Utterly Frustrating: Another Meeting on Democracy without Result

An assessment and a proposal

Where do we go from here? How do we move towards constructive steps? And how do other people feel about the outcome of the meeting?

Yes, on the positive side, what was great and encouraging about our democracy meeting last week, was that it offered the possibility to meet so many people concerned about democracy, about the fate of society and the world, people with different approaches to working on democracy. It is amazing that some attendants had even travelled hundreds of miles to take part. This shows that there is a dire need for constructive exchange. I wonder whether these people think their efforts were worth their while.

On the negative side it was again an utterly frustrating meeting, costing energy, and leading to no tangible results, while democracy in our nations and the world appears to be in an increasingly bad state.

The meeting had been termed by the organiser as a “strategic collider”. And yes, finding an effective approach to solving the problems of our democracies appears to require the frank exchange of different perspectives on the matter. Asked about our views at the outset of the meeting, I had, therefore, reluctantly suggested that the problems surrounding society, democracy, and the state of the world were so complex that our efforts would lead to nothing unless we would aim for highly structured thinking and apply what is known as “Systemic Problem Structuring Methodologies”.

To me society is an organism in which we all (can) benefit from the impulses we provide to each other. So many people are offended by “opinions”, but ultimately it is not the opinion what counts, but reality. The question is whether we see reality correctly and whether we are ready to learn from it. One advantage of democracy is the possibility for the exchange of perspectives it offers. My perspective on the outcome of the meeting is that it proved the point: It did not lead to any tangible results, because it was completely unstructured.

The basic steps necessary for result oriented problem solving, which the mentioned problem structuring methods suggest, are:

  1. Creation of a joint understanding of the problem situation: “What’s the problem?” This is how LSE professor Jonathan Rosenhead pinpoints the essence of this necessary first step in the problem-solving process.
  2. Identify a joint goal of action based on a joint understanding of the problem situation.
  3. Identify all factors and developments affecting the achievement of the joint goal.
  4. Design and implement strategies incorporating all these factors, at least the most relevant ones.

Measured against the yardstick of these logically necessary problem-solving steps, the meeting was highly unstructured, like so many democracy events and initiatives. One problem appears to be that our minds are not naturally made for structured problem solving. We need tools to help us in designing sound solutions. (In preparation for the meeting the organiser and I had discussed the fundamental principles suggested by the problem structuring methodologies already. But for a “systemic mode of thinking” to sink in appears to require more time.)

After a time of informal conversation allowing to get to know each other, the official part of the meeting began with a lengthy introduction of himself, valuable to get to know a person, but which did nothing to define the problem we were supposed to be dealing with.

The organisers then implemented all kinds of “fancy” ideas about how to run the event, such as taking photographs of each other, writing one single question of personal interest on a sticky note. Then somehow the fifty or so participants were split up in groups to discuss certain questions which appeared to be more or less randomly selected. Barely had the table groups started to grasp the topic and began the conversation, when the members were asked to change tables to join another conversation. A participant confirmed the observation that this process was evidently ineffective by stating that in his personal field of engagement in democracy he regularly encountered the same problems.

Another part of the meeting then started in which participants were asked to declare which topic they would like to discuss. Those interested in the mentioned topic were asked to form a discussion group with that person.

At some point in these debates, I suggested as sort of a hypothesis to one participant that we needed a new citizens’ organisation in our political system, a “Citizens’ Association for Effective Democracy”. He, running a democracy organisation, replied with the question, whether there were not already enough organisations of that kind around, to which I suggested that they were not effective. To establish whether my claim was correct, further specific debate would be required on the issue how we could measure the effectiveness of democracy organisations. Unfortunately, the evening did not leave any room for clarifying such a crucial issue. More time is required.

Another participant had declared her interest to discuss how to get more “deliberative” and “participatory” elements included in our democracies. From my perspective, movements demanding this, have been around for decades and not generated any progress. One reason to me from the yardstick of “structured problem solving” appears to be that those concepts are fuzzy. A newspaper article this week suggested that democracy was a “space for deliberation” (not one for Elon Musk’s algorithms, article in the New York Times). “Space for deliberation”? The term reveals the problem: If we “deliberate”, then it cannot be in an unstructured “space”. To generate results, we must deliberate on clearly defined issues, and the deliberation must be structured in such a way that it leads to concrete results, ideally to the “best” solution for a given problem. Of course, we must deliberate on what “best” in the context of democracy would mean.

Also the demand for “participation” must be specified for it to be able to make a constructive contribution to the solution of the problems of society and the world. Systems Thinking tells us that the purpose of our endeavours must be precisely defined for them to generate satisfactory results. I failed to get this message across in the short exchange on deliberation and participation. Matters are complex. The well-known formula proposed by my discussion partner “to agree that we disagree” from my perspective does not hold: We seem to need to agree with great urgency on suitable and effective measures to make democracy work.

Proposal for Joint Steps Forward

  1. On the necessity to make our democratic government systems perform as effectively and efficiently as possible

“What’s the problem?” That question appears to be the necessary starting point for our endeavours.

From my perspective the overall and most pressing problem concerning democracy and society is that the situation of our nations and the world is becoming increasingly difficult and desperate.

While we would need highly effective democratic “leadership systems” to cope with the problems of our societies and our world, they fail. US democracy has decayed into an utter mess harming the people in the US and the world. Governments in other democracies do not seem very effective either. Discontent with government performance is high in many democracies. The UK government has been committing severe blunders over many decades as Anthony King and Ivor Crewe describe in their book “The blunders of our governments”.

Presently the most disturbing and evident failures of the UK government appear to be the “Water Crisis”, the failure to set up a water treatment system which does not pollute much of the British environment and operates at an adequate price for the citizens. Then there is the “fly-tipping” crisis, in England alone around 1.2 million of fly-tipping events per year, costing the taxpayer hundreds of millions of pounds per annum and causing great harm to the environment and people in England (in addition to the water pollution crisis). What makes the “fly-tipping” crisis even more disconcerting is that it could be understood as a first symptom for a society in disintegration, in which people partly for reasons of egotism and greed for profit do not care about others and the “common wealth”, they harm society, and this in a time when society definitely cannot afford to waste funds and needs to co-operate to the greatest extent possible to remain sound and healthy.

A third government failure discovered more recently and indicating that there is something severely wrong with the overall performance of the government system is the “Post-Office Scandal”. If we understand the task of a democratic government as supporting the well-being of society and of citizens, then this case is especially appalling, because here rather than supporting the well-being of people, government itself destroyed the livelihood of a thousand or more people through its ineffective organisational structures.

Democracy is government by the people.

It is a privilege for which people have fought thousands of years. But it also is an obligation. It means that we as the citizens ourselves are responsible for the way government operates.

Systemic thinking tells us that no system works effectively unless it is controlled effectively by the stakeholder behind the system. What this means is that for our democratic political system, for our governments to work effectively, we as citizens need to take the initiative and form an effective driver to make our democratic governments effective. Concretely: We need a “Citizens’ Association for Effective Democracy”.

The logic is clear: History has always developed and, from time to time, exposed humanity to huge challenges. If we want to be able to deal effectively with the challenges of our time and age we need highly effective democratic political systems, more concretely highly effective democratic governments. To get such effective governments we as citizens must form them and supervise their work. Effective democratic steering systems are crucial for the survival of us as human beings and for the survival of our societies. If we as citizens do not understand the privilege democracy offers us and if we do not make our democratic political systems effective, then we and the world are (perhaps or probably – what is your assessment?) entering a time of serious chaos and destruction, for various reasons far more destructive than at any time in the history of humanity.

Figure: The Need for a “Citizens’ Association for Effective Democracy”

What’s the problem?

In my understanding our central problem is that we lack democratic governments capable to deal with the gigantic problems of our world. This lack of effective democratic government systems threatens our societies and the world in an existential fashion.

What needs to happen?

From my perspective, we need to join forces around this understanding of our situation and discuss how we can ensure that our democratic political systems and especially our democratic governments operate as effectively and efficiently as possible.

If we do not join forces and do not make our government systems effective, then our societies and our world will be in great trouble.

Can we agree on this view of our problem situation? What is your perspective on democracy, society and the world and on what needs to happen to maintain our societies and the world in a “decent state”? We need to discuss and clarify these issues urgently to move to concrete and effective measures.

  • On the need to learn about “Systemic Problem Structuring Methodologies”

Diversity is beautiful. And that so many people approach the problems of society and democracy from their own angles is enriching. Diversity, participation, deliberation, the human factor, community building, data driven attempts to enhance strategy and decision-making in democracy, citizenship education. All of this is highly valuable.

From my perspective all of these aspects appear to be elements in a puzzle describing our democracies and our societies, our world.

One element in our puzzle must be the systems and processes with which we organise society and our world, the ways and means with which we find effective solutions fulfilling our aims and needs in the most satisfactory way for everyone possible. To find solutions we must understand in which way the elements are interconnected and which effects they exert on each other. One crucial step in finding a solution appears to find the driving force in the puzzle, the central element driving the solution.

The reason why our efforts in creating better democracies and better societies seem to fail so far is our inability or unwillingness to deal adequately with this complexity. We make our politicians responsible for our problems instead of seeing that the privilege of democracy means that we ourselves are the cause of the problem. We fail to make our government systems effective and to select politicians who have the necessary integrity to run our nations and the professional qualifications to make huge government machineries work effectively.

Understanding complexity is a crucial element in our puzzle. Scientists have put much thought into devising methodologies how we can better handle complexity and come to effective problem solutions in complex environments.

To solve the complex problems of our nations and our world we need to study these methodologies. To get to effective solutions we need to identify the very best methodologies for problem structuring and problem solving. This includes methodologies for weighing preferences and for decision making in societies in which people have at least party different or even opposing preferences.

A major reason why our efforts for making democracy work do not generate the necessary results so far appears to be that our efforts and endeavours do not comply with structural necessities.

Our ability to solve complex problems is a foundation for the success of a society and for humanity as a whole. For society to become better at problem solving we all need to learn about methods for structured problem solving. Creativity, developing our own ideas and approaches, is good. But to verify the rationality and the value of our concepts we need to check them against these methods. From my perspective (and the perspective of the authors) everyone in policy making needs to understand and apply methodologies for systemic problem structuring in their work, so solutions are feasible. I suggest that we need to train every politician in systemic problem structuring methodologies. It is of decisive importance for our societies that we discuss and evaluate this proposal.

The two books I recommended in the meeting as an introduction to problem structuring methodologies are:

  • Rational Analysis for a Problematic World Revisited, Problem Structuring Methods for Complexity, Uncertainty, and Conflict, Edited by Jonathan Rosenhead and John Mingers, 2001

And:

  • Hans Ulrich, Gilbert J.B. Probst, Anleitung zum ganzheitlichen Denken und Handeln, Ein Brevier für Fuehrungskraefte, („Introduction to holistic thinking and action – a breviary for leaders“) Haupt, Bern and Stuttgart, 1991. The book so far seems available only in German. In my view it urgently needs to be translated into English. The book appears to be of fundamental value to every policy maker and person concerned with politics.

And then there is a shorter article with the mentioned crisp and concise title:

These publications take a lot of time to read and digest. For those who do not have the time to engage with them it seems sensible to begin with the four steps to effective problem structuring described above:

  1. What’s the problem? Create agreement on the understanding of a problem situation
  2. Identify a joint goal
  3. Identify all aspects relevant for goal achievement
  4. Design strategies which incorporate all or at least the most relevant aspects for goal achievement.

One problem standing in the way of an effective way forward is that people appear to have their own views and pet projects in mind for the way forward in saving our democracies or strengthening them. The problem appears to be is that if these views and projects do not yield to the rational principles described by these methodologies then they will lead nowhere and must fail. Joint projects must be based in structural logic for them to be convincing and effective.

Conclusion

If we want to solve the problems of our societies and our world, we urgently need to engage in creating effective democratic government systems. Our next meeting ought to focus on how we can achieve this aim.

Systems Thinking suggests that we need an effective driver, a “Citizens’ Association for Effective Democracy”, if we want to make our democratic political systems effective.

To move forward, we need to assess the rationale behind these suggestions in more detail. We need to discuss how we can create such an Association and what its detailed tasks must be.

On a general note

To solve the problems in their societies people in any democratic nation need to think about how to make their democratic government systems as effective as possible.

Our world desperately needs effective democracies which cooperate in dealing with the problems of our world and societies. To get there, we now need to create “Citizens’ Associations for Effective Democracy” in all democratic nations.

All in all, for some the above thoughts on structure and effectiveness might appear too mechanistic.

We need in fact the human element in our world, our world would be terrible, if we would all be rational machines only.

But then, to maintain our nations and the world in a humane state and to organise the lives of millions or billions of people in a cooperative and productive manner, we need effective forms of organisation, and rationality.

Our world needs both: most of all humanity – and rationality.

Every country on earth now needs a Peace Minister

You personally must engage in demanding it.

In our increasingly tense world, why should  all our governments have “Ministers for Defence”, perhaps even for “War”, but not for “Peace”? It does not make sense, does it? Peace is the matter of prime importance for the well-being of people everywhere in the world. The horrible pictures of homes destroyed by bombs and drones tell us that without peace everything suddenly falls apart. As the global news tell us, it can happen to all of us, from one day to the next.

So, can you imagine 193 global “Peace Ministers” from each nation – 193 is the current number of member states in the United Nations – to proactively work together to create and maintain peace in the world?  They would be wisest people picked from each nation. They would check what the ultimate interests of people and nations are and how these interests can be balanced, so that instead of war, destruction, and suffering, peace and cooperation are created.

Presently much of the world talks about considerably upgrading their military investments. But, given the predominant importance of peace for our well-being, why not also double our efforts to create and maintain peace? Having 193 wise people in the world working for peace would costs us only very little money in comparison to all the billions of expenditures for military equipment, but it would be of extreme value for humanity, for everyone on earth. Presently the world is becoming increasingly tense. Having “Peace Ministers” from all over the world working for global peace will change our focus, it is likely to make this world a far better place.

The key issue is: Without you, without all of us engaging and jointly putting this demand forward, it will not happen.

So, if you want peace in the world, you must now take action. You must join forces with all people devastated about the tension, the wars, and conflicts in the world. Why not talk to your friends and colleagues, why not demand and, if necessary, protest for the creation of the position of a “Peace Minister”, or more precisely perhaps, a “Minister for Peace and Cooperation”, in your nation? Peace in the world depends on you, on all of us taking joint action.

The world clearly should have 193 Peace Ministers, shouldn’t it?

_____________________________________________________________

According to the great American president Abraham Lincoln democracy is  “government of, by, and for the people”. (He exhorted us not to let democracy die to honour the many fallen for democracy and for our own sake.)

If we start from this fundamental definition, then the question posing itself and which we must answer is, what the exact purpose of this system of “government by the people” should or must be?

If we assume (we need to discuss and agree on this) that the prime purpose of the democratic political system is to support the well-being of the people, next to the second goal of maintaining our societies and our world in a sound state for future generations, then a systematic analysis of the factors affecting our wellbeing makes clear that not only the ability to defend ourselves is important for our well-being. “Creating and preserving peace” rather is a far more crucial, a central precondition for the well-being of everyone on earth. There can be no well-being at all without peace.

But amazingly, despite this crucial role of peace for the world and for the well-being of people, so far most governments on earth have a “Defence Minister”. But that does not help us much.  As we now see, when those drones start flying above our homes at night and bombing our homes, then it is too late, our well-being is finished. To preserve our well-being, our efforts must start far earlier. It is far more useful and sensible to proactively engage in creating and maintaining peace than simply spending (or wasting) 5% of all our public income on weapons. After all, our resources are already scarce, the money we are spending on military equipment around the world is so desperately needed for other purposes, such as social support or for maintaining our planet. Ultimately, the Bible has a reason, when it calls for “beating swords into plowshares”. This is plainly far more sensible for ensuring human well-being then to pour scarce resources into weapons. Certainly, we may have to be able to defend ourselves, but our prime focus must clearly be on creating and maintaining peace.

So, on the situation in Palestine: Let us assume we have Peace Ministers from all nations jointly investigating together with the Peace Ministers of Israel, of Palestine, Iran, and neighbouring Arab nations, how to create peace in Israel and the Palestinian people. Basically, the Ministers could start their endeavours within four weeks’ time.  (It does not take longer to find the wisest people in our societies and to appoint them for the task, does it? It is a matter of the highest degree of urgency.)

What could those Peace Ministers achieve?

The crucial thing they would realise is that it really does not make sense at all for two nations and other nations involved, to be at war for seven decades, to keep killing each other, to keep destroying resources, homes and towns, and to spend billions if not a trillion on weapons. Had these funds been spent over the decades on building two co-operative and friendly nations, then life for the people both in Israel and Palestine would be utterly better. The Peace Ministers would also make it clear that humanity cannot afford such conflicts at all in our world when we are apparently in the process of destroying the earth as we know it. For humanity to lead wars in this critical situation is utter madness.

The Peace Ministers would, therefore, now help to finally create peace in Palestine and initiate what should have started seventy or so years ago, the building of two neighbourly and cooperative nations. They would convince the Arab nations that the Jewish people needed a refuge after six million were killed during WWII, that, as we all know, the Jewish people have a historical connection to the area, and that there is enough space to build two neighbouring nations. They would finally point out that making space for others, when it is available, is a matter of good will and that Islam, like other religions as well calls the believers to help their “neighbours”. For the sake of the people in Palestine and for the sake of humanity, it is now high time to finally create a peaceful and co-operative situation in Palestine.

What could the Peace Ministers do for creating peace in Ukraine?

First, if all nations supporting Ukraine would appoint Peace Ministers offering to investigate and to negotiate options for creating peace in Ukraine that would make a significant public statement about the constructive intentions of the West.

The measure would set Russia under pressure to follow suit and to appoint a Peace Minister too. So far, the motivation of president Putin to lead war in Ukraine appears largely incomprehensible. What really are the interests of Russia and its people? And how can we do them justice? The Peace Minister would make the goals of all parties and the options for arriving at a peaceful cooperative arrangement publicly visible and engage the people in the process of creating peace and cooperation.

As it appears, also in Ukraine, leading war does not make sense at all, it kills people and destroys resources, it substantially compromises the well-being of people not only in Ukraine but also in Russia. Ultimately leading a war in Ukraine is a crime against humanity in a time when humanity needs to use all resources it has only available for stopping Climate Change and the destruction of the planet as we know it. Instead of leading wars, we humanity must work together with the highest degree of urgency and use all resources available on earth with the greatest degree of effectiveness and efficiency to protect the planet.

All over the world, the Peace Ministers the Peace Ministers would analyse the factors driving conflicts and, together with the people, search for solutions. For all people in the world, the Peace Ministers would create a different focus in the world, away from all the bad news about conflicts and wars, to something positive, to humanity thinking about how we can live together in peace and taking the required steps. 

Yes, ultimately, we and our nations may have to be ready to defend ourselves. But the more we  focus on creating and maintaining peace, the better for us. The less need will there be for wasting global resources on military equipment. This shift in priority must be reflected in the fact that all governments in our nations make both, “creating and maintaining peace” the prime concern of their foreign policy, and that each government now appoints a highly respectable personality ideally from outside of established politics as their “Peace Minister”.

Ultimately, as Lincoln declares,  democracy is government by us, the people. This means that every citizen, we all jointly, you personally, must now ensure our governments now appoint a, in the official title, peace and cooperation are tightly connected, “Minister for Peace and Cooperation”.

So, if you want to preserve, or to create and maintain, a peaceful and cooperative world, send letters to your government. Join in peace protests demanding that your government makes a wise person of proven integrity and standing a “Minister for Peace and Cooperation”.

Not only peace in the world, but its entire existence depends on you taking the necessary action for your government to appoint a Minister for Peace and Cooperation.

Unhinged: A situation of chaos in the world

What our governments and we ourselves must now do to have a chance to cope effectively with the situation.

Presently there seems to be great chaos in the world. People everywhere are depressed about what is going on. Everything is enormously complex. It is difficult for us to identify and agree on the necessary steps forward. Also our governments seem overburdened.

How do we get out of the chaos?

It appears that the guiding principle must be to look for the key parameters driving the solution.

I suggest there are two such parameters: First, the optimal performance of our governments, and second, more decisively even, our effective control as citizens over our governments.

I. Our governments must optimise their performance.

Our governments are the systems, the tools, and the institutions, with which we as societies, national or even as global society, develop, and implement the solutions for our political problems.

A key step for us is to recognise that we only then stand a chance to solve the extremely complex problems which our societies and the world are facing, if our problem-solving systems, our governments, are working optimally.

This means that our heads-of-government, must now optimise the performance of the governments, which they lead for us, they must as soon as possible introduce a “Government Performance Optimisation System”.

Answering the question, how to govern optimally, cannot depend, however, on the personal whims and convictions of a single person or a limited group of persons. The optimisation of government performance rather necessitates taking recourse to all know-how distributed in the nation and the world. To ensure the optimisation of government performance heads-of-government must arrange for an open and comprehensive consultation with society on the issue and implement its conclusions.

II. We, the citizens, must exert effective control over government.

Since governments will either not be aware about such fundamental suggestions on their performance – there is  a huge amount of information out there for them to digest – , or they will simply ignore them, perhaps because they are overwhelmed by the day-to-day necessities of governing, it is indispensable that we as the citizens realise that democracy is “government by us, the people”.

This is a privilege and a responsibility. “Government by the people” means that we, as the people, must exert effective “control” over the systems with which we govern, it means that we need to ensure that our governments operate as effectively and efficiently as only possible. Concretely, we must ensure that our governments establish the required “Government Performance Optimisation System”.

Of course, we as individuals largely have no say in the work of governments. For us to exert effective control over our government and to ensure that government operates optimally requires joining forces and resources. Concretely this means we must create and join a “Democracy Society” in our nations.

Participating in elections every four years or so or even not-participating in them at all does not suffice or measure up. Maintaining a functioning society and a functioning democracy rather requires active citizenship. We need to get together once a week, perhaps a Friday afternoon, and consult about how to build and maintain functioning societies and democracies. Together we need to assemble the optimal know-how on how to ensure the optimal functioning of our democratic governments. Since government is “all about systems”, systemic problem structuring methodologies appear to be a precondition for getting to sound results.

Conclusion

Of course there are many more detailed issues to tackle on how to ensure the optimal performance of our government systems. Clearly, to achieve this goal, our politicians must be qualified “optimally” (we need to define what this means and create suitable systems to ensure they have the require qualifications). Moreover, all systems and processes in the government must function optimally as well, such as strategy and decision making, implementation, communication with the citizens, and many others.

Concretely we desperately also need effective Citizenship Education Systems, one issue our governments fail in addressing in perhaps all democracies, a failure which seems to be responsible to a large degree for the problems of our democracies.   

At the same time there is no use in submitting proposals in the public debate when we do not have effective systems in place for the assessment of such proposals and for making sure they are implemented if deemed beneficial.  For this we clearly need the proposed “Democracy Societies” in our nations.

Certainly, depending on their state, in some nations it will be more difficult than in others to implement the proposals made here. If society is suppressed by the rulers it might be impossible, at least for now.

In any case, for us to deal effectively with the huge challenges our world is facing, we need optimally functioning governments.

It seems that our governments would be obliged to install effective Government Performance Optimisation Systems now, without delay, if they do not want to be responsible for the collapse of our democracies and the world.

In our critical situation it appears necessary that we rethink our role as citizens in our society. It appears to be our responsibility as citizens to make sure that our governments perform optimally. The indispensable starting point appears to be to get together on a regular basis to discuss and clarify how to move forward to an effective solution for the chaos in our world.

Mr. Merz, what does “to govern” mean at all? …

The “million-euro Gretchen-question” to the new chancellor-elect of Germany

Does the new chancellor-elect in Germany know at all what the term “to govern” means exactly and which exact actions the term necessitates and comprises? What exactly is the correct definition and understanding of “to govern”?

As the victory of his party became apparent on election day, Sunday, February 23rd,  Mr. Merz, the new chancellor-elect of Germany fended off pushy journalists declaring : “Today is a day of rambazamba, of (wild) celebration. We will start working tomorrow, Monday.”

People have anxiously been awaiting the outcome of the elections in Germany. They fear the rising right-wing populism and the potential collapse of German democracy, they wonder whether the politicians are capable at all to handle the huge challenges which the nation and the world are facing. After the failure of the last coalition government, Mr. Merz will now have to work hard to assemble another probably three-partite coalition as soon as possible and to make it “govern effectively”. Also for Europe it is of fundamental importance that Germany now gets a high performing and stable government.

But for the government of Mr. Merz to now govern effectively and to save German democracy from a potential collapse in the next election he and his government needs to know what “to govern” means exactly, and which activities the act of “governing” comprises precisely.

Without having  a joint clear definition and understanding of governing, Mr. Merz will not be able to form a new coalition government and it will not be able to govern effectively and efficiently. The new coalition government must fail again and will endanger German democracy.

So, Mr. Merz, what is “governing” exactly? And how can you find the best answer to the question?

Is the German public going to challenge Mr. Merz to answer these questions as he engages in forming a new government?

Democracy is government by the people. The public have a right to know and need to clarify with the government what “governing properly” entails at all. Ultimately, getting the foundations of government right and communicating effectively with the public on the work of government is the first requirement in establishing trust in a democratic government.

P.S.: One should of course put the question, what does the term “to govern” mean and comprise exactly, also to Mr. Starmer, M. Macron, and any other head of a democratic nation. It would be very interesting to hear what they have to say.

……………………………………

Here the text for our German readers:

Herr Merz, was ist eigentlich „regieren“? …

Die “Millionen-Euro-Gretchen-Frage” an den voraussichtlich neuen Bundeskanzler Deutschlands

Weiß der neu gewählte Bundeskanzler in Deutschland überhaupt, was der Begriff “regieren” bedeutet und welche Handlungen er genau erfordert und umfasst? Was genau ist die richtige Definition und das richtige Verständnis von “regieren”?

Als sich am Wahltag, Sonntag, dem 23. Februar, der Sieg seiner Partei abzeichnete, wehrte sich Merz, der neu gewählte Bundeskanzler Deutschlands, gegen zu aufdringliche Journalisten mit der Erklärung: “Heute ist ein Tag des Rambazamba, des (wilden) Feierns. Wir werden morgen, Montag, mit der Arbeit beginnen.”

Mit Spannung haben die Menschen auf den Ausgang der Wahlen in Deutschland gewartet. Sie fürchten den erstarkenden Rechtspopulismus und den möglichen Zusammenbruch der deutschen Demokratie, sie fragen sich ob die Politiker überhaupt in der Lage sind, die riesigen Herausforderungen zu meistern, denen sich die Nation und die Welt gegenüber sehen. Nach dem Scheitern der letzten Koalitionsregierung wird Herr Merz nun hart arbeiten müssen, um so schnell wie möglich eine weitere, wahrscheinlich wiederum Drei-Parteien-Koalition zusammenzustellen und sie “effektiv regieren” zu lassen. Auch für Europa ist es jetzt von grundlegender Bedeutung, dass Deutschland so bald wie möglich eine leistungsfähige und stabile Regierung bekommt.

Aber damit die Regierung von Herrn Merz jetzt effektiv regieren und die Demokratie vor einem möglichen Zusammenbruch bei den nächsten Wahlen bewahren kann, müssen er und seine Regierung sich darauf einigen, was “regieren” genau bedeutet und welche Tätigkeiten die Aufgabe des “Regierens” genau umfasst. Ohne eine klare, gemeinsame Definition und ein klares Verständnis von Regieren kann eine neue deutsche Regierung nicht effektiv und effizient regieren. Sie muss wieder scheitern und wird die deutsche Demokratie gefährden.

Also, Herr Merz, was genau ist “Regieren”? Und wie finden Sie die beste Antwort auf diese Frage?

Wird die deutsche Öffentlichkeit Herrn Merz herausfordern, diese Fragen zu beantworten, wenn er nun mit der Bildung einer neuen Regierung beginnt?

Demokratie ist „Regierung durch das Volk“. Die Öffentlichkeit hat ein Recht darauf zu wissen und muss mit der Regierung klären, was “richtig regieren” überhaupt bedeutet. Letzten Endes ist die Schaffung der Grundlagen der Regierung und die effektive Kommunikation mit der Öffentlichkeit über die Arbeit der Regierung die erste Voraussetzung, um Vertrauen in eine demokratische Regierung aufzubauen.

P.S.: Man sollte natürlich die Frage, was der Begriff “Regieren” bedeutet und welche Aktivitäten er genau umfasst, auch Herrn Starmer, Herrn Macron und jedem anderen Oberhaupt einer demokratischen Nation stellen. Es wäre sehr interessant zu hören, was sie zu sagen haben.

Dear Trump Supporters, Dear Undecided Citizens of the US

If you really want to make America great again, your strategy must be to vote for Harris and then to make the government work for all American people.

Voting for Trump in contrast threatens to utterly destroy America, and all the values America stands for in the world.

______________________________________________________________________________________

Presently the world is crazy and unhinged. New power relationships are emerging. Dictators all over the world are inflicting havoc and destruction, they are causing suffering and death for other and their own people. Whether we believe it or not, there is at least a risk that we actually are destroying the world. Basically, all people in the world need to work together to protect it.

Now the world is looking to America, a nation which has in the past had a leading role in maintaining peace, order, and democracy in the world. Still today, Europe is grateful and indebted to the US for having under the leadership of one of its greatest, longest serving, and most cherished presidents, Franklin D. Roosevelt, played the leading role in liberating Europe from fascism. Many Americans gave their lives in this awesome battle for freedom and democracy. This to me is what the real America stands for.

Now your goal is “to make America great again”.  That is a highly valuable goal. We, all citizens around the world, should be aiming to build great, healthy, and fair nations, we all should work together to make this world  a better and more just place to be.

But what kind of leader does a nation need to become truly “great”?

It seems to me that the Founding Fathers of America themselves, when striving to build a new and prosperous nation, have already provided the clue to this question.

About 200 years ago, at the start of the US as a nation, Alexander Hamilton, a young active leader who eventually died in a duel because of his extremely high ethical principles,  and Thomas Jefferson, who later became the third president of the United States, serving  from 1801 until 1809, intensely discussed the qualifications required by the nation’s politicians and leaders. In connection with the election of a president for Columbia College, Hamilton states: “It is essential that he be a gentleman in his manner,  as well a sound and polite scholar, that his moral character be irreproachable: that he possesses energy of body and mind, and be of a disposition to maintain discipline without undue austerity; and in the last place, that his politics be of the right sort.” If a president of a college must have such qualities, they would certainly be required for the president as the top leader of the nation. Thomas Jefferson in his writing puts forward the need to find officers to work in public administration and politics “whose talents, integrity, names, and dispositions, should at once inspire unbounded confidence in the public mind, and ensure a perfect harmony in the conduct of the public business”. 

Anybody who wants to make America great again, a healthy, strong and sound nation,  must look for leaders who possess these exact qualities. The fate of the nation depends on having a leader of high moral values.

Nobody is perfect. But if you look closely, you will see that Donald Trump does by no means at all fulfil the criteria specified by these two Founding Fathers. To the very contrary, if you look closely, you see that he is a man of the vilest character. Even many people who once were prepared to work under him confirm it. The one thing Donald Trump is extremely good at is manipulating people for his own aims. Please, look behind his façade, you do not want to be led astray by the pied piper. A down-to-earth gentleman from Maine, I know well, ninety-six years of age, a man of a generally traditional outlook on life who served in the Air Force and studied engineering on the GI bill, plainly and simply calls Donal Trump a “jerk”. Trust in the old man. Electing a person of such dubious and low character as Trump involves the greatest risk to utterly destroy the nation.

Clearly, a person who boasts about “grabbing” women by their genitals is despicable and no gentleman at all. One might consider such statements pub talk. But a person of that standard is by no means  suited as a leader of a great nation, he is by no means suited as a role model for the young generation of a great nation. Do you really want the great United States, the first democracy of the world in modern times, with this astounding Declaration of Independence to be represented in the world by a person of such manners and abject, low character?

If we want to build great and sound nations, if we want to build a better and fair world, we need leaders of true and high integrity.

Jefferson emphasizes the need for leaders “whose talents, integrity, names, and dispositions, should at once inspire unbounded confidence in the public mind, and ensure a perfect harmony in the conduct of the public business”. 

If you check these demands, it becomes clear that Donald Trump does not match any of them at all. Even if you were to disagree with this observation, the criterion “names”, i.e. the reputation of a person, would tell you that you cannot vote for him. If half of the US population and the citizens around the world looking on get into a state of the greatest panic in fear of Trump being elected, if they completely doubt his suitability and qualification, that would at least need to make you worried; you cannot elect him. That is what Jefferson says.

The large majority of US citizens loved Franklin D. Roosevelt. “By God, if it ain’t old Frank“, shouted a worker in a Detroit tank manufacturing firm, when Roosevelt surprisingly drove though the factory on a visit during WWII. “The President laughed with delight and waved his hat at the man”, describes Doris Kearns Goodwin the scene. Donald Trump divides the nation instead of unifying it. Such a conflict arising out of the election would weaken and harm the US. If you want to make America sound and healthy, you need a leader who unites the nation.

How then to make government work for the people?

This is the second crucial and decisive issue for the country, next to voting for a leader of high integrity.

Presently you may not trust government, you may not trust the so called establishment. But the solution cannot be to vote for a single person who promises us to believe that he is the great man who can fix everything for us. Our world of eight billion people is far too complex for this. New developments occur in the world which are hard to control and influence for any government. Anybody who promises us to be able to fix all our problems is instantly highly suspicious. He is either an absolutely dangerous fool or a criminal aiming to mislead us.

The thought of people voting for Trump reminds me of people in Germany suffering in the terrible economic crisis of the 1930s. They voted for Hitler, a person who painstakingly practiced his way of seducing the people in front of a mirror and who in rousing speeches made people believe that he could fix all their problems. People did put their hopes in him, but as a result of the chaos and utter destruction he unleashed over the world, much of humanity suffered and more than fifty million people died. Currently the world is under threat. We cannot afford such havoc. We need cooperative leaders and most importantly government systems of the highest capacity to bring the world back on track. We as citizens must demand governments of such high performance and quality.

What is the way to make America great again?

Dear Trump supporters, dear undecided US citizens,

To make America great again, vote for a leader of high integrity, and then work with that leader to make the American government work truly and effectively for all American people.

Let history, Hitler and his madness to make Germany the most powerful nation on earth be a terrible warning sign for you. Such madness will destroy America.

If you want to make America great again, vote for Harris and Walz, a man of the people. You must change from being actual or potential Trump supporters to being Harris/Walz supporters.

Give them a chance, strike a deal with them!

Tell them, if we vote for you, then you must promise to make the American government the best government America ever had in its history. A government which truly works for all American people.

Ask Harris, whether she promises to make her government the best America has ever had in its history.

Then vote for Harris and Walz.

This is the right strategy to make America great again.

It is decisive for America and for America’s standing and leadership role in the world.


Our only chance? –  A Global Citizens’ Climate Movement

Everyone in the world worried about Climate Change now needs to get involved.

Summary

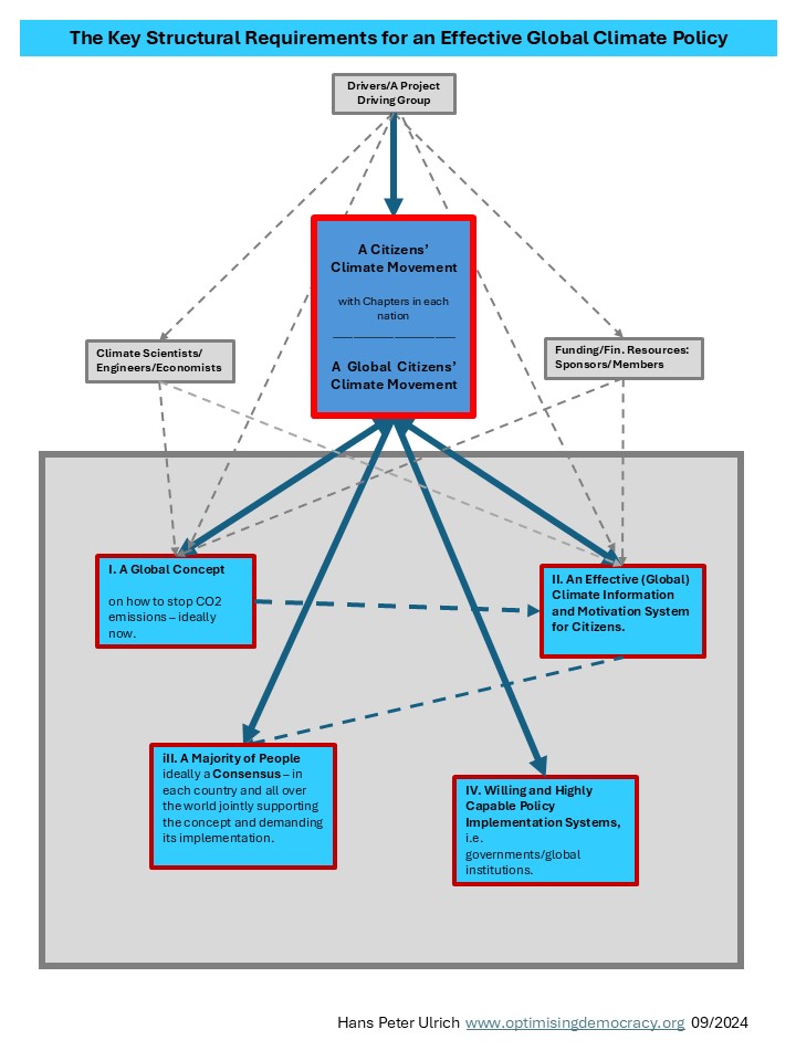
Every one of us needs to realise that our personal CO2 emissions already kill people, in total thousands of people around the world every year. Eventually our CO2 emissions are likely to contribute to Armageddon on earth, the suffering and death of billions of people, and possibly to the destruction of civilisation altogether. To stop this from happening we need a concept on how to change to a CO2 free style of living on earth now and we need majorities or, ideally, a consensus to support the concept. To generate such majorities or the required consensus, we need an effective global climate information and motivation system. Where our governments fail to lead humanity effectively on these matters of existential relevance for humanity, we, the citizens around the world concerned over Climate Change must now take the initiative. We must create a “Global Citizens’ Climate Movement” with chapters in each nation which ensures that our governments are willing and capable to implement effective global climate policies and that the necessary steps for stopping Climate Change are taken around the world. Instead of us waiting for our governments, the solution of the Climate Crisis depends on us, the citizens of the world, reaching out to each other and taking joint action.

Our situation

  1. The global climate situation appears increasingly devastating and desperate. Climate change in the form of extreme weather events enhanced by our personal CO2 emissions, are already now destroying the livelihoods of millions of people and are already at present killing thousands of people around the world. (Mostly in the industrialised nations with higher per capita CO2 emissions, peoples’ emissions also contribute to the destruction of their own properties, to their own suffering and premature death.) Further warming to perhaps three degrees above preindustrial times by the end of the century, the path on which we seem to be, is likely to compromise the conditions of living on earth substantially, it threatens to kill billions of people and to destroy civilisation altogether.
  2. It seems we need to stop global warming now to avoid Armageddon on earth. To avert these threats we, humanity, need to change our way of living on earth to a CO2 free way of existence now (at least to a net-zero CO2 style of existence, taking potential technologies for the removal of CO2 out of the atmosphere into account).

The fundamental factors required to stop Global Warming

  1. To reach these aims we first of all need a concept, we need to figure out, whether and how we, each and every one of us and humanity as a whole can change to a CO2 free style of living as soon as possible, ideally now.
  2. To stop global warming, we then need majorities or, best, a consensus among all people in support of the concept.
  3. To create these majorities, we need a highly effective climate information and motivation system which informs people why we need to take action and what exactly we need to do.
  4. To implement the necessary climate policies, we need highly effective and efficient governments and international institutions.

Two further critical elements in our problem situation

  1. A further crucial element of our reality is that so far our governments are failing to handle a problem of such existential relevance for humanity effectively and efficiently. They fail to inform people about the nature of the problem and the existential risks arising from it, they fail to develop or at least to communicate a concept for the solution of the problem, they fail to implement it. In an essay in 2016 the world-renowned astrophysicist Stephen Hawking already declared bluntly and succinctly: “The world’s leaders need to acknowledge that they have failed and are failing the many.”[1]His assessment concerned not only Climate Change, but the handling of other huge problems which our world is facing as well, such as poverty and inequality, hunger, overpopulation, migration, and the decimation of other species. 
  2. At the same time, so far Climate NGOs, scientists demanding effective climate policies, and other climate activists are also failing. We must realise and accept this aspect of reality as well. The actions of NGOs and scientists over years and decades have not led to effective climate measures. As an ultimate yardstick, they have not ensured that policies are implemented which keep us safely below the internationally agreed goal of 1.5 degrees warming. The strategies they have used were and are not effective. Some reasons for this failure appear to be: The strategies do not recognise the need for the four fundamental factors for a solution mentioned, they do not offer a concept, are not linked effectively, they often focus on small scale solutions only and do not take into account that Climate Change is a global problem and that we need to initiate effective international efforts to stop Climate Change. Also individual efforts by concerned citizens to limit their CO2 emissions, as necessary and important as they are, do by no means suffice to solve the problem. We need to work towards a globally coordinated approach to stop Climate Change. NGOs, concerned scientists and scientific institutions, other climate activists, all concerned citizens now need to engage in a joint and effective strategy forward.

Creating an effective strategy forward

How can we shape such an effective strategy forward for NGOs, concerned scientists, climate activists, and generally all citizens in our nations and the world concerned about Climate Change?

  1. The starting point: Democracy ultimately is government by us, the citizens, ourselves. Moreover, the world has been given to all of us in trust. Where governments fail to generate the fundamental elements required for the Climate Crisis (Concept, Information and Motivation System, Majorities or Consensus), we, the concerned citizens in our nations and all over the world must come in and take the initiative. Together with experts we must create the concept on how to change to a CO2-free style of existence on earth, we must create the required climate information and motivation system, we ourselves must create the majorities and ideally the consensus supporting the required measures, and we must ensure that our governments are both, utterly capable and willing to handle the most complex and critical problem of our time, the Climate Crisis.
  2. To create those four elements (Concept, Information and Motivation System, Majorities, Willing and Highly Capable Governments) we need to join our efforts, resources, and power.  
  3. We need to create a “Citizens’ Climate Movement”.
  4. Since Climate Change is a global problem and people all over the world experience the reluctance and inability of their governments to lead effectively on stopping Climate Change, we, all people in the world distressed about Climate Change now need to cooperate to end the Climate Crisis, we need to create a “Global Citizens’ Climate Movement” with Chapters in each nation on earth.
  5. Creating the Movement means that, we, the people concerned over the Climate Crisis all over the world, reach out to each other to create and implement a joint global solution. 

 The tasks of the Global Citizens’ Climate Movement

The tasks of the “Global Citizens’ Climate Movement” derive from what we have said above. They are:

  1. Verify the situation and confirm the necessary goals of action.
  2. Develop a concept on how to change to a CO2 free style of existence (or net-zero style of existence) on earth.
  3. Create the required majorities (ideally consensus) in support of the concept.
  4. Establish the required information and motivation system.
  5. Design and implement measures to ensure the willingness and utmost capacity of governments to, in cooperation with the Citizens’ Movement, lead global society effectively on the implementation of the policies required to create a CO2 free style of existence on earth.

The necessary steps for the Creation of the Global Citizens’ Climate Movement

To create the Movement the following steps appear required:

  1. We need to create a project driver (project working group).
  2. We need to create a charity (depending on national laws).
  3. For a charity we need volunteers as trustees.
  4. We need to collect funds so the Movement can fulfil its tasks.
  5. All people concerned about the Climate Crisis should join in the project of creating a Global Citizens’ Climate Movement.
  6. Climate NGOs, scientists and science institutions, and other activists need to acknowledge that their strategies are not producing what we need to achieve, stopping global warming at 1.5 degrees. They should join in and support the project.
  7. Every citizen concerned over Climate Change and its destructive effects for humanity must support the Movement, at least by contributing to the resources required for its tasks.

Discussion

All in all, the idea that all humans in the world would work together to stop Climate Change might appear absolutely mad, looking also at the present state of our world and the nonsensical wars which are being fought. The obstacles appear near to unsurmountable.

Moreover, we ultimately still don’t know yet, whether changing to a CO2 free existence on earth is possible at all within the time frame required to stick to the 1.5-degree goal and how this might be possible. Our governments might have some understanding on our possibilities to change to a CO2 free style of existence but have not communicated their insights to us. We need to find out what our options are. Clearly, we have lost far too much time, decades, since humanity received the first warnings about the dangers of Climate Change.

If it is possible to change our existence on earth to a CO2 free style of living, then this change in how we live on earth will cost huge amount of resources and cause enormous burdens of adaptation for all citizens on earth. There is only one possibility for humanity to stem these burdens. As Stephen Hawking puts it: “With resources increasingly concentrated in the hands of a few, we are going to have to learn to share far more than at present.” [2] Fulfilling this requirement demands a far-reaching change in our philosophy on property and merit, it requires overcoming human greed and egotism and seeing nations and humanity as joint organisms rather than as individuals and states primarily fending for themselves.

Effective global co-operation on stopping the Climate Crisis, moreover, requires overcoming the competition between nations for economic, military and political power and replacing it with a spirit of co-operation, clearly another seemingly near to unsurmountable obstacle. Creating the willingness and capacity of governments to lead on the implementation of effective climate policies appears particularly difficult in nations with authoritarian forms of government. We can start our efforts to create a CO2-free world, however, in the democratic industrial nations of the earth as the main emitters of greenhouse gases and then see where developments and our efforts take us.

In the light of these impediments many people who consider themselves “realists” or “pragmatists” hold the opinion that the problem of Climate Change is not solvable at all. They suggest that there are too many people on the planet anyway, and that the species simply needs to be “reduced drastically” in number for it to survive, a supposedly common and “natural” fate for many species who have grown and are over-exploiting the resources available to them. Such an attitude stands in contrast to any standard ethics about the value of human life and in contrast to principles and laws protecting it. Putting such a low value of human life would itself be highly destructive to civilisation and humanity.

For humanity to solve the many problems our world is facing including the Climate Crisis, Stephen Hawking declares: “More than at any time in our history, our species needs to work together”.[3] Ultimately, co-operation on a new level appears the only chance for us to avert the destruction of the planet as we know it, the killing of billions of people, and complete Armageddon on earth. It appears our only chance to maintain a humane world. We all need to recognise that we are entering a new, critical epoch in the development of human history in which such a novel level of co-operation and sharing is indispensable for the survival of mankind. History has shown that humans can overcome previous hindrances and co-operate when the necessity arises.

If it is possible at all, stopping further Climate Change is hugely difficult anyway. But without us as citizens around the world acknowledging our responsibility, taking action, and engaging in the creation of a Global Citizens’ Climate Movement there evidently is no solution. Such a movement would ultimately lay the foundation for further global citizens’ cooperation in many aspects concerning the protection of the environment and the planet, and also in the areas of creating peace and generally a better, more equal world without poverty and hunger.

P.S.: Anybody interested in helping to establish the proposed Global Citizens’ Climate Movement, to be a charity trustee, or to form a chapter in their nation should write to me at gccm@btinternet.com .


[1] Stephen Hawking, This is the most dangerous time for our planet, The Guardian, 1 December 2016, https://www.theguardian.com/commentisfree/2016/dec/01/stephen-hawking-dangerous-time-planet-inequality

[2] Hawking, The Guardian, 2016

[3] Ibid.

Getting order into Number 10

A rational systemic approach is urgently required to make UK government perform as effectively and efficiently as possible.

What kind of system is government really? What exactly is its purpose? How to structure government best, so it serves the nation and the people best? How to make government perform optimally? How to set up an effective Government Performance Management System?

The UK government, generally speaking, is responsible for protecting and enhancing the wellbeing of around seventy million people. That is a huge and daunting task in our complex and challenging world.

As a consequence, when someone is entrusted with running government, they are obliged to ensure they do their job properly, or better even, optimally. Every degree in performance of the government will affect the lives of seventy million people in one way or another. The failure to get the job right can ruin the well-being of people and ultimately destabilise and destroy the entire nation.

Presently, only three months into the new Labour government, news have leaked out about infighting and chaos in Downing Street. Now ministers are calling for Keir Starmer “to get a grip of Number 10”. [1]

What the chaos shows is that a convincing rationale is missing for making Number 10 work. That is devastating for the nation. If the “head office” of government is not working properly, the entire government machinery won’t.

So, what exactly must Keir Starmer do, to bring order into number 10 and to make government perform optimally?

Systems Thinking provides a rational and transparent approach to answer this question.

A system is shaped by its purpose. So, the first thing Starmer, like any responsible head-of-government in our world, must ask is: What exactly is the purpose of “a” or “our” government system?

Systems Thinking also tells us how to get to the best answer to this initial question and to finding the solution to the overall problem of making government as effective and efficient as possible. It is by using all know-how distributed in society, and ideally in the world, through comprehensive research and consultation with the people. One of the fundamental typical mistakes in British government is that it is run by a narrow “boys’ club”, by people who consider government their private turf and think they personally know best how to run it. Most  governments on earth suffer from this fault in one or another way.  The attitude has caused much harm to the British nation. Not to engage in comprehensive consultation on how to structure and run government optimally at the beginning of one’s time in office, or ideally beforehand, amounts to negligence towards the seventy million inhabitants of the UK. Since the world depends on effective and efficient governments and leadership, not optimising government performance amounts, moreover, to negligence towards the entire world.

So let us assume for now the consultation on the exact purpose of the government system were to conclude: The purpose of governing is the identification, weighing, and the management of public issues in the most effective and efficient manner possible, so that the work of government maximises the wellbeing of the British population, today and in the future.

This definition tells us that our government system requires four fundamental sub-systems: One sub-system to make government perform in the “most effective and efficient way possible”, one sub-system to identify public issues, one sub-system to weigh and prioritise them, and one sub-system to manage them.

Systems and sub-systems are organisational units. They must translate into the organisation chart of government. Presently you will probably not find these four sub-systems on the first sub-level on line two of the organisation chart of the British government. This is a key reason why government cannot work optimally and will commit blunders. Evidently, if you do not have an effective system to make government performance as effective and efficient as only conceivable or, in other words, to “optimise government performance”,  then you will probably not have a government capable to handle the extremely difficult political problems of our time adequately. Government will fail, disappoint voters, it will not be trusted and get into trouble, by the latest at the next election. Moreover, you will undermine trust in democracy altogether, you might cause discontent and riots.  

What structuring government work in a rational, systemic way allows concerning the relationship to the public is to make government work absolutely transparent. It allows you as a head of government to lay your books open and to inform the people: This is how we optimise government performance. You can, moreover, involve the people in shaping government and tell them: This is your government. If you have a better proposal for optimising government work, please let us know. You can precisely show:  This is how we identify public issues, this is how we weigh them, this is how we manage them. You can again involve the people by stating: If you have proposals how we can improve the performance of these systems, let us know. We will examine your proposal and feed it into our open consultation process on government optimisation.

Each of the initial four sub-systems will have many sub-systems on their own. The system for “managing” public issues, for example, will require a sub-system for strategy making, one for strategy implementation, and one for evaluation. The system for strategy making itself will require a system which identifies and confirms the exact goal of each policy, a system which identifies all factors affecting the achievement of the goal specified, and a system which builds strategies which incorporate all factors of relevance identified. If one omits any factors of relevance, the policy will not work, and resources will be squandered.

As regards the concrete identification of policy issues, one policy issue which is probably never properly recognised is the specific task of “stabilising UK democracy”. In a time when all democracies are threatened by populist tendencies and are at danger of sliding into destructive dictatorships, the issue of “stabilising democracy” is of critical importance for the nation, like for any democratic state.

How to stabilise UK democracy? One key factor would be to create contentment with it. To achieve this goal, one would have to make UK democracy work optimally, meaning concretely that one would need “a system to make UK democracy work optimally”. But making a machine work optimally alone does not suffice to create contentment. One would also have to communicate to the client, how exactly the machine is constructed and why its way of construction would be optimal, so people really see that their democratic system is the best they can get. What this requirement tells us that we need an effective system of communication with the citizens. We also need an effective citizenship education system to maintain the stability of democracy and to avoid that people are being misled by populists. What is the present state of the UK citizenship education system? Does it comply with the requirements? We would need to check, but it is highly unlikely.

While the individual lay-out of each system and sub-system largely depends on its specific purpose, all systems must have two effective standard systems for them to function properly: Effective control and effective communication. No system works effectively without effective control, and all system needs effective communication systems, both inside the system and with stakeholders on their outside. In case of government those stakeholders are primarily the people. How to set up effective control and effective communication? It will again depend on identifying all aspects which influence effective control and communication and on incorporating all relevant factors into the system.

For us as citizens it is important that democracy is “government by the people”. This means that it is ultimately our responsibility to make democracy and government, as its key part, work. We must set up an effective chain of control from us, over our control institutions, to the head-of-government, and to ultimately all policy making units. Presently Parliament and House of Lords are our key “control systems” over government work. Do they function effectively as control systems? If members of the House of Lords give presents to government, at worst they might do this to bribe government, at best they might simply be more like friends to members of the government. In any case, they will not be acting properly as “controllers” on behalf of the people and unlikely to control government work effectively.  Yet, if our control systems do not work, we cannot be astonished if we are not content with the work of government.

How can we set-up effective control over government? Systems Thinking tells us that, we, the people, need to form a driver to achieve this goal, an organisation which deals with the question of “how to set up an effective democracy and an effective government”. Without the people forming a driver, an organisation which deals with the question of how to optimise democracy and government performance, we will not get an effective democratic system, and we will not have a government which performs optimally.

But back to government itself. What must Keir Starmer now do to ensure his government works optimally?

I suggest he now needs to do two things: First, he must ensure that government runs optimally on the basis of its present organisational set-up, and, second, he must set up a system which develops a new government structure on the basis of Systems Thinking, a structure which optimises government performance. For these tasks the Prime Minister needs to hire two persons: One person familiar with present government operations who ensures government works as smoothly and efficiently as possible on the basis of its current organisational structure, and one person whose task it is to optimise government performance. For the task he or she needs to understand Systems Thinking and to set-up an effective “Government Performance Management System”.  The time frame for developing a new, systems based organisational structure for government would perhaps be a year. As soon as the new, systemically sound system would be developed, the organisational structure of the government system would be adapted to it. To gain the confidence of the people, Starmer should inform the public about these actions.

After years of turmoil in government the British people finally need and want a government which works optimally. Starmer must explain to the public how he will build it.


[1] Andrew Rawnsley, Urgent memo from his anxious ministers to Sir Keir Starmer: you need to get a grip of No 10, The Observer, 29 September 2024https://www.theguardian.com/commentisfree/2024/sep/28/keir-starmer-no-10-ministers

Biden’s crucial failure: So far, no success in stabilizing US democracy

Now, in the remaining months before the election, an instant democracy turn-around program is of decisive relevance. Further measures to stabilize US democracy on the long-run are also indispensable.

_____________________________________________________________________________________________

To make it clear upfront: The thoughts in this essay are not an encouragement to vote for what I perceive to be a dangerous demagogue. To the contrary. They are a call on the Biden government to now rectify some fundamental flaws in policy making. Most democratic governments suffer from these deficits. Securing democracy in the US and globally requires that we mend them.

_____________________________________________________________________________________________

“Tonight, I come to talk about crisis and opportunity, about rebuilding the nation, revitalizing our democracy, and winning the future for America.” Under the impression of the chaos in government under the Trump presidency and the upheaval he caused after losing the election in 2020, Joe Biden declared “revitalizing democracy” the prime task of his government in pretty much the first sentence of his address to Congress at the outset of his term in April 2021. [i] 

One must appreciate that Joe Biden stood against a demagogue like Trump and maintained the US as a democracy, even if certainly not a perfect one, over the last three years. One can only hope that he manages to repeat this achievement in a now likely second electoral competition for the Presidency against Trump in November 2024. 

Still, by now, about seven months before the new election, it becomes disturbingly evident that Biden and his government spectacularly and critically failed to deliver on what three years ago they themselves declared to be their prime responsibility in office. According to polls in the spring, 45 percent, nearly or around half of the electorate are still in favor of Donald Trump.[ii] The outcome of the upcoming election is unclear and now, even more so than in previous elections in which Trump stood, the US is at risk of decaying into a chaotic and destructive dictatorship. The Trumpist action plan for a takeover of the state formulated in the “Project 2025” document evokes disturbing images of the ferocious wiping out of all opposition by the NAZIs in Germany in the 1930s.[iii]

Why have the many democracy endeavors which the Biden government undertook over these three years, the “Presidential Initiative for Democratic Renewal”, the repeated international “Summits for Democracy”, and the overall expense of “approximately $9.5 billion… to support democracy, human rights, and good governance globally”, not produced any results, neither nationally nor globally? [iv] And what needs to happen now to protect democracy in the US?

Faulty Policy Approach

The range of reasons for the failure of the Biden democracy project appears rather large. It seems to begin with the wrong philosophy behind the approach. In his speech to Congress Joe Biden declared: “We have to prove democracy still works — that our government still works and we can deliver for our people”.[v]  What, however, if the political and economic circumstances were to make delivering what people expect difficult or even impossible? Then there is the imprecise overall definition of the policy aim ranging from “defending democracy, fighting for it, strengthening it, renewing it” to “revitalizing it”, when the overall goal after the last election clearly must have been and now urgently must be “stabilizing” US democracy.

Moreover, the design of the project strategies appears incoherent. The outline of the Summit for Democracy called for input on three main areas,  “Defending against authoritarianism”, “Addressing and fighting corruption”, and “Advancing respect for human rights”. These aspects are without doubt somehow connected to healthy democracies at home and around the world, but they clearly do not exert a direct impact on the goal of “stabilizing” democracy. Sound strategies depend on a precise analysis of all factors affecting the achievement of the policy goal. Any effort to “stabilize democracy” clearly depends on ensuring trust in the democratic system, at least as a key aspect. From this thought follows the necessity to ensure that the factors warranting trust in the political system are in place, including certainly the solid construction of the political system. One aspect in the policy design of the Biden government also appears to be that national and international efforts are fused, enhancing the lack of clarity in the strategy design. A further problem appears to be a certain mingling of the role of Joe Biden as a head of state responsible for ensuring the stability of US democracy and as a competitor against Trump in a seemingly never-ending election campaign, with both roles demanding different strategic approaches.

Finally, there seem to be deficiencies in the communication with the public on the democracy efforts. The website on the Summit for Democracy is far too convoluted for any citizen to take any information in on how democracy is to be made to work for the people.[vi] One will not want to emulate Trump, but with his populist style of communication he appears to reach people far more effectively.

Structural Deficits in Government Policy Making

Two reasons behind these deficits in strategy making appear to be a lack of methodological know-how for policy making, evident from the flawed design of the democracy project, and the lack of an effective Government Performance Management System, which would have insured an effective policy design.

A further fundamental structural shortcoming causing these deficits is the apparent failure to set-up government as a permanently learning system, a set-up which would include an effective system of open consultation with the public both on governance and policy design. Practically all democratic governments in the world appear to suffer from this lack of openness. They operate as “closed shops” in which  government decision and policy making largely happens in a small circle of ministers, advisers, and possibly, public officials and is often based on personal convictions of the decision makers, rather than on comprehensive consultation and rational decision-making methods.

As Michael D. Shear and Shane Goldmacher observed in the New York Times already in December 2020, more than three years ago, the members of the then incoming Biden government were largely selected on the basis of their years, if not decades of cooperation with Joe Biden. They looked like a “team of buddies”. Reflecting on the benefits, but also the risks of such a tightly woven staff network, they wrote: “Even some allies in the Democratic Party say they worry that Mr. Biden’s reliance on the same people threatens to undermine his ability to find solutions to the country’s problems that go beyond the usual ones embraced by the establishment in Washington.” Observers were suggesting, “With building his team based on credentials”, he would miss the “opportunity to introduce fresh blood and new thinking…”. They felt: “Tackling the big problems in America…is going to require a lively debate…It doesn’t have to be a room full of people you like.” [vii]

These warnings have come true, as the remarkable failure of the democracy endeavours of the Biden government show, so far at least. In an essay the author of the considerations presented here already made suggestions in January 2021 on what the Biden government needed to do to be successful in its approach to stabilizing US democracy.[viii]  Later in the year he spent days trying to get through to the US government, both the White House and the Department of State, to offer know-how on systemic problem structuring methodologies to help ensure the success of the “Summit for Democracy” and of the other democracy efforts of the Biden government. No result. No way to get through to the government, even on a question of such existential relevance for the nation. If one suggests that a policy concept cannot work in the way it is structured, people in government appear to build defense walls around their approach, rather than checking such suggestions out. That is partly natural human behaviour. To overcome such inherent resistance an independent quality control system in government is required which ensures that policy approaches are sensible and work. Especially if democracy is at stake, a responsible government must actively look for and include any potentially relevant know-how.

The US – Not A Democracy Anymore?

As also the case in this essay, we keep talking about the US as a democracy. A fundamental reason for the lack of success in stabilizing US democracy, however, must finally be the fact that, many observers suggest that this is wrong. Rather than being a democracy, the US political system would be a system controlled by money.

In a detailed assessment of the matter political scientists Martin Gilens and Benjamin I. Page state already in 2014: “…when a majority of citizens disagrees with economic elites or with organized interests, they generally lose”. Later in their essay they conclude: “… we believe that if policymaking is dominated by powerful business organizations and a small number of affluent Americans, then America’s claims to being a democratic society are seriously threatened.” [ix]  The former Vice President Al Gore formulates such observations even more unreservedly. In his 2013 book “The Future” he writes: “…Not since the 1890s has U.S. government decision making been as feeble, dysfunctional, and servile to corporate and other special interests as it is now”, and: “The US no longer has a well-functioning self-government…American democracy has been hacked.” [x]

When Joe Biden declares: “We have to prove democracy still works…” he completely ignores such crucial perceptions about the essence of US democracy. Yet stabilizing US democracy undoubtedly requires the trust of the people, and the people will only then trust in the US political system, if it truly is a democracy serving wider society. Fixing this structural deficit in US democracy clearly is an enormous task for any government. But who wants to stabilize US democracy cannot sweep this fundamental issue under the carpet. People will always notice and distrust the system if what they get is not the real thing.

Clearly any government which takes its responsibility in serving society seriously, must examine and discuss suggestions like the ones presented here on why it failed in reaching its prime policy goal. It is, as we realize, of critical, perhaps existential relevance for democracy and a nation.  

What now?

Due to the failure of the Biden government to stabilize US democracy over the last three years, the US now, half a year before the new presidential election is more than before on cliff’s edge of turning into a dictatorship. To avert the risk an instant short-term democracy turn-around program appears now desperately required. Moreover, US democracy should be set on a stable footing for the long run.

1. An Instant Democracy Turn-Around Program to Stabilize US Democracy in As Much As Possible Before The Election

What would be the purpose of such an instant democracy stabilization programme?

The first goal evidently would be to avert the risk of the US turning into a destructive dictatorship.

The basic mean required to achieve this goal would be to offer more sensible alternatives to the public for reaching their goals and for turning the US into an effective democracy serving wider society.

To convince the people one would have to gain their trust.

To achieve this, one would have to address all existing problems in society and the state in an honest way, from poverty and inequality to migration, race, and certainly the climate, to the problems of US democracy itself.

One would have to discuss the joint goals of American society, the pros and cons of what “Making America Great Again” means, and the need to instead perhaps simply agree on “building a co-operative, healthy, and strong society” as a joint goal.

One then would have to discuss the central need to make the political system including government as effective as only possible to achieve this goal. In this context one would have to point to the factors which make a government effective, the need for both, effective government processes and for persons of high integrity and high professional qualifications in government and the Civil Service.

Thomas Jefferson and Alexander Hamilton, as two of the founding fathers of the US, already provided clues on the selection criteria for officials in the US governments. Reflecting on the election of a president for Columbia College, the oldest undergraduate college in New York, Alexander Hamilton notes: “It is essential that he be a gentleman in his manners, as well a sound and polite scholar, that his moral character be irreproachable; that he possesses energy of body and mind, and be of a disposition to maintain discipline without undue austerity; and in the last place, that his politics be of the right sort.”[xi]  Thomas Jefferson suggests that the federal service of the US requires officers “whose talents, integrity, names, and dispositions, should at once inspire unbounded confidence in the public mind, and ensure a perfect harmony in the conduct of the public business”[xii].

Certainly, nobody is perfect, and also the founding fathers were not. Still, the Biden government needs to make it clear to society that especially those who aim to “Make America Great Again” must be looking for leaders who fulfil these guidelines. It must convey that applying these criteria clearly shows that Donald Trump is not at all suited for any political office in the US and certainly not to lead the nation. Instead of making it great, he would rather destroy it.

In as far as government processes are concerned a turn-around program could concentrate on how the government would in the future ensure that citizens are adequately heard and involved in the policy making process and how the government will ensure its optimal performance through an open consultation system with the public and through an effective Government Performance Management System.

If one discusses all these issues with US society in the most open, honest, and constructive way conceivable and communicates with the public on these issues in an effective manner, I am sure one can prevent the US from turning into a dictatorship in November.

2. Stabilizing US Democracy on The Long Run

To stabilize US democracy on the long run three key factors appear essential:

  • First, people must subscribe to a joint goal, such as creating a co-operative, healthy, and strong society.
  • Second, people must appreciate and be certain that they have the very best democratic system conceivable to achieve this goal, and,
  • Third, they must be able how to run their democratic system effectively and to ensure it stays stable. Crucial issues which the public must understand is how to select suitable politicians and how to prevent the democratic system turning into a dictatorship.

Government should lead and agree with society on the goal of building a co-operative, healthy, and strong society. The goal should perhaps form the basis of a joint mission statement of society.

For people to know that they have the very best system conceivable that quality in itself must be a fact. The new government should, therefore, install a work group to initiate the review of the construction of the US democratic system. The group should propose measures to mend its deficits. A key problem evidently is the fact that the US democracy is dominated by money. Fixing this problem will be extremely difficult but must be done. One problem of the US election system evidently is that it repeatedly leads to a show-down between two elderly candidates when in a three-hundred million society easily fifteen candidates could be found who possess the necessary qualities and qualifications to run the nation. A constitutional review should also address this problem evidently caused by the election system. The world is facing huge challenges. For the US being able to cope with these challenges and having the most effective and efficient democratic system conceivable is of fundamental relevance for the nation and for the democratic world. 

Ultimately, stabilizing democracy requires that people understand the value of democracy, what it is, how it can and must work to serve wider society as effectively and efficiently as only possible. They must also see that building the perfect political system is extremely difficult and requires huge system building capacities and co-operation. Abraham Lincoln defined democracy as government “of, by and for the people”. People must understand what government “by the people” entails and what they can and must do to make “their government” effective and efficient and to keep the democratic system stable. Conveying all this information requires a highly effective Citizenship Education System. This must be built as soon as only possible.

But back to the present situation.

As we said, there are only seven months to the Presidential election in November. To avert the risk of the US turning into a dictatorship at that point President Biden must now, without delay, initiate an instant turn-around program for US democracy. For the program to be effective, Biden and his government must now finally look for “new ideas and thinking” on the matter, they must tap into relevant know-how distributed in society and consult comprehensively with society on how to structure the program.


[i] Remarks by President Biden in Address to a Joint Session of Congress, U.S. Capitol, April 28, 2021Remarks by President Biden in Address to a Joint Session of Congress | The White House

[ii] 2024 Election: Biden Holds On To Slight Lead Over Trump, Quinnipiac University National Poll Finds; Trump Gets Higher Marks On Age, Mental & Physical Fitness; Biden Does Better On Ethics, Empathy & Temperament, https://poll.qu.edu/poll-release?releaseid=3890

[iii] For a discussion of the Project 2025 see for example MICHAEL HIRSH, Inside the Next Republican Revolution, Politico, 19 September 2023, https://www.politico.com/news/magazine/2023/09/19/project-2025-trump-reagan-00115811

[iv] The White House, FACT SHEET: The Biden-⁠Harris Administration’s Abiding Commitment to Democratic Renewal at Home and Abroad, Briefing Room, Statements and Releases, MARCH 29, 2023, FACT SHEET: The Biden-Harris Administration’s Abiding Commitment to Democratic Renewal at Home and Abroad | The White House

[v] Remarks by President Biden in Address to a Joint Session of Congress, April 28, 2021

[vi] Cf. The Summit for Democracy, The Summit for Democracy  – United States Department of State

[vii] Michael D. Shear and Shane Goldmacher , Team of Rivals? Biden’s Cabinet Looks More Like a Team of Buddies. In making his picks for the new administration, the president-elect has put a premium on personal relationships., New York Times, Dec. 9, 2020, https://www.nytimes.com/2020/12/09/us/politics/biden-cabinet-personal-relationships.html

[viii] Hans Peter Ulrich, Biden – The Savior of Democracy? | optimisingdemocracy, 29 January, 2021

[ix] Martin Gilens and Benjamin I. Page, Testing Theories of American Politics: Elites, Interest Groups, and Average Citizens, American Political Science Association 2014, Published online by Cambridge University Press,  https://doi.org/10.1017/S1537592714001595

[x] Al Gore, The Future, 2013, p. 95 and 104

[xi] Quote in Paul C. Light, A government ill executed, Harvard University Press, 2008 , p. 79 (from Lynton K Caldwell, The administrative theories of Hamilton and Jefferson…Chicago University Press, 1944)

[xii] Ibid. (from writings of Thomas Jefferson, Vol. 10, p. 182)

Ending The Climate Crisis – clearly also a Matter of Methodology

Given the enormous complexity of the problem only a systemically sound problem- structuring approach will offer us any chance at all to end the Climate Crisis.

Abstract

The blunt fact is that so far our climate efforts are not delivering what we need to achieve, they are not ending the Climate Crisis. Following a strict systemic problem-structuring approach, the paper suggests that a central precondition to ending the Climate Crisis is ensuring both, the willingness and capability of our governments for dealing effectively with the Crisis. All citizens need to get involved in exerting effective control and pressure on our governments to ensure these two factors, their willingness and capability to deal effectively with the Climate Crisis are in place. To convince citizens to engage we need to create an effective information and motivation system.

A desperate challenge: How to make our climate endeavours effective?

“What’s stopping us stopping Climate Change?” asks a discussion event on the Climate Crisis in the UK in September 2023.

We can understand the question as a part of an evaluation process of our global climate action over the last years and decades.

Evidently, from the perspective of many people around the world the situation is utterly distressing. All efforts by governments, international organisations, NGOs, research institutes, activists, and writers, urging us to take action, have not and appear unlikely to achieve what we urgently need to achieve according to the international climate agreements, i.e., limiting global warming to 1.5°C.

Instead, we presently are on the way to a 2.7°C degree warmer world, “on the highway to climate hell with our foot on the accelerator”, as António Guterres, General Secretary of the UN warns us[1]. Global CO2 emissions are still rising, instead of falling. Some experts are even already suggesting that we cannot achieve the 1.5°C goal anymore, that we risk exceeding also the 2°C goal already by 2050, and that now every tenth of a degree counts.[2],[3]

This dire situation bluntly confronts us with the question why all our climate efforts so far are not delivering the required results? Or, to flip the question around, what is now necessary for us to end  the Climate Crisis or to at least deal “adequately” with it, however we may have to define this term in detail.

The Climate Crisis – The most complex problem humanity has ever faced

Identifying why a problem-solving process, which we have put in place, is not working, is often not easy. We may not have a clue. Our personal experiences and perspectives are limited. To get more clarity on what might be wrong with our strategies, we will involve more people and ask for their different insights. The same is necessary with respect to our endeavours to stop Climate Change.

As part of such a consultation and judging from a background in policy analysis and systemic problem-solving methodologies, I would like to suggest that there is a fundamental reason for our failure to end the Climate Crisis, beyond the many technological, economic, political impediments and even philosophical questions which the problem inherently confronts us with: Our efforts lack methodology. The Climate Crisis is probably the most complex problem humanity has ever faced.

The rationality of our actions, however, is limited or “bounded” as Management Science puts it, due to “inadequate information, cognitive limitations inherent in the human mind, and time constraints”.[4] In other words, the first reason why the rationality of our problem solving strategies is faulty is the fact that we do not possess enough information to judge a complex problem adequately, we frequently even do not realise that there are additional aspects to a problem, which we have not recognised yet and often only discover in hindsight. Second, we, our organisations and societies as a whole are not smart enough to assess a complex problem adequately, and third, we do not invest enough time and endeavour to assess a complex problem thoroughly enough. As a result of these shortcomings, we do not manage to structure and solve complex problems in a sound and effective fashion. To guide our thinking in our efforts to solve such complex problems, Management Science, therefore, equips us with “rational problem-structuring methodologies”.[5] Problem-structuring methods help us to understand the nature of a problem more precisely and enable us to develop more effective problem-solutions.[6]

The need for a systemic problem-structuring approach

From my perspective we only then will stand a chance at all to handle a problem of such immense dimensions and complexity as the Climate Crisis adequately, if we take recourse to a sound systemic problem-structuring approach for designing our strategies and actions, be it as governments, international organisations, NGOs, policy research institutes, climate scientists, or simply as concerned citizens who are desperately asking themselves how they can contribute to the solution of the problem.

Of course, to develop the best strategies, we must investigate whether there are any other and even better methodologies available than the systemic problem-structuring method I suggest. I am convinced of its usefulness, however, for determining rational problem solutions. It appears inherently logical in that it demands that we thoroughly verify the exact goal which we need and want to pursue and then links necessary strategies and actions precisely to the definition of our goal. If our measures do not work, one reason very often seems to be that both, the understanding of the goals we need to pursue and the formulation of our strategies are somewhat fuzzy. Its simplicity appears a further advantage of the methodology.

What is a “systemic problem-structuring approach”? 

Systems Thinking means many things to many people and lots of books have been written about it. The following is, therefore, the briefest of overviews incorporating the buildings blocks I find most useful and important.

A systemic problem-structuring approach is based on “Systems Thinking”,  the understanding that all systems in our societies are “systems of systems”, just like our bodies, in which all elements are interdependent. The precise purpose of a system determines which elements a system needs exactly for it to function and to fulfil its purpose. Both, a limousine, and a tractor are vehicles, but they evidently need somewhat different elements to serve their specific tasks. Standard elements needed by any system are “control” originating in the driver behind the system, and communication. Effective communication is required between the system, its control system and any other stakeholders outside of the system, and between the different elements within the system themselves. As the example of a car illustrates, for a system to perform well each of its elements or sub-systems needs to work well. No system will function in an effective manner, if its control system does not work properly.

A systemically sound problem solution will mirror these principles. To develop it, the following basic steps are required[7]:

  1. Analysis of, and agreement on our problem situation.
  2. Precise goal verification and definition. (If we do not understand and define the necessary goal of our actions properly, our efforts will go off in the wrong direction and be wasted. We cannot underestimate the importance of this step for the effectiveness of our efforts.)
  3. Identification of all factors influencing the achievement of our goals.
  4. Design of strategic options incorporating these factors.
  5. Decision on the best strategy.
  6. Implementation – by building effective systems and processes which reflect the “factor analysis” in step 3.
  7. Evaluation and, if necessary, start of the process from the beginning.

Ultimately, what the approach suggests appears to be plain and simple logic, the need to analyse a problem situation in detail, the need then to identify the necessary goal resulting from this assessment, furthermore the need to identify and analyse all factors affecting the achievement of our goal, to only mention the three core steps of the problem-structuring process. What the approach does for us is to show us the way through the necessary problem-solving process, it gives our problem-solving process a structure, like the timber-frame of a house, instead of us having  to come up with the logically sensible sequence of steps ourselves. The approach helps us to make sure we do not forget essential elements on our way to solving a problem.

A fundamental understanding behind the approach is that, as discussed above, our individual thinking, experiences, training, and perspectives are naturally limited. A precondition to both, verifying the exact goal of our actions and identifying all factors which influence the achievement of our goals, therefore, is comprehensive consultation, the inclusion of as many people with diverse perspectives in our problem-solving process as possible.

A natural human inclination is to reject and exclude people with different perspectives and opinions from our problem-solving processes. Governments, therefore, often operate on the basis of “group think”, they rely on the opinions of politicians with similar backgrounds and like-minded thinking.[8] This is counterproductive, and even negligent in the light of the complexity of our world. For effective problem-solving we must actively draw in different opinions and thoroughly examine, rather than rebuff them. If governments in their work or we in our personal endeavours to protect the world pursue problem solutions which are driven by personal perceptions and convictions only, possibly even by ideologies, rather than being shaped by a comprehensive consultation and rational analysis of the specific goals we need to pursue and of the different factors relevant for their achievement, then our problem solution will not work.

What does the application of the systemic problem-structuring approach suggested generate for our situation?

Analysis of the problem situation

The first step, the analysis of the problem scenario, will probably provide the following observations:

  1. The climate situation is extremely urgent. If we do not generate effective strategies now, we are likely to miss our critical temperature goal by far. With this we appear to be on the way to generate utter chaos in the world and, as we are told, existential risks for civilisation, millions, if not billions of people might die. Timothy Lenton from Exeter University warns for example jointly with other climate scientists that even at temperature increases between 1° and 2° C  we are increasingly risking exceeding “tipping points”, barriers which set a cascade-style, self-enhancing global warming process into motion which once it has begun cannot be controlled anymore. From this, they declare, arises “an existential threat to civilization.”[9]
  2. All our initiatives and actions are ineffective, they are not generating what we need to achieve, they do not succeed in making governments and international institutions implement effective climate policies suitable to limit global warming to 1.5° C and to solve the Climate Crisis.

To suggest some examples:

  • For years the climate NGO Extinction Rebellion (XR) has been calling for governments to tell the truth, they have not done it.[10]
  • “Friends of the Earth” and other UK NGOs have been suing the UK government to present an effective plan to reach the national climate goals.[11] Again, they have not done it. Focusing on our national governments only also neglects the global dimension of the Climate Crisis, it does not make sure that the world as a whole reaches the 1.5° goal.
  • Over the years and decades climate scientists have consistently been calling on governments to take action to avert the risk of destruction from civilisation. Oxford University writes on its website in 2019 for example: “Leading Oxford climate scientists today insisted there can be no doubt that human-driven climate change is a fact and urgent action is needed…”[12] Yet, governments continue their paths and global CO2 emissions are still rising.
    • Since 2018 Greta Thunberg and Fridays for Future have been calling for more effective climate action by governments, more specifically, “to maintain the rise of global temperatures to below 1.5°C, to ensure climate justice and equity, and to listen to the best united science available.”[13] Despite these demands we are on the way to a 3°C warmer world.  In their reactions governments even admit that “not nearly enough has been done to tackle Climate Change”, but still do not enhance climate efforts in line with requirements.[14]
    • Climate activists from organisations like “Just Stop Oil” in the UK and the “Last Generation” in Germany glue themselves to roads and stop traffic. This annoys the public but does not make them support or demand effective climate policies from governments. The actions evidently also do not make governments take adequate action to achieve the 1.5° goal.
    • Many persons and organisations around the world take similar actions, without, however, those actions leading to an end of the Climate Crisis.
  • The problem we are dealing with is extremely complex, probably the most complex problem humanity has ever faced. Solving it requires a fundamental change in how we, humanity, live on earth. In as far as possible we must renounce on all activities which emit CO2; all production, transportation, travel, and commute must largely be turned to CO2– free processes. For a CO2 neutral way of living, any remaining CO2 emissions must be removed from the atmosphere through the development and deployment of suitable technologies. As experts like the leading climate scientist James Hansen underline, we even may have to resort to “temporary solar radiation management (SRM)” …”via the purposeful injection of atmospheric aerosols”, i.e., the creation of artificial “clouds” [15], or through other technological interventions in the atmosphere to reflect sunlight into space, a sort of futuristic scenario. According to Hansen, the “risks of such intervention” would have to be defined, as well as the “risks of no intervention”.[16]
  • As Stephen Hawking told us already in 2016, the solution of the Climate Crisis and of other huge challenges our world is facing, demands “more than at any time in our history”, that “our species needs to work together”, in other words, peace and the highly effective co-operation of all of humanity, presently eight billion people, are required.[17] In the light of the existential risks for civilisation from Climate Change now any war in the world appears a crime against humanity. We must create peace and stop the destruction of valuable resources through these conflicts.
  • The change to a generally sustainable way of living in line with the resources which our planet offers will cost huge amounts of resources. As Hawking declares, “with resources increasingly concentrated in the hands of a few, we are going to have to learn to share far more than at present”.[18] Concretely, this means those who own the required resources will have to pay for the necessary adaptation processes. This requirement even runs against human nature and greed, it will necessitate a rethinking of our philosophies and attitudes.
  • Moreover, with humanity having delayed necessary measures to stop Climate Change by decades, now all actions need to be more drastic than they would have to be had we started earlier.

All these aspects more are connected in one way or another to the Climate Crisis and need to be addressed to stop Climate Change.

The image below tries to describe the complexity of the Climate Crisis problem in the form of a map in which the aspects of relevance affecting the stopping of climate change are represented as dots. In this figure the interconnecting lines are rather randomly drawn and simply meant to highlight the multiple interconnections between the aspects of relevance for the Climate Crisis. For effective climate policy making a comprehensive and precise analysis of the interconnections between individual factors is required. The overall number of points shown in the map, i.e., the number of aspects of relevance for solving the Climate Crisis, is by no means complete.

Our path to the problem solution

How do we find our route through this maze?

The systemic problem-solving approach appears to suggest the path highlighted in the map. Like in any passage through an unknown terrain, the route is first and foremost determined by the location, the aim which we must reach and which we are heading to. It is also defined by the points we must pass to get to this goal. The points on the path suggested on the “map” reflect what appears to be a logical sequence of factors which influence our goal achievement. We can also call the path a “challenge parcourse” to emphasise the need to complete a specific task at every step for us to be able to move forward to the next one. To understand the inherent logic of the path, I suggest looking at it backwards, from the goal, which we need to achieve, to the beginning.

1.      Goal Definition

As regards the goal of our climate actions, the image suggests formulating it, at least to begin with, as “dealing adequately with the Climate Crisis”.

Such a wide initial goal formulation points to the need to, as a first step, verify and confirm precisely what our problem situation is to get everyone on board. As mentioned, NGOs like Extinction Rebellion (ER) have been calling on governments to “tell the truth”, i.e., to inform the people properly on the state of Climate Change and its implications. So far, the call has been in vain, our governments have not complied with it. Where governments fail to install an effective information system, we, civil society, must fill in. Once people have a joint understanding of the character and urgency of the problem, we can agree on more concrete goals, such as the 1.5° goal. While many observers suggest that, approaching the end of 2023, we have already surpassed it, others contend that reaching it “will save millions of people and it’s still feasible”. People already suffering from climate change would be “beseeching world leaders to hold global temperature rise to 1.5°C.”[19]

Given that the more we approach 2°C, the more we also increase our risk of hitting “tipping points”, points from where on the planet self-amplifies global warming and developments could get out of control, we probably simply ought to agree on stopping emitting greenhouse gases as soon as only possible while using all global resources available to achieve this aim. If we are already close to or above 1.5° of warming this means we have basically no leeway whatsoever left. We, humanity, need to consult openly and frankly about how to handle this situation.

2.        The need for an extremely effective problem-solving or steering system

What are the factors affecting the achievement of this general goal, the “adequate handling of the climate crisis” in this global emergency situation?

Given the urgency of the problem and the overall complexity of the problem situation, including the physical developments in our natural environment and all other aspects determining how we, humanity, deal with the challenges – up to the potentially necessary interventions in the atmosphere to reflect sunlight mentioned above and their assessment –  it becomes clear that we cannot solve the Climate Crisis without an extremely competent and effective problem-solving and steering system, to lead us through the complex problem terrain. (Point IV. in the image). That steering system is normally our government. I suggest understanding the governments in our nations concretely as “systems to identify, weigh, and manage public policy problems –  in consultation and cooperation with the citizens”. 

The image highlights that the effectiveness of our steering systems or governments in dealing with a problem is determined by two factors: Their willingness and their capability to deal with a given problem. If we want an effective steering system and an effective climate policy, we must ensure that our governments are both, willing and capable, to deal with such an extremely complex problem as the Climate Crisis.

3. The need for effective citizen control and pressure

This brings us to the need for effective pressure by the citizens on our governments, so they implement effective climate action. It also leads us to the need for effective “control” over our governments to ensure they are capable to deal with the climate crisis (Point III in the path).

UK Prime Minister Rishi Sunak just now, in September 2023, reduced the climate policy commitments of the nation, suggesting that there was a danger of “losing the consent of the British people” over a more stringent climate policy. [20] This highlights that government policy in a democracy is largely determined by the preferences of the people. If we want an effective climate policy, we need to ensure that the overwhelming majority of the people demand, rather than reject it, even if it requires sacrifices.

Moreover, Sunak’s statement highlights the critical relevance of leadership capacity especially in an emergency: A government with the ability to convince the population of the necessity even of painful measures will be able to generate and maintain the consent of the people to the required measures. When Churchill, in May 1940, heading his newly formed all-party government, declared to parliament and society in the UK that he had “nothing to offer but blood, toil, tears and sweat”, people followed him.[21] The Climate Crisis with existential yet not clearly noticeable threats looming over entire humanity requires leadership of an even higher calibre.

Democracy ultimately is government “by the people”, as one of the criteria coined by Abraham Lincoln. Through exerting effective control over our political system, we, the people, must ensure that our governments possess optimal government and leadership capabilities. Otherwise, we cannot handle the Climate Crisis adequately, we cannot stop it.

A reason why demands and protests by NGOs and climate protesters for effective climate policies have not generated the necessary results appears to be the fact the protesters so far failed to recognise the importance of and to implement effective strategies to ensure these two necessary factors are “in place”, the willingness and the capacity of governments for designing and introducing effective climate policies.

4. The need for an “effective information and motivation system”

If we want to create effective pressure and control by the citizens on, or over, our governments, we must understand the factors determining it.

As we recognise, the power of the people and their effectiveness in exerting pressure on and control over their governments, depends on the number of people exerting such pressure or control, and on their knowledge about what exactly they, we all, must do and demand to solve the Climate Crisis. To generate democratic majorities for the required climate policies, we formally need at least more than fifty percent of the people to call for them. But this ultimately does not suffice. To avoid polarisation in our societies and to ensure the effectiveness of the necessary climate policies we rather must aim for the support of the large majority of the population for the required climate measures, ideally for a consensus in our societies on their inevitability.

To generate such support for effective climate policies and the necessary pressure on the government to implement them, we need to inform citizens adequately. Following Checkland and Scholes who describe systemic problem solving as a “transformation process”[22], we need to create an “effective information and motivation system” (point II in the chart) with the aim to turn “passive citizens” into “active citizens”, so they engage and join the action suggested in the problem-solving path to generate effective climate policies.

Presently we do not have such an effective information system in place. As we discussed, some activists try to generate more action by gluing themselves to roads or by blocking other public infrastructure objects, such as bridges. This strategy appears counterproductive in that it turns off citizens rather than convincing them to take action. It also does not tell people what precisely we all must aim for, demand, and do to stop the Climate Crisis.

Generally, as Jonathan Freedland also describes in the Guardian, the information strategies by NGOs appear faulty and ineffective. He suggests that through their ineffectiveness the climate movement is “part of the problem too”, “they have not been communicating the threat (from the Climate Crisis) loudly enough or in the right way”, their terminology is “simply not understood by the wider public”.  Freedland proposes that the climate community “must deploy whatever tools work to push a double message: both fear and hope. Fear for all the beauty, life and lives that will be lost from a parched planet – and hope that we still have time to avert the worst.” [23]

As our systemic analysis shows, Freedland is on the right path. Yet also his efforts have not produced the necessary results, so far, they have not been translated into an effective communication strategy by the climate movement. The publication of suggestions alone evidently does not suffice as a strategy to move us forward either. To move forward we need to take suitable action to create an “effective citizen information and motivation system” on the Climate Crisis. To give clout to such an endeavour it appears to make sense to convince the NGOs to change their strategies and for them to join in the sketched path towards effective climate policies.

It is encouraging that also a leading climate scientist like James Hansen, who testified in Congress in the US in 1988 about the dangers of Climate Change, confirms the urgent need for sound information for the public. As Hansen writes in November 2023: “A climate characterized by delayed response and amplifying feedbacks is especially dangerous because the public and policymakers are unlikely to make fundamental changes in world energy systems until they see visible evidence of the threat. Thus, it is incumbent on scientists to make this situation clear to the public as soon as possible.”[24] NGOs, climate scientists, activists, communication specialists, social media experts, psychologists, everyone concerned needs to work together to set up the effective information and motivation system required for the public around the world.

5. The concerned citizens as the “project drivers”

Any project needs a driver for it to go ahead and to be successful.

As becomes clear, the starting point in the suggested problem-solving path at the top of the image are we, the “concerned citizens”, those of us who cannot bear the news about the effects of extreme weather events and their devastating consequences all over the world anymore, those who are all too aware of the urgency and the existential threat of the Climate Crisis and of the need to take effective action. We need to take the initiative to set the described problem-solving process in motion. (Point I on the path, the starting point.)

As a first step we need to create the effective “information and motivation system” required in our nations to convince sufficient citizens to join our efforts. As many citizens as possible must then exert effective pressure and control over our governments, so they are willing and capable to design and implement effective climate policies. We must be careful, however. “Effective pressure” cannot mean that we or Climate NGOs push specific strategies through at all costs. It rather means pressure on governments to establish effectivepolicy making processes, including sound processes for the involvement of and consultation with wider society, to generate effective climate policies.

Some additional observations

What has been presented so far is only the barebone concept. Due to the manifold system levels and interconnections between the different issues many more aspects than those discussed appear of relevance.

How to ensure the utmost capability of governments?

A central open question is how to ensure the utmost capacity of governments, necessary for them to solve the climate crisis effectively together with the citizens. Achieving this goal requires a whole set of purpose-oriented actions on its own.

As Systems Thinking tells us and we now know, the first thing we need to do to ensure the effectiveness of our governments is to identify the factors affecting this specific goal. What are they?

Subject to review and discussion, I suggest they are:

  • The equipment of our “steering systems” or governments with the necessary resources.
  • Their equipment with the most committed and most intelligent staff a society can muster. (This includes our politicians.)
  • The utmost effectiveness of all processes in the political system.
  • The power of the governments to implement the required climate policies also against external, powerful interests. 

Clearly, to equip our governments with the necessary resources required for them to function well, we must pay sufficient taxes and our economic circumstances must allow it. Countries whose economic systems do not function will have a harder time to make their governments effective. They will need support.

The second factor suggested affecting the performance of our governments, the selection of the most committed and capable staff, underlines that our current selection processes for our politicians, the elections which we hold, do not fulfil our requirements. We generally consider our election processes as given, but around the world they regularly result in the appointment of leaders who lack the integrity and professional qualifications to lead our nations and the world, in some cases blatantly so. A starting point for the solution of this problem would be to have public debates on the personal and professional qualifications required by our leaders, so we have a better idea which persons we can entrust the leadership of our nations and the world and who to elect. We should then also investigate in which way we can alter our selection processes for our politicians, so we get the leaders we require.

Further core processes determining the quality of climate policies are the strategy making and decision-making processes within a government system. A 2012 inquiry by the UK Parliament led to the following conclusion: “ We have little confidence that Government policies are informed by a clear, coherent strategic approach, itself informed by a coherent assessment of the public’s aspirations and their perceptions of the national interest… This has led to mistakes which are becoming evident in such areas as the Strategic Defence and Security Review (carrier policy), energy (electricity generation and renewables) and climate change”![25]

A lack of a “clear and coherent approach”? In plain language the Parliamentarians are saying that strategy-making in government is highly unprofessional and harms the nation substantially. Confirming the observation by Parliament on blatant deficits in strategy making by government the distinguished UK political scientists Anthony King and Ivor Crewe write in their account of the severe blunders UK governments have consistently committed over the past decades: “For all the fashionable talk about “prime ministerial power” and “presidentialism”, the truth is that looked at close up, British government turns out to be more chaotic than dictatorial”. [26]  Governments in other democratic nations are likely to suffer from comparable shortcomings, due to similar construction principles in their political systems. 

On one hand government blunders will be the result of the complexity of the challenges which governments are dealing with. On the other hand, they are caused by governments, whose politicians are not sufficiently trained and qualified for their tasks, and by strategy and policy making processes which do not function properly.

In a time when nations and the world face huge crises, instability, and conflicts, and when the Climate Crisis and the extinction of species even put civilisation at risk, we cannot afford chaotic governments and policy blunders, we must ensure that the necessary preconditions for government effectiveness are in place. For climate organisations to constantly demand effective climate policies from governments which lack the necessary capacity to design and implement policies of the required quality, without, however, taking suitable measures to mend these deficiencies, does not make sense and does not move us forward.

Regarding any “powerful interests” which might stand in the way of effective climate policies, we realise that the more citizens get involved in backing effective climate policies and in ensuring the effectiveness of our governments, the more certain will it be that such interests can be overcome and that policies necessary to protect the conditions of living on earth will be implemented.

A “Citizens’ Association for Effective Democracy”

As we noted above, all projects need effective drivers for them to be successful.

A concrete suggestion at this point, therefore, must be for us as citizens to create a “Citizens’ Association for Effective Democracy” in our nations which consults with society about exactly how to make government and the political system in general effective and which implements the necessary measures. Without such an effective driver we cannot ensure the effectiveness of our governments and we are unlikely to get a climate policy of the quality we need. Many people presently make suggestions for the improvement of policy making in government. The problem is that those proposals are not evaluated and implemented due to the lack of an independent organisation or “system” outside of government responsible for these tasks.

While the systemic need for “effective control” implies the necessity of a long-term citizens’ organisation ensuring the effectiveness of a democratic government, the realisation of this suggestion will be difficult. It requires a change in thinking of the public about their role in democracy. A simpler version of such a driver, which can be implemented quickly as an initial solution, would be the creation of an “Initiative for Government Effectiveness”by senior politicians and other persons. Operating beyond party affiliations, this initiative should examine and implement the measures required to ensure the necessary government capacity for dealing with such a complex problem as the Climate Crisis.

The creation of a “Government Performance Management System” as an instant measure

One general problem causing the blunders in government policy making observed by King and Crewe is the common perception by political leaders that they can govern simply based on personal perception and preferences.[27] Yet governing a nation of millions or hundreds of millions of people in a world of eight billion people clearly is an extremely complex task. To govern effectively, a head of government needs an effective system to examine the question what proper government precisely means and entails. Governing societies of millions of citizens and a world of eight billion people without such a system must even be considered negligent.

While a citizens’ organisation looking into the factors relevant for effective government would probably identify a “Government Performance Management System” as a central systemically necessary precondition for effective government, we cannot wait for such an organisation to be created and operational. In the light of the Climate Crisis looming over us and in the light of the many other problems our world is facing, ensuring optimal government capacity and operations through an effective “Government Performance Management System” is a matter of the greatest urgency.

Governments around the world, therefore, should already install such a system on their own initiative, without waiting for a citizen control system to point out its necessity. Politicians, pundits, the suggested initiative for government effectiveness by senior politicians, and finally also NGOs demanding an effective climate policy should call for such a system. If the British government had an effective “Government Performance Management System” in place, it would probably already be able to fix the serious deficits in its strategy making processes which Parliament identified already in 2012. For such a Government Performance Management System to be effective it appears evident that it also must comply with the systemic principles discussed in this paper.

The international dimension

Ultimately, everything we suggest here concerning the effectiveness of climate policy making has an international dimension. This dimension often appears neglected in our focus on national climate targets. At the same time, one often hears in private conversations that our nations would be emitting only a fraction of global CO2 emissions. One-sided national endeavours would be of no use, unless other, larger nations would go ahead with effective steps in stopping the CO2 emissions caused by them.

As Hawking points out and we underlined above, our success in solving the Climate Crisis and also the other huge problems humanity is facing including the extinction of species, poverty and  inequality, as well as the over-exploitation of the planet’s resources in general, in fact depends on the entire population of the globe co-operating more intensely than ever before in the history of mankind and on governments around the world providing the necessary leadership. Yet, people in all democratic nations experience similar problems with the lack of willingness and capability of their governments to implement effective policies.

The people in all nations, at least in the democratic nations (also China declares that it is a democratic nation, albeit of a one-party character), must, therefore, in as much as only possible set the process for effective climate policy making described here in place. Rather than objecting to effective climate policies, they must jointly demand them from their governments. People in all nations must as well aim to ensure that their governments possess the necessary capacity to handle the enormous complexity of the Climate Crisis.

If we look around, the state of many governments in the world appears in fact catastrophic. Implementing effective global climate policy together with them appears difficult, if not impossible. We clearly need combined international efforts to establish effective governments also in these nations.

Ultimately, we need to reach out to all concerned citizens in the world for them to take – in as far as their circumstances only allow – the steps described in the suggested problem-solving path and to drive the necessary global climate co-operation forward.

To achieve this goal, we should also create a suitable driver, which we could call a “World Citizens’ Movement for Effective Climate Policy”, or maybe more widely, a “Global Citizens’ Movement to Protect the Planet”. Such a movement would present an inspiring umbrella for all concerned citizens around the globe to team-up and join in the necessary global co-operation on the Climate Crisis.

Conclusion

The aim to stop Climate Change and to solve the Climate Crisis confronts us with gigantic challenges. One of the central ones is the creation of co-operation of humanity on a level never seen before in the history of mankind. Especially in a time when we experience many conflicts around the world, the challenge of creating such a level of co-operation appears daunting. Many people will hold that achieving the required level of co-operation among eight billion people on earth is impossible given human greed and the widely entrenched competition between nations for economic, political, and military dominance.

But ultimately, when the alternative for humanity is to “cooperate or perish” as Antonio Guterres puts it, if it is “either a Climate Solidarity Pact – or a Collective Suicide Pact” [28], the choice appears clear. We must indeed create co-operation between all people of the world on a scale never seen before, as Hawking suggested already in 2016. We should trust that it is possible to achieve it – why wouldn’t it? – and start working.  

Given the enormous dimensions and complexity of the Climate Crisis we must make all our efforts as effective and efficient as only conceivable from now on. Identifying our goals clearly and checking our strategies against the systemic yardsticks discussed will help us in achieving that goal.

Our discussion of the systemic problem-solving path generates a concrete plan for action. We must ensure that our problem-solving systems, our governments, operate with the highest degree of willingness and capacity conceivable so they can work successfully in the global fight against the climate crisis.

The concrete measures required to achieve this aim are:

  1. The creation of workgroups consisting of concerned citizens, climate scientists, NGO representatives, communication experts and other persons with relevant know-how in our towns which generate an effective information package and set up an effective information and motivation system for citizens in our nations and around the world so citizens fully understand the seriousness of the climate situation, demand effective climate policies, and support any efforts required in making government effective.
  2. The creation of a “World Citizens’ Movement for Effective Climate Policy”, as a home for citizens around the world wanting to join in these efforts.
  3. The creation of an effective initiative by elder politicians and other experts as a short-term solution to fix some evident performance deficits in our governments, such as the chaos and deficits in strategy making in the UK government observed by scholars and Parliament.
  4. The creation of effective “Government Performance Management Systems” based on systemic principles in democratic governments around the globe as an instant and central step to enhancing government effectiveness.

Even if the systemic approach and the four-point action plan presented here might appear absolutely rational and logical by establishing a clear link between the goals we need to achieve and the action we need to take, we still need to jointly assess it and consult on its validity. If we still have doubts, we need to work with the highest priority on finding a more effective approach as soon as only possible. If we agree on the soundness of the approach, we need to embark on it, with all available energy without any delay whatsoever.

This brings us to the ultimate precondition for our success in solving the climate crisis: Consultation. Given the urgency of the situation, we, the concerned citizens all around the world, everyone engaged in fighting the climate crisis, must get together from now on in regular consultations. We must evaluate our actions and focus on the central topic “How to end the Climate Crisis”? If we do not clarify the approach necessary to protect the planet and how to end the Climate Crisis, we cannot achieve our goals.


[1] António Guterres, Secretary-General’s remarks to High-Level opening of COP27, 7 November 2022, United Nations, https://www.un.org/sg/en/content/sg/speeches/2022-11-07/secretary-generals-remarks-high-level-opening-of-cop27

[2] Cf. for example: Cyrielle CABOT, ‘Every tenth of a degree matters’: UN climate report is a call for action, not despair, France24, 22 March 2023, https://www.france24.com/en/environment/20230322-every-tenth-of-a-degree-matters-un-climate-report-is-a-call-for-action-not-despairCLIMATE CRISIS;

[3] The information on the 2°C goal is from: Hansen et alii, Global warming in the pipeline,  Oxford Open Climate Change, Volume 3, Issue 1, 2023, https://academic.oup.com/oocc/article/3/1/kgad008/7335889

[4] CF. Tsaoussi, A. (2021). Bounded Rationality. In: Marciano, A., Ramello, G.B. (eds) Encyclopedia of Law and Economics. Springer, New York, NY. https://doi.org/10.1007/978-1-4614-7883-6_106-2

[5] Cf. for example the overview by: Jonathan Rosenhead, What’s the Problem? An Introduction to Problem Structuring Methods, Interfaces 26: 6 November-December 1996, pp. 117-131, and also the volume: Jonathan Rosenhead and John Mingers (Editors), Rational Analysis for a Problematic World Revisited, Problem Structuring Methods for Complexity, Uncertainty and Conflict, Second Edition, Chichester, 2001

[6] Cf. Rosenhead, 1996

[7] This is a very abbreviated and slightly modified rendition of the problem-structuring approach described in Hans Ulrich and Gilbert Probst, “Ganzheitliches Denken und Handeln”, “Integrated Thinking and Action”, Ein Brevier für Führungskräfte, “A Breviary for Leaders”, Haupt, Bern, 1995. The subtitle “A Breviary for Leaders” is noteworthy in that it evidently highlights the understanding of Ulrich and Probst that our leaders in politics and business cannot operate effectively without constant reliance on the systemic principles described in the book.

[8] Cf. for example: Matthew Syed, Rebel Ideas, The Power of Diverse Thinking, London, 2019

[9] Timothy M. Lenton et alii, Climate tipping points — too risky to bet against, The growing threat of abrupt and irreversible climate changes must compel political and economic action on emissions. Comment, Nature 575, 592-595 (2019), doi: 10.1038/d41586-019-03595-0

[10] Cf. https://extinctionrebellion.uk/the-truth/

[11] Cf. for example: https://goodlawproject.org/update/net-zero-ii-launch/

[12] Oxford climate scientists: No doubt about climate change., University of Oxford, News and Events, https://www.ox.ac.uk/news/2021-08-09-oxford-climate-scientists-no-doubt-about-climate-change, accessed 28 November 2023

[13] https://fridaysforfuture.org/what-we-do/our-demands/, accessed 1 December 2012

[14] Michael Gove admits Government ‘not nearly enough’ has been done to tackle Climate change, ITV News, 23 April 2019, https://www.itv.com/news/2019-04-23/gove-admits-government-must-act-as-climate-change-protesters-reach-parliament

[15] Hansen et alii, 2023, Chapter “Perspective on Policy Implications”

[16] Ibid.

[17] Stephen Hawking, This is the most dangerous time for our planet, The Guardian, 1 December 2016, https://www.theguardian.com/commentisfree/2016/dec/01/stephen-hawking-dangerous-time-planet-inequality

[18] Ibid.

[19] Amy Martin, Meeting the 1.5°C Climate Goal Will Save Millions of People, and It’s Still Feasible, Opinion, Scientific American, 20 November 2023, https://www.scientificamerican.com/article/meeting-the-1-5-c-climate-goal-will-save-millions-of-people-and-its-still-feasible/

[20] Pippa CrerarFiona Harvey and Kiran Stacey, Rishi Sunak announces U-turn on key green targets, The Guardian, 21 September 2023, https://www.theguardian.com/environment/2023/sep/20/rishi-sunak-confirms-rollback-of-key-green-targets

[21] cf. for the quote: International Churchill Society, https://winstonchurchill.org/resources/speeches/1940-the-finest-hour/blood-toil-tears-sweat/, accessed 21 September 2023

[22]Peter Checkland and  Jim Scholes, Soft Systems Methodology in Action, John Wiley and Sons, 1990, p.p. 34

[23] Jonathan Freedland, As heat records break, the climate movement has the right answers – but the words are all wrong. The Guardian, 14 July 2023, https://www.theguardian.com/commentisfree/2023/jul/14/big-oil-climate-crisis-fossil-fuel-public

[24] Hansen et alii, 2023

[25] House of Commons Public Administration Select Committee, Summary of Report: Strategic thinking in Government: without National Strategy, can viable Government strategy emerge?, Twenty Fourth Report of Session 2010–12 , Volume I: Report, together with formal minutes, oral and written evidence, Ordered by the House of Commons to be printed 17 April 2012 

[26] Anthony King and Ivor Crewe, The Blunders of our Governments, Oneworld Publications, London, 2013, p.314

[27] Cf. King and Crewe, pp. 255

[28] António Guterres, 2022

UK Leadership Contest: Open Letter to the Members of the Conservative Party

Dear Members of the Conservative Party,

The fate of the nation now again is in your hands.

Britain is at a crossroads, between a direly needed turn towards a rational politics serving the nation and its citizens or towards ever more irrationality, government blunders, and scandals harming and weakening the nation further.

People want a politics of integrity they can trust. People will trust in a politics of transparent and convincing rationality. Continuing a politics of irrationality will not only continue to harm the nation. It will undermine trust in both, politics and the Conservative Party.

The Conservative Party wants to win elections. Initiating a sound politics of rationality in which people can trust will win elections for the Conservative Party, not the cheap and populist look to what people might think and feel about personalities.

What can and should the members of the Conservative Party do to ensure the direly needed turn to rationality in British politics?

Two steps appear necessary:

  1. Implement in as much as possible at this stage a rational method for electing the new Prime Minister

A nation which wants a qualified leader must necessarily start with choosing a rational method to selecting its leader. Otherwise, the selection process may lead to results which ultimately nobody wants and which harms the nation. The  approach implemented by the 1922 Committee, however, is highly unprofessional and ineffective. It points to huge deficits in the know-how of systemic and rational methods of problem solving and decision making in the political system which urgently need to be corrected. Already the near to four-year paralysis of the political system through the Brexit decision making process highlighted these shortcomings, independently of the result of the decision.

The professional method of choice for deciding between various options for action is the “Analytic Hierarchy Process”. In selecting the candidate for a job, it relies on a logically necessary sequence of steps, starting with identifying the precise demands of the tasks and the qualification criteria to be applied. In a second step it weighs the decision criteria against each other and determines the most important ones. As a final step it selects the candidate who best fits the overall set of qualification criteria required.

The current selection process appears so superficial and chaotic (and does not help you in making your decision), because it does not take these rationally necessary steps, it neither identifies the qualities and qualifications required from a future Prime Minister precisely, nor does it determine the most important ones, nor does it take suitable steps to measure in how fare each candidate fulfils these criteria. It embarks instead on an endless discussion of individual policy proposals which due to the complexity of each issue and our own inability to judge what is right and wrong on such complex issues is largely unsuited to identifying the relevant qualities of the candidates.

To mend those fundamental deficits in the application process, the Conservative Party at this point basically has two options: To stop the botched selection process completely and start all over in a properly structured way, or to incorporate as many elements as possible of the rational decision-making process in the remaining phases of the selection process under way.  Given that the nation needs a functioning government I suggest turning to the second alternative.  

Ultimately the complete list of criteria to be applied in selecting the leader of a nation must be discussed and created in a thorough consultation process. Some of the main criteria appear to be:

This third qualification criterion is necessary because in our complex world no person is smart enough to determine effective policies on their own. In a world facing huge challenges, any head of government must lean on the government system for their policy making and, therefore, must ensure it operates optimally.

An abbreviated application of the Analytic Hierarchy Process would probably suggest that “intelligence” and “integrity” are the decisive criteria.

Rishi Sunak clearly seems to beat Liz Truss on the criterion of intelligence (his appearance and way of talking, his credentials, his training at Stanford University etc.)

In assessing candidates, debates can be misleading. One must rely to some degree on references.

What do people who know her, say about Liz Truss?

These quotes from the Guardian appear to be largely reliable and indicative:

“Her critics (state) – She fails to display intellectual gravitas, they say, relying instead upon cheap slogans, and struggles to make convincing speeches, another facet of her character that could be quickly exposed under the intense scrutiny of Downing Street.

Dominic Cummings, Boris Johnson’s former chief adviser, told the online magazine UnHerd in May that Truss was “as close to properly crackers as anybody I have met in parliament” and would be an “even worse” prime minister than Johnson.”

Even if one were to harvest reservations against Dominic Cummings, the statement appears independent and worth consideration. More important even appear these observations:

“Others doubt if Truss really believes anything she says, and relies upon a gut instinct to fulfil her own ambitions. Anna Soubry, the former MP who served as a minister alongside Truss, said many had questioned whether she had the skills necessary to lead the UK.

“She was the most ambitious person many people had encountered. I honestly believe she was given jobs – ministerial promotions – just to shut her up. Her ambition is, undoubtedly, considerably greater than her ability,” said Soubry.” (‘Ambition greater than ability’: Liz Truss’s rise from teen Lib Dem to would-be PM | Liz Truss | The Guardian)

In summary:

  • She fails to display intellectual gravitas (i.e. intellectual ability) and relies on cheap slogans
  • Her ambition is undoubtedly greater than her ability
  • She would be an even worse Prime Minister than Boris Johnson

These three statements from people who know her have enough substance to exclude any applicant as a candidate for the office of Prime Minister and as the leader of a nation in the first round of a properly implemented selection process. Not only the degree of her intelligence is questioned in these observations. Also the integrity of a person who relies on “cheap slogans”, a statement affirmed by the debates, must be in doubt.

For the sake of rationality and trust in politics, for the sake of the nation and given the state of the current selection process as it is, it appears that the members of the Conservative Party must choose the most intelligent and capable among the remaining candidates, they must choose Rishi Sunak as the Prime Minister. Nothing stops the party from using the two years to the next election to review the selection process for their leader.

2. Ensuring a fundamental turn to rational politics in the UK

Both candidates do not fulfil the third crucial criterion, necessary for the well-being of the nation: The competency and willingness to ensure the highest effectiveness and efficiency of the government system. (We do not hear them say that this is what they will do as the first step in office and they probably do not have the competencies for it.)

Ultimately ensuring this criterion for the choice of the Prime Minister requires that we, society and everyone in politics, rethink our approach to politics. We must ensure that the entire political system uses professional and rational methods in the way it operates. Our entire world, our societies and our governments are “systems of systems”. The fundamental approach to government it appears must be interconnected thinking, “Systems Thinking”. To ensure rationality and trust of the people in politics the political system must, furthermore, apply rational problem-solving and decision-making methods.

Such an approach to politics informs us that in order to ensure rationality in politics a new Prime Minister must start his or her work with a fundamental inquiry into what rational government means at all. He or she must also investigate in a public consultation process how to optimise government policy making and verify the above suggestions on the foundations for effective government. Otherwise, a Prime Minister cannot govern effectively.

Systems Thinking tells us that everything in our world is interdependent. In government this insight reveals the logic that there cannot be effective government without an effective Government Performance Management System and that there cannot be an effective Government Performance Management System without incorporating all know-how available in society and the world on the matter in a constant and open consultation process.

In the Conservative Party there is some discontent about the ousting of Boris Johnson. What these considerations tells us, however, is that Boris Johnson, even if he is in many ways an extraordinary and highly admirable personality, unfortunately one might say, was not suited as a Prime Minister and that he probably should not be in politics at all, but perhaps in entertainment (unless he completely changes his approach to politics). He is a person to whom, as already his headmaster stated, “rules do not apply”, he appears to consider government a sport, rather than a task which requires a thorough, analytical approach, his government, as a consequence, was a government of chaos not rationality. The infinite series of scandals during his government, furthermore, put his integrity in question and harm the trust of the people in the political system. The UK needs a more rational approach to policy making. Rishi Sunak did the right thing in helping to end Johnson’s time in power and should be supported not criticised for it. 

Conclusion

The British people want and urgently need a government they can trust in.

To ensure rationality and the trust of the people in politics the Conservative Party must select the clearly most intelligent and most capable candidate, a person of integrity as the Prime Minister.

As regards the qualities of the candidates the fact that someone happens to be rich should not

rule him or her out as a candidate, if he or she otherwise happens to be the most suited candidate for the position as PM.

But one core requirement related to integrity is the commitment of the PM to serving society as a whole. The fact that together with his wife he owns more than three quarters of a billion pounds might actually put Rishi Sunak in a conflict of interest with his duty to serve the nation.

In 2016, the world-renowned physicist Stephen Hawking, a man of the highest degree of intelligence, suggested in simple and powerful words that for rescuing our nations and the planet “with resources increasingly concentrated in the hands of a few, we are going to have to learn to share far more than at present.” In practical terms this suggestion might necessitate to tax the rich in our nations and the world to a higher degree. Many people in the world, even rich ones themselves, advocate this thinking. If we want to protect our world and societies, we will have to examine our approach to this issue.

In this context it seems important to consider society an organism in which every part is responsible for the health and resilience of the organism. If we manage to make society healthy and resilient, it has the greatest chance to overcome the challenges, we are facing, to attract investment, and to generate adequate well-being for everyone. A rational government must initiate a debate on the suggestion by Hawking. But this is only one aspect of relevance for an effective government. Given the state of the application process we are in, I suggest giving Sunak a chance at least until the next election and to see how he handles this matter and policy making in general. Ultimately, whoever is in office, it is also the effectiveness of political control which decides over the quality of policy making, not the person alone.

Finally, also the skin colour of the applicant appears to, in fact, play an unstated role in the decision-making process. It should not have any relevance.

If we want our societies to flourish, we all must embrace reality, ideally as quickly as possible. Not embracing reality harms and weakens our nations. The reality of our world is that the composition of the population of nations has always changed in the course of history and that today also western nations have become multiracial. We should appreciate the richness this racial diversity brings to our nations. For the sake of our societies, we should choose the most able person to lead our governments.

Next to selecting the most suitable candidate for the job as PM the Conservatives must start now a fundamental rethinking in politics on how to establish rationality and trust in government. Concretely they must ensure that the new Prime Minister takes the steps required to ensure the highest effectiveness and efficiency in government.

After years of blunders and scandals in government, the UK now needs a government of rationality. The Conservatives have the choice to initiate this change. Not doing so might for years to come set the UK on course of further ineffective governments. It would seriously compromise the ability of the nation to cope with the severe challenges it is facing and harm and weaken the nation further.

July 2022: How does Britain now get a proper government?

Are we now getting more of the same? Do we really think that Britain will now get a proper government with another Conservative Party beauty pageant, just like the one it conducted in 2019?

British politics has been a chaotic disaster at least for six years now. The convoluted four-year Brexit decision making process was a political nightmare paralysing government and exhausting the nation. It was caused by faulty policy making conducted by David Cameron, a Prime Minister known for his blunder proneness, and through a referendum process which left many crucial questions unanswered.  “Omnishambles”, a term describing his leadership, was dubbed the word of the year by Oxford University Press in 2012[1].

After him came Theresa May, a lady of integrity one tends to believe, who got between the millstones of the intractable Brexit process. Then the Conservative Party members, about 150,000 citizens at an average age of between 65 and 75 years at the time[2], with a curious horse-race-style selection process, eliminated one after another out of a gathering of ten candidates to select their new party leader and the new Prime Minister. Despite the well-known deficits of Boris Johnson in terms of his integrity, they chose him. The aim to keep the party in power appeared to trump what was good for the country. As a result, the selection process haunted the country for nearly three years now. As a crucial part of the picture in the December 2019 parliamentary snap election 43.6% of the voters (less than half) confirmed Boris Johnson as the Prime Minister, falling for his chutzpa and charisma, and through the election system gave him 56.2 % of the seats, a huge majority in parliament.

The decisive question posing itself for the nation now is: How will Britain finally get a Prime Minister of integrity and capability after the botched leadership of Cameron and the incessant daily government soap opera conducted under Boris Johnson? How is the selection process for the head of government to continue? Instead of just going ahead with the same old procedures, it appears useful to look into the pre-conditions for a successful selection process.

Only a sound decision-making process generates a sound government  

As regards the selection process for the new Prime Minister one first insight appears crucial: Only a  sound selection process will ensure that Britain gets a sound government.

To generate the government, we require, it needs to include two steps: First, we need to define clearly and transparently which personal and professional qualities we precisely expect from a candidate and second, we need to ensure he or she actually possesses these qualifications. Without effective processes dealing with these two objectives, defining which qualities and qualifications the leader of our governments needs and without an effective process ensuring that he or she actually has the qualities required, we will not get the government of the quality the nation needs.

The problem with the beauty pageant style selection process which the Conservative Party is about to arrange for the second time in three years is that it clearly fails on these two counts, it neither defines the required capacities clearly and transparently, nor does it ensure that candidates have these qualifications. It leaves the selection of the new leader of the nation up to a untransparent mix of personal assessments, preferences, sympathies, antipathies, and expected benefits for the party.

As regards the specific qualifications we must be looking for in the leader of a nation, integrity and capability indeed appear the two top requirements. In the 18th century Thomas Jefferson and James Hamilton already agreed on this point when they discussed which kind of leaders the newly founded United States needed. But what do we mean exactly with these two terms?

In the end we need to discuss these questions and come to a joint result. One key requirement concerning integrity, however, evidently means that the new leader takes his or her job seriously and serves the country and all citizens equally whatever their station in life. Ultimately, selecting a leader of integrity appears to be  a matter of honesty towards the nation, of commitment to find the best leader for the sake of the country and not the party, of proper checks on the candidate, and transparency. What indications are there that a candidate puts indeed the country, and not himself nor the party first? As one sometimes hears, the best solution supposedly may even be to select a person which does not really vie for the  job.

Regarding the second criterion, the capability of a leader, we also must realise that we will not get a leader of the quality we require, if we do not put an effective process in place to define which qualifications he or she exactly needs and if we do not ensure that the candidate actually possesses these qualifications. Which abilities does a head of government require exactly?

Know-how in Government Performance Management crucial

In aiming to answer this question, we will of course be looking for some standard requirements such as intelligence, analytical capability, leadership, the ability to get things done. I personally would add training in problem solving methodologies as an indispensable criterion.

One recognition, however, appears crucial in answering the question what the requirement of “capability” entails: It is the fact that a person can by no means run a nation by him- or herself, but that they need a highly effective government machinery, or as a more technical term, “government system”, to do the job. Unwittingly, when he says, that no person is remotely irreplaceable Boris Johnson is correct. One fundamental problem in selecting a head of government is that we pin far too much hope on the leader him- or herself and neglect the key role of an effective government system in the task of running a nation.  

In the end, we cannot use another Prime Minister who thinks the fate of the nation depends on him or her alone. What we rather need is a leader who acknowledges the importance of a government system of the highest degree of effectiveness and efficiency, we need a leader who knows how to build such a system and understands how to operate it.

Concretely, a Prime Minister who wants to run an effective government must know how to build an  effective Government Performance Management System as a tool to form an effective government system. What we must realise is that there cannot be an effective government system without effective Government Performance Management, just as we cannot have an effective power plant without an effective steering system. An effective Government Performance Management System is  a causal precondition to effective government. If we want a government which is less blunder prone, and effective, we need to select a leader who understands the role of effective an Government Performance Management System and knows how to implement it.  

In the present line up there  may indeed be a couple of suitable candidates for the role of Prime Minister. But selecting one of them will not make a decisive difference. To ensure the effectiveness and efficiency of the new British government an effective Government Performance System is essential.

Open consultation process with society

But what are the preconditions for effective Government Performance Management itself? As a general rule, a Prime Minister will only then be able to establish an effective Government Performance Management System, if he or she incorporates all know-how in society and the world on the matter and installs a completely open consultation process to identify this know-how. One of the consistent problems which makes our governments so blunder prone is that they operate as closed shops, a small club of buddies determining what they consider good policy making. The  precondition for a successful government is open consultation with society, especially on the fundamentals of how to organise a successful government.

In this context it is of the utmost relevance that already in 2012 a parliamentary inquiry concluded that government strategy making was, I paraphrase, completely unprofessional and would possibly cause serious harm to the nation. This happened now ten years ago. Yet, despite such a grave warning this fundamental problem at the heart of government has not been fixed so far, an incomprehensible oversight by the political system. The fate of the nation depends on a proper Government Performance Management System, ensuring among other things that the central strategy making system in government is effective.

The next steps: Parliament and House of Lords must get involved

The observations seem to be correct: Without  proper processes for ensuring the politicians have the qualifications required for their tasks we will not get effective and efficient governments. Without an effective Government Performance Management System and a government operating on the basis of the principles developed by it there will not be an effective government either.

If we want to ensure that Britain gets governments of the quality the nation requires, then we need to create a process which incorporates these insights in the selection process for future Prime Ministers and Cabinet Secretaries.

For now, the nation seems stuck with the Conservative Party selecting another leader. How can we make sure their selection process contains the necessary steps to ensure Britain gets a capable government at least for the next two years until the next election? Obviously, the traditional selection processes are not working. They are not producing leadership of the quality the nation requires. We, therefore, need some fresh and out of the box approaches to solve the conundrum.

Since the fate of the nation is at stake, it appears that the representatives of the people both in Parliament and in the House of  Lords should get involved in making sure the selection process for the new government fulfils the requirements of the nation. As a concrete step I suggest the formation of a cross-party working group of the elders in both chambers who set up a committee which draws up a list of the core criteria a candidate needs to fulfil. The working group then engages with the Conservative Party and ensures that their selection process is transparent, employs these criteria, and makes sure the candidate selected as the new Prime Minister possesses these qualifications.

It can be expected that the selection process then generates a new Prime Minister with a decent set of qualities to lead the nation. To ensure that future policy making is less erratic, more structured, and more effective than what we have seen in the past, it is crucial, however, that the Cross-Party Working Group charges the new Prime Minister with instantly setting up a proper Government Performance Management System and makes sure that he or she governs on the basis of the principles designed by the system.

For those used to the standards and practices of British policy making these proposals might sound unusual. Yet, the suggested procedure is not so extraordinary as it may appear.

Ultimately it is the task of Parliament and the House of Lords to ensure that government performs optimally and at the highest degree of effectiveness and efficiency conceivable. One problem of our political system is that both control chambers operate on the basis of standard procedures without ever investigating systematically, how they can fulfil this task effectively. Endeavours for a wholesale review of the British Constitution have been ongoing for a number of years with the overall aim to make the British policy making system work better. So far, they have not produced any results. Such a process might, however, well be necessary.

For the sake of the wellbeing of the nation, the focus of our efforts must be on making the British government as effective and efficient as possible. The two measures discussed here, ensuring that the leader of the nation just as the politicians working with him or her have the personal qualities and professional qualifications required for the task and making sure the Prime Minister governs with an effective Government Performance Management System, are key preconditions in achieving this aim. The citizens will certainly welcome any measure contributing to ensuring that their government performs  as effectively as conceivable.


[1] https://www.bbc.co.uk/news/uk-politics-20309441

[2] Bow Group, Statement on average age and analysis of Conservative Party Membership (2019), https://www.bowgroup.org/policy/statement-average-age-and-analysis-conservative-party-membership-2019

Breaking the deadlock in our fight against the Climate Crisis

The film “Don’t Look Up” (USA 2021), just as already the movie ”The Age of Stupid” (Britain 2009) and the global protests against the Climate Crisis are desperate calls to action to protect our world.

The critical questions are: What action exactly is required and by whom?

Summary of Proposals: The Climate Crisis appears the most complex and gigantic problem humanity has ever faced, a problem of the greatest urgency and, as it appears, of existential relevance for humanity. Presently our endeavours to stop the Climate Crisis appear not sufficient to protect our world, our nations and civilisation. As the global climate protests show they are in a deadlock.

The most basic step forward in moving our effort forward appears to be the organisation of a global conference by global civil society organisations on the very question of how to break the deadlock in our fight against the Climate Crisis.

More concretely, in the light of the enormous complexity and urgency of the problem, if we, humanity want to stand a chance to stop the Climate Crisis at all, we require governments, and more generally,  problem-solving mechanisms in our societies of the greatest capacity and performance. As we experience regularly, presently we do not have them. Our governments fail in many respects. We must investigate how to optimise the capacity and performance of our government and, more generally, how to establish effective problem-solving systems in society.

The instant responsibility in this respect falls to our politicians in charge. As the world-renowned physicist Stephen Hawking states, “ the world’s leaders need to acknowledge that they have failed and are failing the many”. Our politicians in charge must now without delay set up commissions to look into ways and means on how to make climate policies effective and how to generally optimise the capacity and performance of the strategy and policy making systems in their governments. Parliamentarians in their control function over government are responsible for ensuring that governments take the necessary measures for optimising their capacity and performance.

But ultimately, democracy is government by the people. It is our own, personal responsibility to ensure the effectiveness of the systems and processes with which we govern our societies and tackle public problems. It is us who must make sure that the problem-solving processes in our societies and our governments operate optimally. As a concrete measure to shore up comprehensive support across the world for the fight against the Climate Crisis the international climate organisations should set up an effective system informing global society concisely about the Climate Crisis and the measures necessary for stopping it.

Is humanity too stupid to save itself? This is what the film “Don’t look up” (USA 2021) seems to suggest.

In the movie a comet is racing towards the world and for all kinds of reasons society and its government fail to take the necessary measures to stop it hitting earth and extinguishing all existence. Humanity – as an entity, an organism – simply does not seem smart enough to avert the catastrophe. The movie comes along as a high-class satire, studded with film stars and brilliant acting, as it appears to me, yet it addresses a real concern of existential relevance to humanity. Director Adam McKay made the movie as a metaphor for our desperately futile handling of the Climate Crisis. During the time of its production the COVID pandemic arose, and the movie suddenly alludes to the general patterns with which our society handles crises.

Reviews in the international press scold the movie for ridiculing the inaction and inability of society. Yet, such critique misunderstands its purpose. Ultimately the film, like already the 2009 movie “The Age of Stupid” by Franny Armstrong and the ongoing protests by Fridays for Future and Extinction Rebellion, is a desperate call for action to stop the destruction of the planet, as we know it, through the Climate Crisis. It is a call to prevent the collapse of our nations and of civilisation which, as we are increasingly warned by experts, is likely to result, if we let global warming advance significantly.

Those who see “Don’t Look Up” will wonder in how far the full-scale destruction of the planet shown in the movie is a realistic projection as concerns the Climate Crisis. To mention a few key data on our present situation: After decades of research and negotiation the international community of nations now widely agrees that 1.5° Celsius above preindustrial times is the maximum temperature increase humanity should allow, due to the devastating impacts of even higher levels.[1] Presently (by the beginning of 2022) the increase is already 1.2° C. An assessment of the latest commitments of nations around the world and their policies after the 2021 Glasgow Climate Conference concluded, however, that current commitments of reduction in CO2 emissions up to 2030 will probably generate an increase to 2.4° C by the end of the century, nearly one degree higher than the 1.5°C Limit considered just acceptable. Current policies in place, however, will even generate an increase by 2.7°C. Further commitments beyond 2030 will possibly reduce this value to 2.1°C by the year 2100, still more than the limit of 1.5°C. [2] Modelling global climate developments is extremely difficult though, the predictions are highly insecure, values can end up higher than predicted, some carry a fifty-fifty percent chance of realisation only, the ongoing rise in global temperature might also surpass trigger points beyond which further increases spiral into a self-propelling heating process. Temperature increases will make parts of the world inhabitable, large areas of the earth will become arid, food production in these areas will become impossible, other urban areas will be flooded due to rising sea levels. These developments will lead to huge migration streams, to conflicts, and to the predictions of the destruction of civilisation we are hearing. Ultimately, it seems, we, humanity, are gambling with the future of our world and ignoring the existential risks and the harm we are causing. The safe thing for humanity to do would be to stop emitting CO2 now. Yet, as Climate Policy Analysts write: ”Even with all new Glasgow pledges for 2030, we will emit roughly twice as much in 2030 as required for 1.5°”, and: “No single country that we analyse has sufficient short-term policies in place to put itself on track to its net zero target.”[3]

But while in the light of such threatening developments movies like “Don’t Look Up”, “The Age of Stupid”, as well as the international climate protests call us to action, they confront us with two decisive questions: What exactly is required and who must act?

The unprecedented dimensions and complexity of the problem

To answer these questions, we need to take a closer look at our problem situation. Why are our endeavours for stopping global warming clearly insufficient? Why are they stuck?

One reason appears to be the unprecedented nature of the problem we are dealing with.

Climate Change appears to be a problem of such gigantic dimensions, complexity, and urgency as humanity has never experienced it before. Already in 2016, the late, world-famous theoretical physicist Stephen Hawking, by many considered the second most intelligent person in humanity after Einstein, spoke of our present situation as the “most dangerous time for the planet”, in the light of not only the Climate Crisis, but also the other grave challenges humanity is facing, from the decimation of other species to poverty and global inequality, hunger and lacking food production, overpopulation, epidemic disease and the acidification of the oceans. [4]

As regards its dimensions the Climate Crisis appears to be the first major problem of existential relevance which concerns entire humanity simultaneously. The threatening destruction of the planet “as we know it” (Al Gore) and the probably ensuing collapse of civilisation, as experts now warns us, will leave no nation unscathed. Some nations may hope they fare better than others. To which extent this is true we may need to investigate further. But generally, such thoughts  appear to be misguided. Today everything on the planet is more or less connected. If we destroy the planet as we know it and if all nations and civilisation break down, all people on earth will suffer. (The movie “Don’t look up” identifies the idea of a rich elite escaping destruction as stupid.)

While we may not have a complete picture yet about how humanity can stop the Crisis exactly, it  appears to be clear that measures with far-reaching implications will be necessary:

  1. We, i.e., the currently eight billion people on earth, must stop emitting CO2 (and maybe even clean already emitted CO2 back out of the air).
  2. To stop emitting CO2 we must change the way we produce things, from energy to steel, concrete, and any other material, to food.  We must also change the way we live, the way we build, heat, cool, and insulate our homes. We must change the way we commute and transport things in our nations and across the globe.
  3. To achieve these changes we must make huge investments in research, technology, and infrastructure to make the necessary adaptations possible.

In the eyes of observers, the Climate Crisis poses a problem of such overwhelming dimensions to global population that overcoming it requires the mobilisation of all available resources on earth. The Breakthrough – National Centre for Climate Restoration Melbourne, Australia writes in 2019: “To reduce such risks and to sustain human civilisation, it is essential to build a zeroemissions industrial system very quickly. This requires the global mobilisation of resources on an emergency basis, akin to a wartime level of response.”[5] Likewise, economist and Nobel Prize winner Joseph Stiglitz formulates also already in 2019: “The climate crisis is our third world war…almost surely there will have to be a redeployment of resources to fight this war just as with the second world war…” [6]

Hawking emphasises the urgency of international co-operation: “Perhaps in a few hundred years, we will have established human colonies amid the stars, but right now we only have one planet, and we need to work together to protect it. To do that, we need to break down, not build up, barriers within and between nations”. He also underlines the need for sharing and moderation: “…with resources increasingly concentrated in the hands of a few, we are going to have to learn to share far more than at present”, and that we had “to learn above all a measure of humility”. [7]

If all resources on the world are required for stopping the Climate Crisis, the need for sharing becomes obvious. Those who possess the necessary resources must pitch them in and pay for the necessary adjustments in order to save the planet, as we know it, and to protect civilisation. This is valid both for individual persons as well as nations. To stop the Climate Crisis especially those of us who are better off may also have to be more modest in their demands and reduce their consumption.

The major problem to be overcome probably is that those demands for sharing and modesty stand against ingrained human behaviour. On an individual level they contradict the free market-based idea that we can keep everything which we have gained for our personal benefits. As regards nations, the need for sharing stands against the natural competition between nations for resources, for economic and ensuing military and power advantages in order to protect or enhance the freedom and the well-being of their citizens. To overcome these obstacles we, humanity as a whole, need to shift the focus of our philosophies from individual and national advantages in wealth and power to considering humanity as an organism of which we are a part and which we jointly need to protect. For nations to give up economic and power advantages and share their wealth would require the creation of a new balanced global political architecture which protects the interests of nations in a more equal world.

The need for an effective system to solve the problem.  

A next perspective onto reality concerns the instruments we have for coping with a global crisis of the enormous scope and complexity of the Climate Crisis.

It appears obvious that we, the people around the world, only then can handle a problem of such dimensions and urgency effectively, if we possess national and international problem-solving systems and processes of the highest capacity and performance.  In the light of the planet and civilisation being at stake, settling for less-than-optimal problem-solving mechanisms in our nations and the world would seem utterly irresponsible.

What exactly do these problem-solving processes need to do?

Problem-solving methodologies tell us the following key steps are required in the process of solving a problem such as also the Climate Crisis. They appear imminently clear:

  1. Information and Communication: The generation of a joint understanding of the nature of the problem and the entire problem situation among the people concerned. As a first condition, people will only then be ready to agree on the necessary steps, if they have a similar understanding on what the problem at hand is. Since the Climate Crisis concerns eight billion people, we somehow need to have a system in place which makes sure that eight billion people – especially those whose behaviour has an impact on the problem, those who emit most of the CO2 – understand what the problem is.
  2. The setting of joint goals.
  3. The identification and analysis of parameters influencing the achievement of the goals and affecting the potential solution of the problem.
  4. Based on that analysis: The design of potential strategies or strategy packages to stop the problem.
  5. The implementation of the strategies.
  6. The assessment of their success and the identification of potentially necessary improvements in the strategy, taking us back in a loop to step 1.

The failing of our governments

As the protests by Friday for Future, Extinction Rebellion, and movies like “Don’t look up” or already “The Age of Stupid” by Franny Armstrong emphasise, we are so far failing in taking the necessary steps to stop the heating of the planet and to protect our planet and civilisation. Evidently, we do not have suitable systems and processes in place which are capable (or willing) to take us through the necessary steps described above and to solve the problem of the Climate Crisis.

Stephen Hawking is crystal clear about the performance of our governments so far. He suggested already in 2016 that if we want to have a chance of stopping the Climate Crisis, “ the world’s leaders need to acknowledge that they have failed and are failing the many.”[8] As Hawking confirms, if the Climate Crisis indeed destroys the planet as we know it and civilisation with it, then our leaders so far carry a major part of the responsibility.

Polls show that our governments are failing already in the first step required to generate the necessary action against the Climate Crisis, in creating a joint understanding of the problem situation in our societies and across the people of the world. Too many people still either do not have a clue what is going on, or they doubt that the Climate Crisis is a real threat and man-made. The quality of the information provided by our governments on the Climate Crisis clearly is insufficient and faulty. Because of these deficits a first demand of the climate organisation “Extinction Rebellion” is for governments to “tell the truth”.[9] Despite this demand, they don’t. One interesting aspect as regards the lack of information on the Climate Crisis appears to be that the majority of the people around the world has not seen the movies “The Age of Stupid” or “Don’t Look Up”, even if they illustrate the severity of our situation in an enlightening way. Clearly, we do not want to create a panic with providing information on the seriousness of the situation the world is in, but we need to enhance the readiness of everyone to take action against the Climate Crisis and to share their resources.

Governments are also not informing people on what is necessary to stop the Climate Crisis, they do not inform the people of the need to share due to the existential threats to humanity. They also fail with the perhaps greatest challenge, the implementation of an international system of burden sharing between nations together with a new system for maintaining a balance of power, peace, and stability in the world.

Our political leaders might suggest that such thoughts are unrealistic, that the problems simply are too difficult to solve and that the competition between nations for economic and power advantages presents an insurmountable obstacle to implementing a suitable system for burden sharing. They might also contend that they cannot put too high demands for sharing and restraints on consumption on their citizens, because this would endanger the stability of our nations. Any instability in nations arising over objections against burden sharing must indeed be counterproductive to the fight against the Climate Crisis itself.

All these arguments present without any doubt obstacles of the greatest difficulty which need to be overcome if we want to stop the Climate Crisis. Many people and politicians may in fact have concluded already in secret that overcoming the competition between people and nations and arriving at a suitable system for sharing and co-operation is impossible. They may have given in to the idea that the Climate Crisis leads to absolute mayhem, Armageddon, the survival of the fittest.

A consistent pattern in human history, however, is the fact that regions which used to battle for competitive advantages have later formed political unions and nations when it made sense to pool resources and power for protecting society. Now it is the Climate Crisis which calls for such a combination of resources and energy among humanity as a whole.

Shortcomings in strategy and policy making in our governments

For some people solving a task, such as moving a big rock, is impossible. Others invent a better tool, a better system, a better process to arrive at a solution, and it works. If governments suggest that the problems we are facing are to complex and that they cannot be overcome, then this may have to do with their lack of capacity and performance.

From our daily observation we know that our governments do not function as well as they ought to. They fail in many policy areas, the term of “government failure” is in frequent use. Paul C. Light analyses forty-one major government failures in the United States in the time frame from 2001 to 2014 including the handling of the Hurricane Katrina in 2004, of the financial crisis in 2008, and the Gulf Oil Spill in 2010.[10]  In a comprehensive review Anthony King and Ivor Crewe analyse the many “blunders” committed by British governments over several decades from Margaret Thatcher in the 1970s to the Blair/Brown and David Cameron governments ending in the year 2016. [11]

Such blunders do not happen by chance. A 2012 report by UK parliamentarians on the strategy making capacity in government is scathing about the underlaying, unprofessional way in which the government executes its strategy making function.

The report states: “We have little confidence that Government policies are informed by a clear, coherent strategic approach, itself informed by a coherent assessment of the public’s aspirations and their perceptions of the national interest. The Cabinet and its committees are made accountable for decisions, but there remains a critical unfulfilled role at the centre of Government in coordinating and reconciling priorities, to ensure that long-term and short-term goals are coherent across departments…” [12]

“Little confidence” in polite political parlance in truth means the greatest doubts in the systems and processes in government. A government which executes its strategy and policy making in such a dismal fashion simply cannot succeed in fighting the Climate Crisis successfully. The problem is that the parliamentary report is from 2012. By 2022, ten years later, the deficits in strategy making in government have not been fixed! Governments in other nations operate in comparable ways, they will suffer from similar performance deficits.

If we want to stand a chance to deal with such a gigantic problem as the Climate Crisis our leaders must not only “fix”, but they rather must optimise the performance of the strategy and policy making systems in government. Politicians often operate in a bubble. They are hooked in their own thinking about politics and government and do not know how to mend deficits in strategy making processes and in the policy-making capacity of government. To optimise the capacity and performance of government they must incorporate all know-how available in society on this matter. If they miss out on any relevant knowledge, they must fail. Organisations in several nations have already been suing politicians for their failure to take adequate action against the Climate Crisis.

Optimally performing strategy and policy making systems are a precondition for our ability to handle the Climate Crisis. Politicians in charge who do not optimise the performance of their policy making systems are guilty if the consequences of the Climate Crisis destroy our planet, as we know it, and civilisation.

The failure of governments to preserve peace

One specific failure by governments around the world which impedes the fight against the Climate Crisis and which we should mention is their failure to preserve peace. Governments all over the world threaten other nations and lead wars, for all kinds of irrational and egotistical reasons. Such wars distract from the prime problem at hand for humanity, the threating destruction of the planet as we know it.

As we said above, stopping the Climate Crisis requires co-operation of exceptional quality between people and nations and the joint mobilisation of all global resources. Yet, such conflicts and wars tie down and destroy millions, if not billions of resources.

Our global leaders need to know: Who wages war instead of fostering peace and co-operation, allows the Climate Crisis to proceed and destroys humanity. We cannot afford conflicts between nations anymore, all people in the world must focus on fighting the Climate Crisis as a joint threat to humanity. Certainly, in a world threatened by the Climate Crisis, we also cannot afford people diverting millions or billions of resources through corruption.

Civil Society – Our own failures

But not only our governments fail in the fight against the Climate Crisis. We ourselves including all global organisations active in the fight against the Climate Crisis are failing so far.

The issue we, humanity around the world and especially those presently involved in the fight against the Climate Crisis, very obviously fail in, is putting a viable and effective problem-solving process in place for stopping the Climate Crisis.

We realise that the steering and government processes around the world are not working properly, and that they do not deliver the results we require, we protest against our governments and demand that they take effective action. Yet, since our governments are either not capable or not willing – or a combination of both – to conduct an effective problem-solving process for the Climate Crisis, our protests lead to nothing, they do not generate the effective problem-solving processes we require.

As we know, democratic governments do not want to lose elections. They are restrained by the limited readiness of people to carry additional financial burdens in connection with most any policy issue, including so far also the Climate Crisis. As sort of a fix, Extinction Rebellion asks for “Citizens’ Assemblies” to be called in,  conventions of perhaps one or two hundred more or less randomly selected citizens who get together over a limited period of time, to get adequate problem solutions moving[13]. Such assemblies might indeed help, anything moving a solution for the Climate Crisis forward must be considered beneficial.

Above we have described, however, the entire problem-solving process necessary for solving the Climate Crisis, from creating a joint perception on the problem, ideally around the world, to the setting of joint goals, the design and implementation of strategies and their evaluation. For each of these steps we need systems and processes of the highest degree of capacity, research systems, information and communication systems, systems for involving all citizens, strategy making systems, co-ordination and implementation systems.  Citizens Assemblies may be suitable as a part of the entire problem-solving process, they may be able to generate some basic concepts for the problem solution, they will, however, not be able to manage and co-ordinate it, they will also not have the detailed modelling and strategy making capacity at hand to design the thousands of strategic building blocks required to stop the Climate Crisis.

As the Climate Crisis touches on our entire lives, coping with it will require systems capable to co-ordinate all policy making in a nation and the world. A crucial problem is that governments may not feel bound at all by the suggestions arrived at by Citizens’ Assemblies, the measures proposed by them may not go forward.

The most fundamental problem with Citizens’ Assemblies so far appears to be that the demand for  their creation does not get enough support by the citizens and that governments refuse to call them in. To the contrary, rather than engaging and communicating with people concerned about the Climate Crisis and its probable existential consequences for humanity, even in an established democracy like the UK, the government in 2021 introduced a new “Police, Crime, Sentencing and Courts Bill” whose adoption appears to have made protests demanding effective climate policies largely impossible. In 2022 the House of Lords fortunately stopped the bill. Also in Germany a heated debate on the appropriateness and legality of disruptions to public life by climate protesters has begun. Here a government minister offered to enter into a constructive debate with the protesters on how to solve one specific problematic issue, the climate effects of food waste.[14]  If the planet as we know it is at stake, the protesters have a case. Effective communication between governments and society on how to address the issue is required.

The necessary actions

As the film “Don’t Look Up” and the ongoing protests for more effective climate policies reveal, our policies against the Climate Crisis in essence are in a dangerous deadlock. Global governments so far do not manage to put policies into place which ensure with certainty, not with some sort of questionable probability only, the preservation of the planet in a habitable state.

What is necessary to break the deadlock in our endeavours to stop the Climate Crisis?

  1. International Civil Society Organisations: A conference on “Breaking the Climate Deadlock”

As the most basic but necessary step forward in breaking the deadlock in the fight against the Climate Crisis I would suggest for the international organisations engaged in the fight against the Climate Crisis to as soon as only possible organise a joint conference on the very subject of how to break the deadlock in the fight against the Climate Crisis.  Such a conference appears indispensable as a step for identifying the way forward.

One element appears of central relevance for generating an effective way forward in such a conference, the inclusion of people familiar with problem solving methodologies. If we want to be successful in our fight against the Climate Crisis, we need to identify our goals and the crucial parameters for success clearly and make sure they are “in place”.

Our overall goal is to stop the Climate Crisis. If we think through the general parameters necessary to achieve that goal, building zero emission societies, huge investments, burden sharing, the fact that all aspects of our societies will be affected by stopping the Climate Crisis, it becomes obvious that optimising our problem-solving processes is the central precondition to achieving our goal.

  • Optimising government processes: The prime responsibility of our politicians

The urgency of the Climate Crisis does not allow for any delay in ensuring the greatest effectiveness of our problem solving and policy making systems. The first responsibility to create such high performing problem-solving systems falls on those currently in positions of power and responsibility, our politicians in government and our members of parliament. Governments must accept Hawking’s critique that they have failed and must investigate how they can fulfil their obligations towards their societies and humanity.

The politicians in charge in our governments need to see that government failures and blunders consistently harm and weaken society. When the world is at stake, we cannot afford such underperforming government systems at all and the waste of resources and opportunities ineffectiveness causes. It is the obligation of politicians in government to make their policy making systems perform optimally.

As mentioned, governments often operate in bubbles. To ensure their policy making systems work optimally, any endeavours to this respect must involve all know-how distributed in society and the world on the matter.

  • The responsibility of parliamentarians

In their control function over government much of the responsibility in making governments work at the highest degree of capacity and performance falls to the members of our parliaments.

It does not suffice for parliaments to identify deficits in government strategy making, as happened in the UK in 2012, and to note that such deficits have led to “mistakes which are becoming evident in such areas as the Strategic Defence and Security Review (carrier policy), energy (electricity generation and renewables) and climate change…”[15]

Parliamentarians must ascertain that the politicians in government take the necessary steps to ensure the optimal performance of the strategy and policy making systems and processes.

  • Our responsibility: Optimising problem-solving processes in society

In a democracy we, the people, govern. This means that the ultimate responsibility for ensuring that the problem-solving processes in our societies work properly and are capable to handle the Climate Crisis falls on us, the people.

If our governments fail in the fight against the Climate Crisis this, lastly, is our own fault.

What the deadlock in the fight against the Climate Crisis highlights, is that demonstrating against governments is not enough. We must rather analyse why exactly they do not provide effective solutions for a problem especially such as the Climate Crisis and take effective action to make sure that the necessary public problem-solving processes in our societies function properly, or in the light of such an existential and urgent problem as the Climate Crisis, even optimally.

Systems Thinking tells us that every project needs a driver taking action to ensure its success. This means, that in order to ensure the optimal performance of our government systems, we, as society, need to join and form an initiative for making sure that our “normal” problem-solving system, our government, works optimally. We need, what one might call a “Citizens’ Initiative for Effective Government” or “Effective Democracy”.  

While we naturally look to our governments for identifying and coordinating the necessary measures to stop the Climate Crisis, it is necessary, however, for us to recognise that the need for “problem-solving processes” does not necessarily have to be tied down to “government processes” only. If our governments do not function effectively, we may have to examine other potential options for establishing effective democratic problem-solving processes regarding the Climate Crisis. We, the people and the organisations concerned about the Climate Crisis, may have to create processes which operate parallel to or in combination with government processes to move the necessary solutions forward.  

  • Creating the necessary global information system: A task for global civil society

As our problem-solving methodology tells us, the starting point for all action must be the creation of a joint understanding of a problem situation though effective information and consultation processes.

If our governments fail in creating a joint understanding of the problem situation regarding the Climate Crisis, then the international civil society organisations involved in the fight against the Climate Crisis can fill this gap. They can create a global information system on the Climate Crisis which enhances the understanding in the public for the threats caused by the Climate Crisis and which generates the support for necessary measures to avert its consequences.

Presently, we appear to have all kinds of websites hosted by governments, international organisations, and climate initiatives around the world with their individual approaches and individual recommendations. While we basically need all people on earth to get involved, especially those who contribute primarily to the global CO2 emissions, the present websites reach only thousands, perhaps a couple of million people. What seems to be missing is a central website and information system informing the global population about the nature, implications, and urgency of the Climate Crisis, and, moreover, about a feasible way forward for stopping the destruction of the planet as we know it through the Climate Crisis. People need to know how what they need to do in order to contribute effectively to solving the Climate Crisis.

  • The obligation of those who have the time and capacity to get involved

Finally, it needs to be highlighted that, if civilisation is at stake, generally each and every one of us needs to engage and should have a chance to do so.

Yet, many people in our world are busy with simply making a living or with making ends meet. As long as this is the case, the obligation to get involved, therefore, falls primarily on those with the necessary resources, capacity, and time available. So far, we all seem to be busy with all kinds of things of greater or lesser importance. But when the planet as we know it and civilisation is at stake, we must change our habits and, if only possible, make the necessary time available to get involved. Why not, when this is “the most dangerous time for our planet”, as Hawking puts it, take one day a week, if we can afford to, to educate ourselves about the problems we are facing and the necessary systems, processes, and parameters for solving these problems?

Do we stand a chance at all to succeed in the fight against the Climate Crisis?

The greatest problem to be overcome in the fight against the Climate Crisis may well be the competition in humanity over limited resources, in the case of the Climate Crisis the limited ability to emit CO2. It may be the competition of nations in economic, military and political power. Many people appear to already be cynical and to have given in to the idea that humanity will fail to overcome these obstacles and consider it doomed. They will suggest that human nature stands in the way of the sharing required for solving the Climate Crisis.

Yet, in the course of history people have always fought over resources and for comparative advantages in their power. Often prompted by external circumstances societies realised that co-operation was better than competition and fights, they formed states and political unions in order to join their forces and capabilities and to protect themselves.

When humanity understands that personal and national egotism in handling the Climate Crisis will lead to existential catastrophe for everyone, then nations and people will hopefully realise that co-operation and sharing is better for everyone.

Ultimately the choice seems to be co-operation or destruction. Co-operation appears the right choice. 


[1] Cf. Somini Sengupta and Jason Horowitz, G20 leaders send a symbolic message on a key climate target, New York Times, 31 October, 2021, https://www.nytimes.com/2021/10/31/world/europe/g20-climate-temperature-rise.html

[2] Data from: Climate Action Tracker, Glasgow’s 2030 Credibility Gap, net zero’s lip service to climate action, Warming Projections Global Update, November 2021, https://climateactiontracker.org/documents/997/CAT_2021-11-09_Briefing_Global-Update_Glasgow2030CredibilityGap.pdf

[3] Climate Tracker, November 2021

[4] Stephen Hawking This is the most dangerous time for our planet, The Guardian, 1 December 2016, https://www.theguardian.com/commentisfree/2016/dec/01/stephen-hawking-dangerous-time-planet-inequality?mod=article_inline

[5] David Spratt & Ian Dunlop, Existential climate-related security risk: A scenario approach, MAY 2019,  Breakthrough – National Centre for Climate Restoration, https://www.breakthroughonline.org.au/_files/ugd/148cb0_90dc2a2637f348edae45943a88da04d4.pdf

[6] Joseph Stiglitz, The climate crisis is our third world war. It needs a bold response, The Guardian, 4 June 2019, https://www.theguardian.com/commentisfree/2019/jun/04/climate-change-world-war-iii-green-new-deal

[7] Hawking, The Guardian,  2016

[8] Hawking, The Guardian, 2016

[9] Cf. https://extinctionrebellion.uk/the-truth/

[10] Paul C. Light,  A Cascade of Failures: Why Government Fails, and How to Stop It, Brookings Institute, Centre for Effective Public Management, July 2014

[11] Anthony King and Ivor Crewe, The Blunders of Our Governments, London 2013

[12] From the Summary of: House of Commons Public Administration Select Committee, Strategic thinking in Government: without National Strategy, can viable Government strategy emerge?, Twenty Fourth Report of Session 2010–12 Volume,  House of Commons, 24 April 2012

[13] Cf. https://extinctionrebellion.uk/go-beyond-politics/citizens-assembly/

[14] “Aufstand der letzten Generation”, Kritik an Blockaden durch Klimaaktivisten (“Upheaval of the Last Generation”, Critique of Blockages through Climate Activists, Tagesschau News, 15 February 2022, https://www.tagesschau.de/inland/blockade-autobahnen-reaktionen-101.html

[15] House of Commons, Public Administration Select Committee, 2012

Biden – The Savior of Democracy?

So far, half the job done.

To complete it Biden needs a highly effective Government Performance Management System without delay.

What a world of a difference in the entire conduct of the inauguration ceremony, the decent and measured speech of Biden, the thoughtful and classy poem by Amanda Gorman, and in the deep prayers spoken at the inauguration in comparison to the swampy culture of lies and indecencies of the Trump years which increasingly threatened to devour the US.  What a relief not only in Washington, but around the world. In a time when democracy globally is under extreme strain, the health of the leading democracy in the world is of crucial importance for human freedom and dignity.

Nobody except Biden could have ousted Trump, state many voices in Washington. So, must we consider Biden the savior of US and perhaps of global democracy?

One thing is undeniable: We owe the greatest admiration and respect to Joe Biden who at 78 years takes on the gigantic challenges the US and the world are presently facing.

Yet, by ousting Trump the job of saving US democracy is only half done. Biden and his excellent team face an extremely difficult mix of policy tasks from overcoming the pandemic, getting the economy back on track, creating jobs and an economically more balanced nation with equal chances for everyone and fighting racism. Furthermore, they only have around two to three years – even less, if one takes the mid-term elections in two years into account – to unify the nation and to stabilize democracy to ensure that a populist politician like Trump will not be elected again. How can Biden achieve success in handling this wide array of extremely difficult and urgent policy tasks?

Practically all democratic leaders in the world believe that running a government optimally is a matter of personal judgement, be it their own or the advisers around them. Yet, if Biden wants to succeed, it is crucial that he and his associates do not fall into this trap. Prevailing over all these challenges in the short time available is only possible with a government system of the highest degree of effectiveness and efficiency. To get it Biden needs a government performance management system which itself operates extremely effectively.

This idea is not new. Ten years ago, the Obama administration in fact already recognized the need for government performance management to make government as effective as possible. It appeared to be a frontrunner among global governments on the matter. But a quick look shows that the approach the Obama administration pursued was inadequate. A presentation from the year 2011 by Shelley H. Metzenbaum, from the Obama administration, and A. Alfred Taubman from the Brookings Institution, lists the three “key elements” of its government performance management concept:

 a) Leaders set clear, ambitious, outcome-focused goals for a limited number of priorities,

 b) Agencies measure, analyze, and communicate performance information to drive progress on their priorities,

 c) Leaders frequently review progress on their priority goals.

These key elements appear fuzzy. What is the “limited number of priorities” supposed to be and of which benefit are “frequent” reviews of progress on priority goals? The approach to performance management by the Obama government evidently misses out completely on a systemically indispensable first step for making any system effective, the need to confirm and agree on its exact goals.

As Hélène Landemore from Yale University writes in her book “Democratic Reason”, the fundamental key to optimal policy making is optimal deliberation, the inclusion of all know-how available in society and the world on a policy problem. It is also the indispensable prerequisite for ensuring effective government performance management. The fuzziness of the approach to performance management by the Obama administration shows that the first step required in creating an effective government performance system through such public consultation is the identification of a suitable methodology.

One concrete suggestion at this point will be: For Biden and his team to ensure the success of the government in unifying US society and stabilizing US democracy and in coping with all the other difficult policy issues it is facing, they must base their approach to making government work on sound systemic thinking. The methodology requires the thorough verification of the precise goals and purposes of the democratic policy making system and of each process in the system. It then entails the exact determination of each and every factor affecting the achievement of the goals identified and ensuring that these factors are in place. If the Biden government does not work diligently through these steps in making government effective, it will not operate as effectively as it must.

While the combined experience of the Biden team is a great asset, given that many of its members were in government, when the increasing discontent with the political system allowed Trump to get into office, it also entails the risk for government to continue exactly as before. “How do we do government?” “What must we improve?” In the light of what is at stake for the Biden government and the nation, a structured independent assessment of the overall quality of the policy making process which investigates these questions appears indispensable.

In the current situation it would be a dangerous mistake for the government to believe that it will achieve the critical goal of stabilizing US democracy simply by solid and effective policy making in the wide array of areas which it is facing. Given the complexity of the tasks, chances are that government success over the next two years or so will not be far-reaching enough to convince the great majority of the citizens of the merits of a decent democratic government.

Effective systemic government performance management will highlight that the goal of stabilizing US democracy rather must be treated as a distinct policy area on its own. It will emphasize that, next to aiming to deliver on the expectations of the people in such areas as jobs, healthcare, and equal rights, the Biden government must involve the people in the process of policy making so they see how it works and can trust in it. The aim of making democracy more resilient at the same time calls for the implementation of a high quality citizenship education program which conveys to the people what a functioning democracy needs to look like, what the preconditions for effective democracy are, what the personal and professional requirements concerning its leaders must be, and, finally, how the people themselves can engage with their government in a constructive fashion to ensure that their concerns are being heard and taken into account.

Biden will be able to handle the extremely difficult combination of challenges he is facing in the narrow timeframe available only with a government of the highest degree of effectiveness and efficiency conceivable. To ensure his government operates at such level of quality he must open it for new thinking on how to run government effectively. He and his team must install an effective government performance management system without delay.

Year in, year out the same political theatre

Government and parliament in the UK are not doing their duty and consistently weaken the nation. They must be overhauled without delay.

Both government and parliament in Britain are negligent in the execution of their duties towards society. As a result, they consistently weaken the nation. Government has ignored substantial calls for a fundamental overhaul of its operations for nearly a decade. And parliament in its function as control institution over government on behalf of the people fails to ensure the effectiveness of government operations.

Take a look at the following three incidents:

Already more than eight years ago by now, in 2012, at the time of the Cameron government parliament found that the strategy making process in government was, let me call it, “completely unprofessional”, and would harm the nation seriously in all kinds of policy areas including, as parliament wrote in its report, “strategic defence and security review, energy and climate change, child poverty targets and economic policy”. We can take this enumeration of examples to mean all policy making.

One has to take in practically every word of the observations by parliament to realise the severity of the warning: “We have little confidence that Government policies are informed by a clear, coherent strategic approach… there remains a critical unfulfilled role at the centre of Government in coordinating and reconciling priorities, to ensure that long-term and short-term goals are coherent across departments… Policy decisions are made for short-term reasons, little reflecting the longer-term interests of the nation.” [1] A shattering verdict on the quality of government operations and their effects on the UK.

Even if such a stark warning on substantial deficits in central policy making processes in government would have warranted an immediate major review and correction of the observed deficits, over the years nothing has happened, neither government nor parliament in its supervisory role since took the responsibility to fix the operational deficits identified at the heart of policy making. Now the Johnson government appears to function even more irrationally and erratically than the Cameron government. It, moreover, is repeatedly accused of operating in an ethically questionable way, to say the least, more sharply, in a sleazy, if not corrupt fashion.

In the year 2013, by now also already seven years ago, two UK professors, Anthony King and Ivor Crewe,  published a substantial book with the title “The Blunders of our Governments”, describing major failures by UK governments and their causes over several decades. One example is the poll tax under Margaret Thatcher.

In an article on the book with the pointed title, “Why is Britain badly governed?”, a title which in a way warrants a closer look at the operations of the British political system by itself, Igor Crewe writes in 2014: “Almost all of the blunders were gestated largely in-house, within the executive branch… Government did not engage in serious deliberation.” On the work of parliament he observes: “Parliament turned out to be an irrelevant spectator in the policy blunders we examined…On all essential points the members of the governing party in the Commons did little more than support their ministers’ legislative proposals.”

Crewe recommends as a solution “Institutional reforms should be designed to inject a larger measure of formal policy deliberation outside the executive, including pre-legislative scrutiny in Parliament and formal public consultation of organised interests and expert individuals.”

In other words, also King and Crewe in 2013 and 2014 recommended a major overhaul of processes in government, and implicitly, moreover, in parliament. Parliament, Crewe writes, was an “irrelevant spectator” in the policy blunders they examined. Guess what government and parliament did over the last seven years in terms of the requested restructuring.

Example three: Concerned about low voter turnout in recent UK elections – from a high of 83.9% in 1950 to a low of 59.4% in 2001 and around 65% in the 2010 election –  in 2014 parliament conducted an inquiry into how to improve the situation. In an evidence of exceptional frankness professors Martin J. Smith from the University of York and David Richards from Manchester University pointed out that the problem had far less to do with political apathy on the side of the voters largely assumed as a given by the authorities than with the traditional, elitist, disconnected, and unengaging style of policy making by the political system.

They suggested a fundamental approach was required to fix the problem. They wrote: “There is a need to rethink both the nature of institutions and the mechanisms of political participation,” and further, “The emphasis has to be on building structures and mechanisms capable of harnessing the energy and enterprise of the civic arena, or else the sense of drift in the public’s dislocation and alienation from traditional forms of politics will continue.”[2]

Again, an utterly sincere and urgent call for a significant overhaul of government operations was issued. Guess what happened over the last six years, since 2014. You are right, again nothing.

Interestingly, parliament in its report on voter engagement went as far as even venting the idea of a “Commission for Democracy”. If the independence of the organisation is assured, it could well provide the best way forward to ensure the highest degree of professionality and effectiveness in the political system and to ensure satisfactory involvement of the public in political processes. Yet, ever heard of the commission? Also to call on parties, as parliament did in the report, to develop plans for improved voter engagement and to suggest it was ultimately up to voters to “dictate” their preferred approach to the parties at the ballot box appears more than unrealistic, especially taking into consideration that the very problem to be addressed by the inquiry was the fact that 40% of the people did not vote. It is the government which must design effective ways and means to reach out to the people and implement them.

The failure both of government and of parliament to initiate a comprehensive review of government systems and operations on all three occasions in a timeframe of nearly a decade can only be called appalling and irresponsible. Who, in government or parliament, one wonders, does their duty to the nation?

Present government operations appear to be worse than ever before, determined by personal whims and ambitions, they involve bullying, sleaze, if not corruption (questionable consulting and purchasing contracts on health sector equipment, unlawful granting of a development permit in East London). Can Britain really afford to have governments of such quality?

In the light of the infighting and chaos we just witnessed surrounding the departure of Johnson’s chief adviser Dominic Cummings and the communications director Lee Cain, MPs are now calling for “order” in government operations. That call appears faint and fuzzy, in comparison to the rather precise demand for a fundamental overhaul of government operations issued by parliament itself already in 2012 and subsequently by others as well. What is “order” in government operations supposed to mean precisely?

What we seem to witness over the years is always the same political theatre, without any improvement in the way things work. Government conducts policy making on the hoof, according to the headlines in the newspapers, as parliament commented in 2012, without any recognisable structure, while parliament complains, without, however, ensuring any substantial and lasting improvements in the way government operates.

But then, yes, one would like to suggest, that the nation, the people, and the world finally after nearly a decade of calls for it, desperately require sincere leadership and a comprehensive systemic overhaul of government operations in Britain. At the same time, however, one wonders in how far the present government is at all interested in doing its duty and in taking the necessary steps to ensure the utmost quality of its operations. Zero chance, one might assume witnessing the erratic way in which the present government conducts its business. Does the UK, like the US, need as a first step to sound policy making a shift to a government of high integrity? Does the Johnson government fit the bill at all?

Clearly, this is the test:

If the Prime Minister truly wants to serve the nation and wants to create trust in his operations, he must now without delay install the fundamental review of government operations demanded  over and over from different angles since 2012. If he does not do it, he fails the nation and cannot be in office. To make the process effective, he must keep it absolutely open for public deliberation and include the widest scope of perspectives, as also King and Crewe demand for the process of policy making.

And evidently, if parliament as the supervisory institution over government acting on behalf of the people does not ensure that Boris Johnson now initiates this review and adopts its findings in the way he runs government, it lets down the nation and its people profoundly. It also does not do its duty.

Looking at the way government operates and the urgency of the matter, parliament as the supervisory body over government should probably take matters in its own hand. It should initiate a parliamentary inquiry on the subject of how to ensure optimal government operations and also on the question of how to optimise citizen involvement in political processes. Ultimately, as the control institution over government, parliament itself must have a well-grounded foundation on which to judge and ensure the soundness of government operations, a foundation which the inquiry will provide.  

One fundamental question which also needs to be clarified is, why, over the last decade or so, parliament failed to ensure that government conducts its business in an effective way serving the nation. One factor appears to be that parliament does not have a clear idea at all on how to control government operations effectively. It deeply engages in the debate on select individual policy issues, but neglects ascertaining the overall performance of government. A second reason for the ineffectiveness of its control over government is likely to be the lacking independence of parliament from government. With the majority of parliamentarians being in the same party as government, parliament is reluctant to fire a government which does not perform. Issues like these need to be addressed as well. Society needs an effective control organisation over government.

Presently the world is facing the most complex problems it has ever faced, even of an existential nature to humanity. In such a situation a democratic nation like the UK by any means requires a government which employs optimal systems and processes in the way it runs the nation. If the two key elements of the political system in the UK, government and parliament, do not do their duty and do not operate at the highest levels of performance conceivable, the nation is in serious trouble. Then it is time for society as the ultimate stakeholder and the highest sovereign in democracy to take action on its own, to form a suitable initiative, to overhaul the operations of its political system and to ensure its optimal performance on its own.  If parliament does not establish a “Commission for Democracy” the public itself must do it.

In any case, democracy cannot mean a free hand for an elected government to operate as it pleases. Being elected still entails the obligation towards the nation to ensure the optimal performance of government operations. Parliament as the control organisation over government must ensure that government employs optimal systems and processes in its policy making.


[1] House of Commons Public Administration Select Committee Strategic thinking in Government: without National Strategy, can viable Government strategy emerge? Twenty Fourth Report of Session 2010–12 Volume I: Report, together with formal minutes, oral and written evidence, HC 1625 Published on 24 April 2012 by authority of the House of Commons London: The Stationery Office Limited file:///D:/Documents/JOB/A%20%20%20Democracy%20Book%20%20Back%20Up%20Information/Z%20%20%20Countries/UK%20Back%20Up%20Gov%20Eff/UK%20gov%20Strategy%20Making/strategy%20making%20report%202012.pdf

[2] House of Commons, Political and Constitutional Reform Committee, Voter engagement in the UK, Fourth Report of Session 2014–15 Report, together with formal minutes relating to the report, Ordered by the House of Commons to be printed 10 November 2014, Published Written evidence submitted by Professor Martin J. Smith and Professor David Richards, Item 39 [1](VUK 42)

The US – Renewal of Society – Renewal of Democracy

A proposal

This morning I got a phone call from a friend in Asia: Hans Peter, there is a great need for ideas on democracy in the US. What do you do about it?

Basically, I am in the process of writing a book about democracy. But work on it is not going forward as planned. It might take months or years before the book is ready for publication.

Since the US is very evidently in dire need of a renewal of society and democracy (more so than any other western nation presently), I decide to put my suggestions forward in a short statement. The call for concrete support instead of “love” texts by a black writer addressed to his white friends in the New York Times a couple of days ago provides an additional impulse.

So here my attempt for constructive support:

  1. The US evidently with the highest degree of urgency needs a democracy which serves the well-being of all people in the US.
  2. Solving highly complex problems such as “renewing democracy” requires a suitable problem-solving methodology. I suggest “Systems Thinking” as a foundation.
  3. It tells us that no system works effectively without effective control by the stakeholder, in the case of democracy, the people.
  4. The US will not get a functioning democracy serving all people without a powerful and  effective driver, a “Society for Effective Democracy”.
  5. To make sure it serves all people, each and every person interested in renewing US society must join in and support the work of this Society.
  6. Democracy is an extremely complicated system. Renewing US democracy, therefore, requires know-how of ultimate quality. The Society must collect this know-how.
  7. On the basis of this know-how, the Society must prepare optimal concepts for the renewal of the US democracy.
  8. With the right money by donors the Society can be up and running in three months’ time.
  9. It can have first major proposals on the table a year later.
  10. It can have a more comprehensive concept for a renewal of the main pillars of US democracy on the table in three years’ time.
  11. Involving the people in such a powerful and credible drive to renew US democracy will enhance confidence in society for the future and create stability.  
  12. Voting for suited politicians is a first step. Yet, individual politicians simply cannot renew democracy and society. It takes a powerful driver.
  13. It takes a Society for Effective Democracy driven and carried jointly by all decent citizens in the US.
  14. Start now.

What is the Prime Task of a Prime Minister?

An essay competition on the subject between the candidates

The British democratic policy making system is in shambles. Britain and the Tory party specifically are looking for a leader able to sort out the mess and to get the nation back on track. As an intriguing new element in the three-year spectacle, now eight or so candidates have entered the stage and are jockeying for the top job. The show could go on for ever.

By now, however, the British public have enough of the spectacle. We need rationality to re-enter. The nation urgently needs a capable leader to clarify what happens on Brexit and to address the many other challenges the nation is facing.

To select the best candidate and to see whether the candidates understand at all what the job is about I suggest starting with an essay competition. The question to be discussed by all candidates is: What is the prime task of a Prime Minister? The candidates have half a page, at most one page to answer the question.

The plain truth is, no one can be the Prime Minister of a country, if they do not understand what the prime task of a Prime Minister is … and how to fulfil that specific task.

So the Conservative Party should really hold that essay competition. I offer to be on the panel of experts to evaluate the essays. This is no joke. A process which does not establish objectively – and transparently – whether a candidate is at all qualified for the job and who ultimately is the best candidate lets the nation down again.

Ultimately all of the UK ought to be discussing these questions: What is the prime task of a Prime Minister? And: Which qualifications does a Prime Minister actually need? If the nation does not answer these questions and does not select the best candidate accordingly, the play is set to continue.

Do I now have to glue myself to the doors of Extinction Rebellion?

I just received a mail from XR rejoicing that MPs will on Wednesday vote on the declaration of a Climate Emergency…and now another one informing me of upcoming meetings with government officials.

Hi there“, states the first mail,

This Wednesday MPs will vote on whether to declare a national climate emergency.

After months of grassroots actions across the country from school students striking to Extinction Rebellion mobilising thousands across London, politicians have now begun to react to the urgency of the climate and ecological crisis…

Again, such a vote appears to be a folly, like much of what we have seen in Brexit. On which basis are the MPs to decide?

One leading MP and former Secretary in the UK government ( I will not mention the name) confided to me in a personal conversation that he had read “a couple of books on climate change”, an that he did “not believe in it”. (It is one of the candidates who vied for the job as PM, can you believe it?). Before going into a vote on the declaration of a “Climate Emergency”, wouldn’t it make sense even for Extinction Rebellion to re-confirm what the data are and to create a “joint understanding of the problem situation” in Parliament? We cannot afford another chaotic policy making process, certainly not on an issue of existential relevance for humanity.

So here now, is my sort of protest against Extinction Rebellion, in the form of an open letter. (Unfortunately they neither reacted to my three mails sent to them nor to the two suggestions for a “constructive approach” published on this website – are they any better than the government they criticise?)

…………………………………………………………………………

Hey guys,

The key appears to be negligence. “My generation has done terrible things”, says David Attenborough. Michael Gove now admits: “We (i.e. the government including himself in the first place) “have not done nearly enough” to stop Climate Change.

You will agree, we all and our governments have been negligent by not putting effective processes in place to stopping Climate Change. Yes, you accuse the government of negligence and incompetence in dealing with Climate Change. It is clearly necessary for us to look into where the deficits are and how to fix them.

But the question I am asking me now is:

How negligent is Extinction Rebellion? How negligent are you?

Do I now have to sit down with my lonely placard opposite of the headquarters of extinction Rebellion and protest against the negligence of Extinction Rebellion, the very same negligence you accuse the government of?

Or are you going to listen and engage in a constructive discussion? Perhaps before you go into a meeting with the government officials?

Are you going to act responsibly?

Some questions:

  • Is Extinction Rebellion even less effective and efficient in their approach than the government they criticise for being negligent?
  • What is effectiveness and efficiency in policy making at all? 
  • How do we ensure the utmost degree of effectiveness and efficiency in policy making?
  • How to choose the very best problem solving approaches? 
  • Which role does analytical competency play in solving the greatest problem humanity has ever faced? 
  • Which role does know-how in problem solving methodologies play in this respect?  

You accuse the government of negligence (rightly so, in my understanding).  

  • Is Extinction Rebellion negligent as well?
  • Don’t you have to examine the foundations necessary for an effective problem solving process before you design one? 
  • Or ask people, who might have relevant know-how is such areas? (such as experts in problem-solving methodologies at universities?)

I sincerely and honestly praise you for bringing the issue of Global Warming on top of the agenda. People have complained about the protests. Yet, they clearly have been necessary, just as the protests of the young people following the example of Greta Thunberg.

But there is a difference between “raising attention to a problem” and “solving a problem”. You very effectively and with perseverance managed to raise attention to the problem of Climate Change. But is this sufficient to also solve the problem effectively?

Stopping climate change is a gigantic task, larger than anything the world has ever seen. Solving the task appears, if not impossible, so at least, close to impossible.

What we need to do now is to create “the most effective and efficient process only conceivable” to address and solve the problem.

The first step in problem solving is “the creation of a joint understanding of the problem situation” …in the beginning at least among the policy making institutions, then also in the entire population. If I am not mistaken, this is actually what Extinction Rebellion rightly suggested as the first necessary step.

So, why not follow through with this proposal and now take step two ahead of step one???? – Again, many people will not understand, why we should declare a Climate Emergency now. But we must create their understanding and support.

Yes, maybe your demand to create a Climate Emergency now serves as a further impulse for re-assessing the facts and for making people recognise and admit that Climate Change truly is a problem of “existential relevance” we are facing.

Still, in order to solve the problem we won’t get by the first necessary step: Creating a joint understanding of the problem situation.

What would be the sensible thing to do now? ( yes, it is my opinion, but it appears to be your obligation to engage in a constructive debate on it)

  1. Meet with the government officials.
  2. Agree to put a work group together which determines the most effective and efficient way forward (open the process up to the public to be sure the path chosen for coping with the problem is the most effective process conceivable – we sort of need to find the very best path through the Himalaya to get across, it is a significant loss of energy to go into the wrong  direction first and then having to see one must return)
  3. That work group must, in my opinion, use the systemic problem solving steps I suggested on my website and in my other letters to you.
  4. As mentioned that work group would as a first step create a joint understanding of the problem situation in government and society (as XR also rightly suggested – sorry if I repeat myself – just to present the necessary sequence).
  5. The first consequence of this joint understanding might then be: The declaration of a Climate Emergency.
  6. The other consequence will probably be that the UK (re-) establishes an independent Government Department For Climate Change Policy.
  7. The new Secretary for Climate Change Policy then develops the most suitable strategy together with all parties interested and concerned (complete transparency and involvement of the public – that is what you rightly request.)
  8. Is a Citizens’ Assembly truly the most effective and efficient way for moving forward – or is it a waste of valuable time and funds, and even worse, does it put the process for addressing Climate Change into an ineffective direction, will we eventually have to turn back and select another strategy?
  9. To insist on a Citizens’ Assembly without making sure what the most effective and efficient approach might be appears not diligent and, therefore, negligent as well. (am I right or wrong – we are obliged to examine a fundamental “hypothesis” of such critical relevance – are there better processes to involve the public, is a crucial question ).
  10. And generally: Is it negligence or not to not include someone in the problem solving process who has a website called “optimizingdemocracy”, has twenty years of experience in thinking about the effectiveness and efficiency of policy making and has even studied Operational Research and Systemic Problem Solving Methodologies? (yes, I am obliged to suggest I have highly relevant qualifications – check it out, verify, you are obliged to check the veracity of this “hypothesis” as well, you ar obliged to listen (one failure of government is that it does not listen and does not examine relevant proposals on how to make government effective.)
  11. I am also trying to get the government to understand this. So far they failed.

The fundamental starting point we must agree on is this one in my opinion:

We must agree on the crucial need to find “the most effective and efficient way forward”.

 That is a question of methodology.

Do you think it would be necessary to include someone who has substantial knowledge on such issues and has spent twenty years tackling such questions in your work group and in the talks with government?

What must I do, to convince you that focusing on “maximum effectiveness and efficiency” is of decisive relevance now.

You want to declare a “Climate Emergency”. If the problem is of existential relevance for humanity then not focusing on “absolute effectiveness and efficiency” is absolutely negligent.

Do I have to glue myself now to the doors of XR to bring this message home, or are we going to talk?

In 2016 protesters suggested: “Climate change department closed by Theresa May in ‘plain stupid’ and ‘deeply worrying’ move” (The Independent). They were right. It was wrong. The fault is connected with fundamental deficits in government strategy making detected by Parliament already in 2012 (!!) and which have not been fixed by now (Another matter of substantial negligence in government – and Parliament? Of relevance for all of policy making including Climate Change – the Parliamentarians themselves mentioned it in 2012, but did not fix the problem! We must now.)

XR is going to talk with a government which appears “not capable” of effective policy making (to use a more neutral word than “stupid” – analytical competency is crucial in government – how do we make sure we have analytically competent leaders – see also the horribly chaotic Brexit process)

The crucial question is: How do we make sure the policy making process is as effective and efficient as only conceivable?

Should we include people with know-how in the creation of effective processes or not?

With kind regards, from a supporter and member of XR,

Hans Peter Ulrich

 

P.S.: Sorry the letter is a bit long. But it took you also a couple of days to get the government  to communicate.

It might, as a final point, be of interest to you that I also wrote a nine page letter and a two page letter to Theresa May on the issue, and a letter to Michael Gove. (Yes, you are right, persistence is necessary.) Both have not replied, even if the issue I discuss in the letter are of central concern, the effectiveness and efficiency in policy making. In Ireland observers  blame the tense situation there on the “complacent stupidity” of some parties involved (The Week, April 27th). In America, a public report identified a “culture of complacency” as the key reason behind the oil disaster in the Gulf of Mexico in 2010. If we are to solve the Climate Crisis at all, we need to establish the highest analytical competency in government and we all need to act with he highest degree of diligence and commitment. Otherwise, overcoming the problem of Climate Change will not be possible.

What Extinction Rebellion should do next – a proposal

  1. The starting point: We need effective political systems to solve complex tasks.
  2. Climate Change is the largest and most complex challenge humanity has ever faced. Our efforts to stop Climate Change will have to involve all people on earth, all areas of life, and all areas of policy making. To solve the problem of Climate Change we need the most effective national and global policy making systems conceivable.
  3. The UK government system is by no means effective. It does not set its priorities right; it does not create effective strategies. Government fails in many ways (Brexit – over three years not able to present a convincing solution, Climate Change, other areas – many democratic governments suffer from such deficits in policy making which we need to fix.)
  4. Already in 2012 (!) the UK Parliament raised the issue: They said that they had “little confidence” that government policies are informed by a clear, coherent strategic approach”. In other words, they said: Government strategy making was completely faulty and ineffective (or “rubbish”, if you like!).
  5. They starkly concluded: Failing to fix the deficits in strategic thinking in government could have “catastrophic consequences”, also in Climate Change! Parliament itself failed, however, as a control institution to make sure the deficit was fixed. (Here the people/XR needs to come in: The people need to make sure that Government does its job properly and that there is an effective control system over Government.)  
  6. In its reactions to the Climate Protests the Government confirms that its strategy making is completely ineffective:
  7. Rather than engaging with the Climate Protesters the Prime Minster so far has said nothing about the protests. She rather acts as a marshal in a local run! (that appears to be blatantly wrong priority setting – considering that the world is at stake).
  8. The reactions of other high government officials to the climate protests were completely inadequate: They suggested for example that the protesters were “clowns” and protesting “against public transport”. They are protesting against the potentially threatening destruction of the planet “as we know it” (Al Gore) and of human civilisation. The first thing the want us to do is to engage in a constructive discussion on the future of the planet and on the strategy in coping with Climate Change. The protests would stop, if the government would enter into such constructive talks. 
  9. As we said we need a political system of the greatest degree of effectiveness to solve Climate Change.
  10. Extension Rebellion theoretically has two options to make sure we have such a system:

a) to set up such an effective system on its own

b) to demand and ensure that the present political system operates as effectively as it must to handle climate change.

  1. Option one is completely unrealistic and nonsensical. The UK Government System and Civil service currently employ around 450000 persons. If we declare a Climate Emergency, this means that all these 450000 persons (plus the entire population of the UK) must somehow be involved in policy making and implementation against  Climate Change. There is no use in wanting to replicate such a system.
  2. XR can only pursue option 2: It must ensure that the existing Climate Change policy making system with the (any) Prime Minister at the top works as effectively and efficiently as only possible – and is possibly restructured and enhanced to ensure that is the case.  
  3. We have zero time to lose in making sure that the Climate Policy System is effective and capable to design and implement an effective strategy against Climate Change.
  4. XR should therefore as a next step put the Prime Minister on the spot. The Prime Minister as the Head of Government is responsible for ensuring policy effectiveness.
  5. It should demand that the Prime Minister immediately names an able Secretary for Climate Change Policy (as a key contact for XR – with adequate qualifications in the structuring of complex problems).
  6. XR must then clarify together with this new Secretary for Climate Change Policy what the most suitable strategy against Climate Change is.
  7. XR must then make sure that the new Secretary for Climate Change (with  the support of the Prime Minister) implements the required strategy.
  8. There is no effective system without effective control.     
  9. XR actually must function as the control system of the people in making sure that government works effectively regarding Climate Change. XR can only then create an effective UK and global Climate Change policy, if it learns how to act effectively as a “Citizens’ Control System” over Climate Change Policy. (By protesting it takes a first step in exerting such a control function.)
  10. Protesting appears necessary to get the attention of government and of wider society. But it is by no means enough. XR must take constructive action to ensure that there is an effective climate change policy system. 
  11. XR demands a Citizens’ Assembly on Climate Change. Also a Citizens’ Assembly, if it is effective, will have to come to the conclusion that an effective fight against Climate Change demands a highly effective policy making system. 
  12. So why not start now? Why not set up an effective process to ensure the effectiveness of national Climate Change Policy now? 
  1. My concrete proposals:
  2. Put the Prime Minister on the spot. Concentrate the protests around Downing Street.
  3. Demand that the Prime Minister establishes an effective system and process to implement an effective Climate Change Policy
  4. Concretely: Demand that the Prime Minister establishes a separate Department for Climate Change (perhaps together with Environment – if the planet is at stake “as we know it” then we need a specific department to deal with such an issue and emergency.)
  5. Demand that the government names a capable Secretary for Climate Change Policy as a main contact for XR
  6. Demand that this secretary for Climate Change works closely with XR on developing an effective UK and International Strategy to stop Climate Change.
  7. If the Prime Minister does not understand: Solicit also the support from Parliament (Public Administration and Constitutional Affairs Committee, Sir Bernard Jenkin MP, responsible for Report on Government strategy making deficits.
  8. If that does not help: Tell the British public clearly that the Prime Minister needs to act and install an effective system to combat climate Change and restart frequent traffic disruptions in London – until the Prime Minister install a new department and secretary for Climate Change Policy.
  9. One must convey clearly to the British public and the people affected by traffic disruptions that the Prime Minister can stop the disruptions immediately by doing what is required: By installing a new Secretary for Climate Change Policy with whom XR can work together.

Hans Peter Ulrich        www.optimizingdemocracy.org        opt_democracy@btinternet.com             22 April 2019

The Climate Protests: A Constructive Way Forward

The Situation

We do not have any more time to lose.

We urgently need an effective process to get us started.

The Scope of The Task

The situation is more complex than anything the world has ever seen before.

We need something like the war effort in WWII, involving all people in society, only this time on an even far bigger scale: We must join with all other initiatives against global warming in the world.

We can only succeed, if we start now and use all resources available in our societies in the most effective and efficient manner conceivable.

The Demands on The Process for Stopping Global Warming

An effective fight against global warming will have to integrate all aspects of life on earth.

It will require substantial changes in the way we live, what we eat, which products we use, how we generate energy.

Maintaining the planet in such a way will cost each of us money.

It is likely to generate fundamental changes in economic structures. Many people might lose their jobs, other jobs will be necessary and created.

We need to pursue not only one, but two goals:

  1. To stop global warming
  2. To maintain society sound and stable, while it undergoes these changes.

There is no use in creating an effective climate policy, if it destabilises and destroys society.

We need a system capable to implement and co-ordinate all measures across all areas of society and of politics: housing, transport, manufacturing, agriculture, research, education, nutrition, international co-operation, international development, international population control and so on.

The consequence: In each country and for the world as a whole we must create the most effective systems and processes conceivable to handle the problem.

 The Necessary Problem-Solving Steps

Solving a complex problem like global warming requires the following steps:

  1. Creating a joint understanding of the problem situation. So far, too many people do not realise the dangers we are in or even deny them. We have to as soon as possible confirm the data and communicate them effectively to society.
  2. Creating a joint understanding of the goals, so everyone can pitch in.
  3. Identifying all factors which affect the goals.
  4. Designing different strategic options.
  5. Deciding on the most effective ones or on the best combination of measures and strategies.
  6. Implementing the chosen strategies or strategy packages.

We can only then generate an effective UK and global strategy to stop Climate Change, if we create the most effective systems and processes conceivable to handle each and every one of these tasks. 

Methods

All of these steps require the highest capacities in problem solving methodologies and quantitative decision-making processes. They must combine the required expert knowledge into feasible strategies.

We need to identify the very best methodologies.

We need to teach people working on Climate Change Policy Making these methods.

We need to select the most qualified people in all these methods for working on climate change policies.

Involvement of the People

All people in society and in the world need to support and co-operate on these efforts.

All people in society need to be involved and understand what is required.

We need to create a highly effective Communication Hub to ensure that is the case.

Protests generate the required attention. But they do not actually stop global warming.

We must come to the most effective concrete measures conceivable.

Everyone can participate in a practical way in stopping climate change:

  • by planting trees in our cities and all over the world,
  • by educating people about alternative ways of nutrition,
  • by doing research on new ways of generating and conserving energy,
  • by advising people on environmentally friendly living and on how to energy protect their homes,
  • by becoming a builder and helping in replacing energy inefficient windows,
  • by helping communities to build better bicycle tracks,
  • by working for a more effective development policy,
  • by advising people in Africa on birth control,
  • or by becoming an expert in solving complex policy issues through studying systemic problem solving methods.

There is an enormous amount of work which needs to be co-ordinated effectively.

A Citizens’ Assembly?

As we said: We need to create the most effective systems and processes conceivable to handle each and every one of the problem-solving tasks.

And that as soon as possible. We have no time to lose.

The question is: Which function in the problem-solving process is a Citizens’ Assembly supposed to fulfil?

Does it have the necessary capacities?

The drawback appears to be: Randomly selected people will not have the necessary methodological know-how. Citizens’ Assemblies also are usually limited in time. Effective strategy design is an ongoing task. Government still needs a highly effective process to check and implement any proposals made by the Citizens’ Assembly.

It may be a start. But it is also a waste of time. Doubling the policy making processes of government is a waste of scarce resources. We rather need to make government climate policy effective.

Proposals for Solution

  1. We install an effective permanent process for citizen involvement co-ordinating all necessary measures to stop climate change.
  2. We demand that the Prime Minister installs now without delay a new specific Secretary for Climate Change Policy in the UK government with the required know-how in methods for solving complex problems.
  3. This Secretary with our support and under the control of the people must immediately put the sketched problem-solving process into place to get us started.

For us it is important to realise:

Without adequate know-how in problem solving methodologies we cannot establish effective measures against global warming.

Best of luck and success    Hans Peter Ulrich   opt_democracy@btinternet.com         20 April 2019

Back to Basics for British Politics

The decisive question: How can Britain get a government with professional decision and strategy making capacities of the highest quality?

After the upheaval of Brexit, which divided the nation, the election greatly added to Britain’s political chaos rather than ameliorating it. For a small regional party like the Irish Democratic Unionist Party (DUP) to determine who governs Britain in such a difficult situation, can only be considered a fluke of history, not the result of purposeful and effective design of the political system. The mayhem of the election outcome seems to reflect an increasingly chaotic world in which the most varied positions and beliefs clash with each other and in which no party seems to be able to offer a convincing view suitable to generate wider consensus in society on what the best policy solutions are.

What Britain needs to do in order to sort out the political mayhem caused by Brexit and the election outcome is to go back to the basics of politics. Society needs to refocus on what it ultimately requires from its political system. Speculating on who will be governing in the future and when a new election might be necessary, does not generate a sustainable solution. It only extends the instability harming the nation. To provide stability and to unify the nation, Britain requires nothing more or less than an extremely qualified government free from any pre-conceived beliefs and dogmas, but simply bent on and fully capable of identifying and communicating the very best solutions for the nation on each and every political issue at stake.

But here is the flaw. Unless British society improves some fundamental mechanisms of the political system, it simply will not get a government of the quality it urgently needs. Already in 2012, a Parliamentary Committee came to the devastating conclusion that government practically did not possess any professional strategy making capacity whatsoever. They formulated: We have little confidence that Government policies are informed by a clear, coherent strategic approach, itself informed by a coherent assessment of the public’s aspirations and their perceptions of the national interest.” The parliamentarians emphasised that such lack of strategy making capacity in government would necessarily lead to faulty policies in all policy areas and, as a consequence, cause the greatest harm to the nation. Rather than concentrating on sound and solid policy making and on fixing this fundamental fault in the British political system, both, Cameron and May gambled, lost, and created chaos.

What the nation has to realise, is that whichever person or party governs, whether May, Johnson, or Corbyn, whether Conservatives, Labour, or any other party, does not make much of a difference for the quality of policy making at all. As Anthony King and Ivor Crew describe in a book with the title “The blunders of our governments”, the history of politics in Britain over the past decades shows that governments formed by all parties are liable to severe blunders in their policy making. This will only change, if it is ensured that the governments formed by any party or politician possess decision and strategy making capacities of the greatest degree of professionalism and effectiveness.

How can it be ensured that the country gets a government of the quality it requires?

As a first step for creating an effective government and sorting out the present chaos, the nation or parliament ideally should select a person as the leader of the government and as Prime Minister who, objectively and independently of their party affiliation, possesses the most advanced qualifications in decision and strategy making. In the present quasi stalemate in parliament this would be a non-partisan approach by all politicians serving the nation best. Unfortunately, such a proposal may sound too unconventional and may not generate much support, even if, objectively seen, it appears to make sense. Especially the leader of a government must have a comprehensive grasp of professional decision and strategy making methods in order to guide the political system in the formulation of sound and effective policies.

An advisory council on effective decision and strategy making processes indispensable

Independently of who is or will be nominated as the Head of Government in the future, a second step is indispensable:  Government needs a system of some kind, let us call it an “advisory council”, which supports government in making use of the very best methods in decision and strategy making, such as for example the management sciences provide them. Government needs to know about and use problem solving tools provided by Operational Research, it needs to be familiar with systemic decision and strategy making methodologies, it needs to apply methods such as the Alternative Hierarchy Process in decision making, which induces government to clearly identify, weigh and prioritize goals exactly against which to evaluate its strategic alternatives. In the decision-making process on EU-membership for example until today there exists no clear listing of the goals of the country especially in terms of international co-operation, no weighing, and no prioritisation, against which to measure the different strategic options. Such deficits in strategy making are one reason why governments cannot come up with convincing solutions suitable to generate a far-reaching consensus and why they are unable to unite society behind a proposed solution.

So far, like in most, if not all democracies, in Britain there is no institution which supervises the functioning of the political system. As a consequence, such fundamental deficits as the lack of decision and strategy making capacity in government identified by the Parliamentarians already in 2012, now five years ago, are not being fixed. The effects are constantly causing harm to society and threaten to increasingly destabilise the nation.

Only if the political elite and society as a whole ensure that government has the necessary capacities in decision and strategy making and that government actually applies these capacities to the benefit of society, will Britain get political leadership of the quality the nation urgently requires. Only then will it get a government which can provide direction to society, join it together, and lead society effectively in an extremely complex world of 7.5 billion people.

Democracy is a …religion? No, it is a mechanism which we urgently need to fix.

“Democracy is a religion that has failed the poor” states Giles Fraser in his weekly column “Loose Canon” in the British Guardian.

http://www.theguardian.com/commentisfree/belief/2015/may/08/democracy-a-religion-that-has-failed-the-poor

Now, Giles Fraser is a highly intelligent man, a theologian and doctor of philosophy whose column, even if one may not always fully agree, generally contains some stimulating thought.

But is democracy a “religion”?

Certainly, Fraser’s thoughts contain some truth. He points out how piously we pursue a process – voting – even if we may not have any idea whatsoever who to vote for or may seriously wonder which difference our vote makes at all. Giles suggests (with Banerjee) that voting may simply be an “expression of one’s citizenship”.

But then, this makes a mockery of human beings. If one believes in human beings as conscious architects of their world and lives, for them to pursue a more or less useless process which does not ensure a sound management of our nations and world is by no means adequate.

In a way Fraser’s bias as a theologian is understandable. We all look at the world from our personal angle. Changing vantage points, exchange of views is necessary to arrive at the most suited perspective. To talk about democracy as a religion in fact appears highly disconcerting and even paralysing.

If we want to make this world a better place, then we clearly need to adopt a more constructive stance, one of a kind which might come more naturally to managers or engineers: Rather than looking at democracy as a sombre force over which we have no influence, we  need to consider democracy as what it  ultimately is, as a man-made mechanism, which we need to improve, if it fails us. We, humanity constantly work on all kinds of systems, processes and mechanisms which do not fulfil our needs and expectations. Why not fix or improve the way  we practice democracy?

In which way is democracy actually failing us? Following the UK elections, many observers clearly highlight a deficit in the election process, it does not turn votes into adequate representation in parliament. Then there are the issues of devolution and “English votes for English Issues”: The structure of regional representation in the UK is unclear and needs to be overhauled. All in all, we need to check whether each element of the democratic system optimally fulfils the purpose it is meant to fulfil. Generally and perhaps most importantly, like in many democracies there is increasing disenfranchisement between the people and the political system. Democratic policy making needs to be changed in such a way in that it offer new channels for the public to engage in and to take adequate control of the management of public issues.

True citizenship and stewardship for our world means shaping the processes with which we govern it. Since we as individuals do not have any influence, we must join with other citizens to make democracy work. Forming an association called “Citizens Controlling Democracy” will be crucial to ensure that our democratic policy making processes work effectively and represent the interest of all people in society.

In a way we talk far to much, we publish hundreds of articles every week on what needs to happen in politics. If we do not take joint and constructive action to make democracy work, it never will. A machine which was considered adequate fifty years ago, may well not be adequate anymore for our world of seven billion people. It may have to be overhauled and re-engineered.

Democracy – a “mechanism which needs to be fixed”. It would greatly help, if also theologians could adopt and support this perspective.

 

 

 

 

 

“Why people keep electing idiots?” – Constructive action by citizens required

“Democracy v Psychology: why people keep electing idiots?”

The language which Dean Burnett uses in his article in the Guardian may be somewhat provocative, but it certainly gets a point across: We actually do not make sure that our politicians are qualified for the job. That makes us as citizens culprits, if things with our nations and world go wrong.

http://www.theguardian.com/science/brain-flapping/2015/apr/02/democracy-psychology-idiots-election

It is greatly amazing: Everybody in their professional life needs to prove they fulfil a specific set of qualification requirements, any hair stylist, any sales manager, and any doctor. Just our politicians don’t, even if the fate of our entire countries, of our entire world, to a large degree our lives and the lives of future generations depend on their professional qualification.

In democracies, it is us, the citizens, who govern. Not making sure that our politicians are qualified for the job is actually irresponsible. It will have effects on jobs, the stability of our nations, on international co-operation and peace, on how we handle the globe, even on the future of human dignity.

So we, as citizens, must make sure politicians have the required qualifications for their tasks.

What is the solution?

  1. We the citizens must take charge of our democracies.
  2. We must ensure they work properly.
  3. To do that we must establish an organisation: Citizens Controlling Democracy UK, for example.
  4. This organisation must write a precise job description for our politicians.
  5. It must identify clearly which specific qualifications are necessary to fulfil this task.
  6. It must make sure that each and every politician standing for election fulfils the specific qualifications required for their job.

Our world of seven billion people cannot afford words only, it cannot afford cynicism about democracy and the “idiocy” of our politicians only.

We must take constructive action.

So who will join Citizens Controlling Democracy UK?

Many cooks, no dish – Without sound project management the UK will not get a new Constitution and a policy making system of the quality it urgently requires.

The UK debate on democracy, political and constitutional reform is multifaceted, and long-standing. Some strands of it, such as the reform of the House of Lords, have been going on for years. The discussion is driven by actors from various reaches of society and state, including parliament, academic institutions, think tanks, and civil society, by actors departing from different starting points, with different perspectives, and interests.

Contributors to the debate publish books, essays, assessments, commentaries, and opinion pieces. They organize conference, talks, party initiatives for more voter engagement, and parliamentary hearings on the issues. Following the Scottish vote on independence many participants in the debate presently push for a Constitutional Convention. Writers and activists increasingly use the new media. They write blogs (like this one), sometimes there are replies, but even two weeks later the author of a blog might not even be aware of it.

The problem is, while some of the participants in the debate even suggest that the UK urgently needs a completely “new system of politics for the 21st century”, so far there is no dish, no comprehensive result, no product.[i]

The reason for the failure to generate a product of the highest quality conceivable appears to be that the talks are not structured. They are not managed effectively and efficiently in a joint effort. After years of debate there still is no joint perception even on the need for a new Constitution, no joint goals have been defined, consequently no joint diagnosis of the parameters affecting these goals has been carried out, and, as a result, no systems and processes have been designed to ensure that the goals connected with a new Constitution are achieved.

What has to happen?

  1. Greatest urgency: People have to realize that setting up a new Constitution is a matter of the greatest urgency. There is no time anymore for activities which are not driven by the goal to generate a comprehensive result definitely fulfilling its purposes. The Citizens expect the political system to deliver. They are becoming impatient as the increasing support for protest parties shows. Any effort on the issue must be designed in such a way that it contributes without doubt to generating the very best Constitution and political system for the UK as soon as possible.
  2. Clear goal – clear deadline: People convinced of the need for a new Constitution must set themselves a clear goal and feasible deadline, such as drafting a new Constitution for the UK of the highest quality conceivable within a maximum of two years’ time (to suggest a concrete, potential goal).
  3. Joining of efforts necessary: People must realize that setting up a new Constitution and improved political system in a nation of 60 million people with many different concerns, views, and expectations is a gigantic, highly complex project which requires immense manpower and millions of pounds in financial resources. Individual persons, research institutes, or charities cannot accomplish the project in an adequate fashion by themselves. They need to join efforts and resources to generate a Constitution of the quality required.
  4. No adequate product without the very best problem solving and project management skills: People must realise that generating a new Constitution and overhauling the entire political system (while certainly maintaining what is good) is a highly complex task requiring the very best problem solving and project management skills. If people taking the initiative and wanting to drive the project forward lack these specific qualifications, the project is likely not to generate a product of the quality the Nation urgently requires.
  5. A “Peoples’ Commission on the UK Constitution”: To move the project forward the people concerned with issues of political and constitutional reform should, therefore, as soon as possible set up a joint working group, an independent “Peoples’ Commission on the UK Constitution” equipped with the necessary skills for managing the project. Parliament and its Political and Constitutional Reform Committee should help to set up this Commission, politicians should provide support and advice to its work where required. Since the work of politicians and the systems and processes within which they work will be under review, the politicians themselves, however, will not be able to lead the review process. The Commission must work directly on behalf of UK society and largely independently of the present political establishment.

Success Factors

The key success factors for the project, as partly already indicated, appear to be:

  1. Independence: The Commission must operate independently from the present political system and only be responsible to the people.
  2. Best methods: The Commission must identify and be equipped with the best problems solving and project management know-how available.
  3. Best know-how: The Commission must solicit the best know-how available in the country and in the world to identify and recommend the most effective policy making systems and procedures, beginning with the assessment of and with recommendations on the voting system. It must operate in a completely open fashion and use “crowd-sourcing” as a means to identify the very best know-how available, right from the beginning of its work, in principle even already on the issue of what the best methods for tackling the task are.
  4. Creating joint perspectives: To generate the required support for the project in society the Commission must start by creating a joint perspective on the need for a new Constitution and on the various goals to be pursued by its review.
  5. Involvement of the people: Considering the increasing discontent of the people, it must be highlighted that the review of the UK Constitution and the work of the Commission provides people with a novel and far-reaching means to get involved in shaping and controlling their political system. They can take ownership of it. Involving the public thoroughly in shaping “their democratic policy making system” will reintroduce vitality into the democracy of the country and offers a valve for channelling discontent and potentially disruptive action into constructive contribution.
  6. Resources: Since the people are the highest sovereign in the nation and shaping their policy making system in the best way conceivable ultimately is their own concern and project, they basically must pay for the work of the Commission. Conveying this thought and the relevance of the project to the wider public is likely to take some time, however. The government and individual sponsors should, therefore, finance the work of the Commission to begin with (without compromising its independence in any way). Endowing the project with the necessary funds from public resources appears appropriate even in times of tight budgets, since the work of the Commission provides the foundations for maintaining the nation and the world in a sound state. Cost-benefit considerations will highlight that perhaps no other investment into the future is of greater relevance. Mechanisms offering the public the possibility to contribute required resources to the operation should, however, also be set-up from the beginning. Failure by Parliament (and/or Government) to establish the Commission on behalf of the people would risk contributing to the destabilisation of society, to the destruction of the world, and could well cause grave harm to the nation and its people.
  7. Long-term citizen control: In order to equip people with a long term means to take ownership of their democratic policy making system and of controlling its performance, it is necessary to establish a permanent “Citizen Control Association” (independently of the progress or result of the review process). The tasks of the Association will be to ensure that the policy making system operates as effectively as only possible, to review policy making structures and processes from time to time, and ultimately, that new constitutional regulations and procedures are implemented and adhered to, once they have been decreed. A model of the proposed long-term system of citizen control over policy making can be found at https://optimizingdemocracy.wordpress.com/the-model/
  8. Education: Once the new Constitution has been designed and officially put into operation people need to be educated on how it operates and which means it offers for engaging with policy making in the nation. All in all citizen education needs to be stepped up to highlight the relevance of civic engagement in protecting freedom and human rights.

Why a new Constitution? – Discontent, Underperformance, Creating a Coherent and Sound Society

Back to the fundamental question, whether the UK actually needs a new Constitution and a new, refurbished democratic policy making system. Some readers may still have doubts whether the proposed procedure is necessary at all.

In my view a new Constitution appears urgently necessary for three key reasons:

  1. To assuage the discontent of the population with present democratic policy making by opening up new ways for citizens to engage constructively in the policy making process. Creating such a possibility for citizens involvement in policy making will contribute to ensuring the long term social stability of the country.
  2. A second purpose of the review process is to ensure the very best performance of the policy making system, so that it is capable to deal with the highly critical challenges of our time. The present policy making system contains severe systemic deficits compromising its performance. In 2012, as a crucial example, Parliamentarians diagnosed that the strategy making capacity of government, a central element of government policy making, is greatly defective, a factor, which in their view “has led to mistakes which are becoming evident in such areas as the Strategic Defence and Security Review (carrier policy), energy (electricity generation and renewables) and climate change…”. [ii] It will, in other words, affect the quality of policy making of government in most areas.In 2013 Anthony King and Ivor Crewe from the universities of Essex and Oxford published an in the meantime probably well-known book with the title “Blunders of our Governments”, a book which illustrates the consequences of such deficits in “real-life”. The book describes in detail how British governments since Margaret Thatcher have squandered billions of pounds on major projects and not achieved distinct policy aims. King and Crewe also suggest that the present government is by no means better qualified than the previous ones. The fact that all governments of the present and recent past commit such blunders correlates with the observation on the lacking strategy making capacity of government y the Parliamentarians and highlights the systemic nature of the deficit. Designing processes to eliminate this and other potential shortcomings in the policy making system would be of the greatest relevance for the economic and political stability of the Nation and for the well-being of its citizens.
  3. A new Constitution finally appears to be required as the foundation to re-build a coherent, sound, and strong society capable to protect well-being, freedom, and human rights in a time of ongoing globalization and technological change. Over the last decades Western democratic societies including the UK have turned into highly multicultural societies. Due to this development and to more liberal views on life in western nations in general the cohesion of society around shared values has greatly declined. Protecting well-being, freedom and human dignity in a thoroughly changing world as ours at the beginning of the 21st century will, however, demand great energy and ample resources, factors which only a society can muster in which citizens co-operate for the maintenance of these goals. Formulating the fundamental principles guiding society in a new Constitution will help building a society of the strength and resilience required to deal with the challenges of our time and the future. This is an aspect emanating already in the debate, but which, just like the other elements of writing a new Constitution, must be led to a defined result.

A final word on “muddling-through”. Frequently one hears in the debate that the political culture in the UK would be bent on “muddling-through”, rather than on establishing purpose-made, effective processes for generating high quality results. Whether one believes this proposition to be true or not, given the increasing discontent with the present policy making system, the risks for the social and political stability of the Nation, the extraordinary challenges for humanity at the beginning of the 21st century, in any case by no means there appears to be any more scope for muddling through. We are obliged to preserve the Nation and the world in a good state for future generations. Given the complexity and urgency of the threats and challenges in the world of today, aiming for establishing the most effective and efficient policy making system conceivable appears to be the only permitted way forward.

[i] One the need for a “new system of politics for the 21st century” cf. point 20 in the written evidence submitted by Prof Martin J. Smith and Professor David Richards to a parliamentary enquiry on “voter engagement” at http://data.parliament.uk/writtenevidence/committeeevidence.svc/evidencedocument/political-and-constitutional-reform-committee/voter-engagement-in-the-uk/written/6886.html

[ii] House of Commons Public Administration Select Committee, Strategic thinking in Government: without National Strategy, can viable Government strategy emerge?, Twenty Fourth Report of Session 2010–12

 

How to make democracy work? From ideas to structured action.

Words, thoughts and ideas are valuable, if we want to strengthen our democracies. But they do not suffice.

“What’s gone wrong with democracy – and how to revive it” asks the Economist in an essay in its March 1st – 7th edition.

The Economist What is gone wrong with dem Title Picture

http://www.economist.com/news/essays/21596796-democracy-was-most-successful-political-idea-20th-century-why-has-it-run-trouble-and-what-can-be-do

The concern of the article must be appreciated. Functioning democracies are of crucial relevance for the establishment and maintenance of well-being and freedom, for social stability and peace, and in fact for the maintenance of the earth. The Economist article raises many valid issues on the state of our democracies and suggests solutions to a wide variety of deficits.

Unfortunately, the contribution which the article can make to reviving established democracies or to help establish flourishing democracies in crises countries appears very limited due to three deficits: First, the recommendations seem too general in parts, what does “nurturing democracy” the final recommendation in the article, mean precisely for example? What exactly is necessary? Second, the issues the article raises and its proposals are rather randomly selected, they lack a key, a structure. We suggest that in order to strengthen democracy we have to identify the drivers behind the health of democracy and address them systematically.

Third, the essential major deficit, which so many articles on democracy share: The article fails to specify who exactly must take its suggestions on board, who precisely is to examine them and to take concrete action. Words, thoughts, and ideas do not cure our democracies. Making democracy work takes concrete action, by those who are concerned about democracy, by the writers on democracy, and in fact, since democracy is government “by” the people, by all of us. If we are concerned about the state of our democracies, we need to establish an infrastructure responsible to evaluate and implement the required measures to make democracy work. Anybody who has suggestions on how to strengthen democracy must realize that making suggestions does not make much sense without the infrastructure in place to process these proposals.

So maybe we can induce the Economist to perhaps even spearhead concrete action to save and strengthen democracy around the world? If we are serious about making our democracies effective and saving our world, we all must think beyond our traditional frame of mind and activity. We must think and act as constituent and active elements of our democratic societies.

What is democracy?

If we are right with our suggestions on the deficits concerning the article by the Economist on democracy, what then might be a more suitable, concrete approach to making democracy work? The first fundamental, necessary step appears to be the establishment of a clearer joint understanding of what democracy is about.

We suggest that democracy is a form of organizing the peaceful and productive co-existence of people in a society. Concretely it is joint decision and policy making by the people on public issues in such a society in an extremely complex world for the well-being of present and future generations.

(If you suggest a different starting point and a different approach, let us know.)

Fundamental Building Blocks and Action Required

On the basis of this understanding of democracy, we suggest that the following fundamental building blocks and actions are necessary to establish functioning democracies.

1. “Peaceful and productive co-existence “ – Only absolutely necessary rules to be implemented

The foundation for a democracy is the readiness for peaceful and productive co-existence of human beings in a society. In order to ensure that such fruitful co-existence is possible, certain rules are necessary.

According to the psychologist Maslow self-realization, however, is one of the highest aims of all human beings. To minimize the reduction of individual freedom by rules and regulations, only those rules should be put in place in society which are absolutely necessary for the peaceful and productive co-existence of people.

The fundamental rule required for such co-existence is the Categorical Imperative. It means in its basic form that the freedom of people ends where the freedom of other people begins. The Imperative may suffice as a framework for the rules required in a society.

One feature of the world, of Creation, is diversity. People naturally believe in different things. Trying to impose standards and rules derived from a specific conviction or religion on society as a whole limits the freedom of individuals and is counterproductive to peaceful and productive co-existence. (Only if nobody in a society objects to further rules than those necessary for the functioning of a society, can those be adopted. People who join a monastic community for example voluntarily agree to more stringent rules than those necessary for constructive co-existence.)

2. “By the people”

Democracy means that, we, the people govern the affairs of society ourselves. We as citizens in a democratic nation must realize that democracy cannot mean electing governments and letting them make decisions and policies on our behalf, without us as citizens ensuring they perform their tasks effectively and efficiently.

The privilege of freedom, which comes with democracy, demands that we ourselves are constantly involved ourselves in the process of governing the world. If we don’t use our freedom in controlling who governs us and how to govern the world, our freedom will be taken away from us. Uncontrolled power holders might destroy the world. We ourselves govern and are responsible for this world. We must make “our” democratic policy making systems work effectively, so they fulfil this responsibility for us.

3. “Joint” decision and policy making equally by all people

Even if democracy traditionally means that the majority decides, this cannot mean, as the Economist points out, that the majority dominates minorities and compromises their freedom and well-being beyond the limits and regulations which must apply evenly to all members of society. In a democracy everybody needs a fair and equal chance and should be involved in decision and policy making processes. Fairness is the minimum precondition to maintaining a stable society. The more the principle of fairness is superseded, however, by principles of co-operation and mutual support, the more productive will a society be. The better will the society of a nation or, in fact, global society fare.

4. “On public issues”

The Economist article suggests that the “key to a healthier state, in short, is a narrower state”. This appears to be an extreme attitude, as it is often also formulated by the Tea Party Movement in the United States (“starve the beast”).

We suggest that in order to maintain a democracy in a healthy state we rather must identify the “optimal” scope of the tasks of the state. Where a state does not support individual citizens for example who need support, society as a whole might suffer. The “optimal” interplay between joint and individual action will benefit society most.

In order to define such an optimal delineation between the tasks of the state and the obligations and rights of citizens we, the citizens of a democratic society, need an effective system to decide what precisely the tasks of the state and what the rights and obligations of citizens as private individuals should be. In most, if not all, democratic societies such an effective transparent system to delineate the tasks of the state and of private individuals will not yet exist.

5. “For the well-being of present and future generations”

The aim of our joint decision and policy making in a democracy must be the well-being of people, not only of present, but also of future generations. We are obliged to maintain our societies and our world in a good state for future generations as well. Our policy making processes must be geared to take this into account.

6. A complex world: The need to aim for the highest degree of effectiveness

From looking at the state of our world we derive which level of quality our joint policy making processes must have.

Our nations with millions or hundreds of millions of people -in the case of India and China more than a billion – and our world of seven billion people are extremely complex. Defeating poverty and hunger, creating jobs for millions of people, managing national and the global economies, protecting the entire world and human life, stopping the destruction of the world by global warming, creating and maintaining peace and co-operation are highly difficult tasks.

Making democracy work, keeping people satisfied with its performance, and fulfilling our responsibilities to future generations, requires from us to set up the most effective systems conceivable for joint decision and policy making on public matters.

7. Parameters required for setting up effective democratic policy making systems

We suggest that the citizens of a society and a nation require four key parameters to create such joint decision and policy making systems and processes of the highest levels of effectiveness:

7.1. Permanent Citizen Control

No systems works without effective control. Our present control systems, however, do not work. Parliament as the main control system for example, is too much intertwined with government in parliamentary democracies, as one reason.

No democratic policy making system works without the people themselves permanently checking what their elected leaders do. No democratic system will work effectively without a clear identification of faults and deficits and without an effective process to fix them in due time. As we highlighted already: Democracy is government by the people. Democracy will not work if the people themselves do not get engaged in permanently controlling, supervising, and, if necessary, re-shaping their democratic policy making system.

For such effective citizen control over our governments and policy making systems three further parameters are necessary:

7.2. Know-How

In order to correct deficits of the present policy making system and to set-up the best democratic policy making system conceivable, we the people, the citizens of a democratic society, need the very best know-how available in our countries and in the world on these matters. We need to establish a suitable process or institution to assemble this know-how.

The Economist, just like all of us, might have beneficial thoughts and proposals on how to make democracy work better. Whether these ideas are truly the best options, is a different and important question. If we want to optimize our policy making systems, we need effective processes and systems to evaluate these suggestions. We also need to communicate with citizens regularly on the options to improve our policy making systems and on necessary steps to implement such improvements.

7.3. Resources

Establishing these processes takes resources. Citizens must join together to provide them.

Functioning democratic policy making systems are of fundamental relevance for the life of everybody living in democratic nations. They also are crucial for our task of preserving the world for future generations. We as citizens should not refrain from making the resources available necessary for providing our society with proper policy making foundations. Providing these resources will easily pay off by making all our policy making more effective and efficient.

7.4. Power

If we as citizens, or an organization established by us, after a most thorough process of evaluation has identified a democratic policy making system or individual procedures, which it deems optimal, then this system or these procedures should generally be implemented. (Probably we should still verify in each case that the proposals are based on sound processes.)

Any proposals for improvement may, however, meet the objections and resistance of the existing government or individual segments of society in our country who benefit from the status-quo.

Overcoming such inertia against the implementation of a more effective policy making system may require the combined power of the citizens, of wider society as a whole. Generally, the more people support a Citizens’ Initiative for better democratic policy making, the easier will it be to implement required changes and the more effective the initiative can operate. A citizens’ organization for effective democracy which works on the basis of sound processes and which has thousands or hundreds of thousands of members cannot be ignored. (In a democracy basically everybody should get involved in making sure the policy making systems work effectively.)

8. Concrete Necessary Action

If these four parameters are required to generate the most effective democratic policy making system conceivable, the question is, how do we ensure that these parameters are in place?

8.1. Establishing a Citizens’ Know How Institute on Public Policy

On the issue of identifying the best processes for our democratic policy making system, we have to realize that our present process of discussing deficits and problem solutions randomly in the media or of researching policy making issues in hundreds of research institutes in a rather uncoordinated fashion is highly ineffective. While the destruction of our world goes on, while poverty rises and conflicts are not solved, our so far ineffective “solution generation” process wastes very precious time, often months or even years. Moreover, it very often does not generate good results at all. The task of identifying the best processes for an effective (and fair policy making system – something of the greatest relevance in the Ukraine at present) itself requires a suitable and highly effective infrastructure. It requires what we might call a “Citizens’ Know-How Institute on Public Policy”.

As the Economist rightly points out, democracy is in a dire state around the world. We urgently need to make it work. If the Economist is serious about achieving this goal, here is a first concrete necessary action to which the journal could contribute in a critical fashion or in which it could even adopt a leading role: The Economist could take and promote steps to establish the required Citizens’ Know-How Institute. Given its standing and its experience in public communication, an institution like the Economist would have substantial assets in making this first necessary project work.

9. Establishing A Citizens’ Control Institution over the Democratic Policy Making System

As we said, know-how is only one necessary element of what is more generally required to make democracy work: Permanent and effective control by citizens.

As we mentioned, the work of the Know-How Institute, identifying the optimal know-how and communicating with society and politicians on solutions for our policy making system costs funds. Furthermore, implementing the proposals against potentially obstinate governments or undemocratic interest groups might require the combined power and the joint support of the people on whose behalf the Know-How Institute works.

All these actions need to be put on a sound platform, for them to be effective. To organize these measures, citizens of democratic nations or those aspiring to set a functioning democracy up should join in an initiative, a Citizens’ Organization controlling and shaping their policy making system. Again, a democratic policy making system can only work effectively with effective control.

This is the second step to which the Economist could be contributing, if they want to make democracy work.

9.1. Education and Communication on Active Citizenship

What we have discussed here is simply rational: No systems works without effective control. In a democracy the stakeholders, the citizens themselves need to take an active role in exerting effective control, otherwise democracy will not work. In order to exert effective control, people need optimal know-how, they need to pool resources, and they need to join their individual power in an organization controlling the policy making system on their behalf.

We could imagine the organization to operate in a fashion similar to a referee in a sports match. It is an organization supervising the politicians and parties as players in a democracy. (The difference is that the control organization also sets the rules for the players on the field. The organization should not be a party itself, because a game requires someone setting the rules and supervising it.)

At present, the crucial role of the citizens in controlling their democratic policy making systems, the necessary parameters for effective citizen control and making democracy work, the interdependence between freedom, citizen engagement, and the outcome of the policy making system are not generally understood in society. A key reason is a lack of suitable citizenship education in our schools and a lack of exchange and communication on these matters later in life. Democracies around the world, also established democracies, are in a critical state. To make democracy work we need to establish a new culture of democratic citizenship.

The third necessary action, the Economist could be contributing to, is to foster the creation of such a culture. The Economist could contribute to establishing a more effective citizenship education system at our schools, and also a system to communicate and educate people later in life on the need and the possibilities for their involvement as citizens.

Concrete effects of the proposed concept

At this point we can mention only two effects the proposed concept will have.

Political Leadership

It probably has been known for decades or centuries, or perhaps since the inception of democracy that democracy does not necessarily generate leadership of the quality required to govern a country and the world. In his 2013 book “The Future” Al Gore repeatedly points out that we need better political leadership and steering to solve the urgent problems of our world such as global warming, increasing unemployment, hunger etc. If even Chinese observers, as the Economist writes, rightly formulate that democracy allows “certain sweet- talking politicians to mislead the people”, the question for us, the citizens in democracy, is why we do not finally take action to cure this deficit. Why do we not establish ways and means to ensure that our politicians have the required qualification profile and qualities to lead our societies in this complex world?

If we create a Citizens’ Control Institution over the policy making system, we would actually have an effective process to take this issue on. A Citizens’ Control organization – or its Know-How Institute – could actually identify the necessary leadership qualifications our politicians must have. It could discuss with universities, what they need to teach politicians, so they contribute adequately to the qualification of the politicians in a society.

Even if we were to take such measures to ensure the qualification of politicians, we still should not depend on the random and – by nature – limited qualifications of politicians (they are human beings like everybody else). We must establish effective systems and processes to ensure that in spite of the human shortcomings of our politicians also our overall policy making systems work as effectively as possible.

An Opportunity for Constructive Citizen Engagement

A second benefit of the proposed system is that it offers a path for constructive engagement with democracy to all those who are dissatisfied with the performance of democratic political system.

In many democracies people demonstrate against their politicians and governments. Discontentment partly leads to conflict, destruction, and loss of life. In some western democracies politicians think about forcing citizens, who are disenfranchised with their political systems, to vote.

Protest and destruction do not make a democratic system more effective. Voting or even forcing people to vote will not improve the performance of the political system either.

Improving a democratic system takes constructive steps as we sketched them. Setting up a new effective democratic policy making system or improving the performance of an existing system requires, as we suggested, know-how, resources, and power.

A Concrete Initiative by All Concerned Citizens and Institutions Required

To summarize: We need effective democracies to maintain our societies and our world in a good state. Generating such effective democracies requires setting up a know-how institute and effective citizen control.

While, as we said, the Economist has probably a lot of assets to its credit which could help to make the necessary projects work, it is of course not only the Economist who should get involved in kick-starting these processes.

Everybody in society, people and institutions concerned about the state of our world and the state of our democracies must join in.

Of course, only those persons and institutions can get involved in a “Citizens’ Initiative for Better Democracy” who want to serve the Common Good, the well-being of all. Only if the organization truly pursues this goal will it generate trust and the support by wider society it requires. Only then will it be able to work as an effective citizen control system over the democratic policy making systems of a country.

A New UK Constitution? – No Effective Democracy without Permanent Effective Control by Citizens

 

Key Points

The London School of Economics (LSE) has initiated a highly important project for the well-being of society in the UK, now and in the future, a project to design a new UK constitution. The project should be of great relevance for all democracies in the world, since they also suffer from to a larger or smaller degree ineffective policy making systems. 

We suggest that the success of the project, ultimately success in ensuring the highest quality of democratic policy making conceivable in the UK, will depend on two key aspects:

  1. The work of creating an effective constitution must itself be structured in the most effective way possible.
  1. Establishing a new policy making system is only the first step. It must be followed up by establishing a permanent effective civil society control system over the democratic policy making system.

________________________________________________________________________

 A Dire State: Society and the World at Risk

Our society and our world of seven billion people are in a dire state. In the UK like in other western countries poverty is on the increase, there is high youth unemployment. We talk about a “Lost Generation” and a “Broken Society”. At the same time, we, as part of humanity as a whole, are overexploiting the resources of our world, we are polluting it. With allowing climate change we are actually even contributing to the destruction of the world, the home of future generations.

Ineffective Policy Making Systems, also in the UK

Our democratic policy making systems do not seem able to cope with these enormously complex problems. While governments cannot even agree on a strategy to limit global warming at 2ᵒ Celsius, scientists are already suggesting that this limit is far too lenient and that we cannot allow any further increase in global temperatures whatsoever. Governments are far too slow in picking this information up. They allow humanity to run towards the precipice of destroying the world without suggesting a comprehensive strategy to stop climate change. Governments including the UK government also allow biogenetics to change the nature of human and animal life without empowering society to control the developments. The UK government like other governments does not stop wealth and income gaps from widening and society to disintegrate, so that observers warn about a continuous decay of society into social instability and chaos[i]. The rise of new and extreme parties and the protest movements in different European countries illustrate the consequences of increasing discontent of society with economic developments. Studies suggest that unemployment and deprivation was a main cause also for the UK riots in 2011.

 

Reasons for the Ineffectiveness of Our Policy Making Systems

What are the reasons for the incapability of the democratic system also in the UK to deal with the challenges of our time?

Inherent Structural Deficits in the Way We Have Set Up Democracy

First of all deficits in the performance of the UK democracy, as of other democracies as well, appear to be caused by inherent structural deficits in the way we have structured democracy. The key problem is that governments must expect that policies perceived as uncomfortable or a burden by wider society will topple them. They will avoid any necessary but painful measures as long as only possible, even if such delays might seriously damage a society or lead to the destruction of the world, the prospect in the case of global warming. If we want democracy to truly work for the long-term benefits of a society we must establish control mechanisms which disable this inherent destructive mechanism in democracy.

Lack of Leadership?

Political observers like Al Gore and Eric Schmidt from Google put the failure of our systems to manage our modern world to a large extent down to a lack of national and international political leadership. Such lack of leadership will indeed be one cause for the ineffectiveness of our democracies. To some degree it may be connected with the inherent problems discussed above in the way we design democracy. Even great leaders are at least to some degree subject to these mechanisms.

But one reason for a lack of leadership may also be that a society simply gets the leadership it “deserves” or which it establishes.  In probably no democracy effective systems are in place to select leaders of the quality society requires, also not in the UK. If we are honest, we realise that we elect our leaders based on an impression of their personality only, rather than on the basis of a clearly defined qualification profile.

Beyond these considerations on the qualities and qualifications to be required from our leaders, a society must recognize that running a nation and the world in the 21st century is an enormously complex task. No single person can have comprehensive and perfect knowledge and capacities to fulfil such a vast responsibility by him- or herself. Rather than hoping for the appearance of a super-hero, a super-leader who solves all of its problems, a society, therefore, needs to have a system in place which ensures that its democratic policy making system works properly.

No Effective Control System

One fundamental problem in our democracies is that we do not have such an effective system in place, a process which fulfils the task of “making our policy making system function effectively”.  The main political control system we rely upon is parliamentary control. But the system does not work well, partly not at all.

“Parliamentary control of government expenditure is a myth” and “if it is not a constitutional myth, it is close to one,” stated two parliamentary committees at the beginning of the 1980s and about twenty years later, shortly before the year 2000.[ii] In the year 2000, still a young MP, the present Secretary for Energy and Climate Change, Edward Davey, published a paper on budget scrutiny by parliament in which he fully subscribed to these observations. “In practice, MPs do little more than rubber stamp the Executive’s budget”, Davey himself formulated, putting the ineffectiveness of parliament in examining government expenditures down to a lack of time, resources, and staff support. As further aspects he mentions the lack of expertise of MPs “on entering parliament”, and their lack of independence. They would be aiming for “promotion up the greasy role of party preferment”.[iii]

We can be certain that these deficits will compromise all other control functions of parliament as well, for example the tasks of making sure that policy making in areas such as climate change, international development, or in government control over the finance system are effective.

Within Government: Even Core Policy Making Processes Not Working

As a result of lacking effective control, even fundamental policy making processes in the UK government have not been working properly, for years or possibly decades of policy making. The deficits happen to be discovered by more or less random processes.

In a 2012 inquiry into strategy making in British government the parliamentary Public Administration Select Committee (PASC) suggested to the Minister of State from the Cabinet Office witnessing on the matter that some observers might consider the strategic aims formulated by the British government at the time “motherhood and apple pie”, i.e. far to general and meaningless. In its final report the Committee concluded:

We have little confidence that Government policies are informed by a clear, coherent strategic approach, itself informed by a coherent assessment of the public’s aspirations and their perceptions of the national interest. The Cabinet and its committees are made accountable for decisions, but there remains a critical unfulfilled role at the centre of Government in coordinating and reconciling priorities, to ensure that long-term and short-term goals are coherent across departments. Policy decisions are made for short-term reasons, little reflecting the longer-term interests of the nation. This has led to mistakes which are becoming evident in such areas as the Strategic Defence and Security Review (carrier policy), energy (electricity generation and renewables) and climate change…[iv]  (We have underlined the most important passages.)

The statement is very clear: A lack of strategic capacity is responsible for the failure of government in many critical areas for society and the globe, including actually the existential issue of Climate Change. Which processes are in place to correct any deficits discovered such as this one, would be a further question to investigate. The author of this article sent a proposal for an improved strategy making system to the Cabinet Office, but never received a reply.

If two core processes in our democratic policy making system such as parliamentary control and strategy making are not working effectively, this is similar to the heart and lung in the human body not working properly. As a consequence the entire policy making system cannot produce the required policies. Due to faulty management and co-ordination at the top of government many other processes in the management of public policy will be ineffective and inefficient as well. It is by no means surprising for example that Sir Philipp Green conducting a review of the government procurement system on behalf of the British government in 2010 stated that government waste was “shocking”. He found that government was squandering billions through lack of management and co-ordination in procurement.  After the financial crisis, which cost society many more billions, the fact was revealed that the tripartite control system over the financial sector shared by Treasury, Bank of England and the Financial Services Authority never was designed in an effective fashion.

Deficits like these lead to the waste of public resources in many areas, to the loss of opportunities to create employment or to foster the well-being of society in other respects. Their accumulated effects can contribute to the destabilization of society of which observers warn.

The Need for the Most Effective Democratic Policy Making Systems Conceivable

We might contend against these thoughts that human action will never be “perfect”.

Yet, as we will also agree, a government clearly should have a professional strategy making system in place, and it should also not be wasting billions on procurement. The problems which a nation like the UK and our world of seven billion people are facing are so urgent and so complex that we in fact need the very best tools, we need policy making systems of the highest quality to stand a chance to manage these problems adequately and to preserve society and the world in a healthy state for future generations.

Settling for less than the best tools in managing our public policy issues, settling for less than the best policy making systems could be damaging still to ourselves and would be negligent towards our children and grandchildren, towards future generations who are entitled to receive the world in a good state. The critical question, therefore, is: Are we doing everything to make sure our policy systems are working as optimally as they can?

A “Refurbished” UK Constitution: A First Necessary Step in the Right Direction

If we subscribe to the need for “optimal democratic policy making systems” we recognize that the endeavour to build a new constitution initiated by the London School of Economics is exactly the right step in the required direction. The initiative appears absolutely necessary to ensure the long-term soundness of society and to contribute to the health of the globe.

But for the initiative to lead to success we must take two aspects into consideration: The initiative must be structured in an effective manner to lead to the best policy making system conceivable for the UK, and second, as we shall discuss in more detail below, it is actually only the first of two steps required. We must not only put a highly effective system in place, we also must check and control on an ongoing basis that it in fact operates with the highest degree of effectiveness and efficiency. For a manufacturing company there is no use in only building a highly sophisticated machine. One must also make sure that qualified personnel and adequate resources are in place for the effective operation of the machine and one also must consistently check its performance. If the well-being of sixty million people and the state of the world are at stake, we finally must constantly check for further options arising over time to enhance the effectiveness of our policy making system. The future of a society and of the world may depend on such checks.

Presently the UK constitutional system is a “collection of traditions” which developed over centuries and happen to be combined in a democratic policy making process. One element highlighting the historic background of the present system is the separation of control over government into Parliament and House of Lords without it being really clear what the difference in function between these two houses is. The distinction between the “Lords” and the “Commons” does not make sense anymore in a world built on the paradigm of equality.

Understandably arguments are even being put forward to dissolve the House of Lords altogether. From a systemic perspective this would appear to make sense. A practical guideline in establishing an effective policy making system would be to have one functioning control system over it rather than two systems which do not function adequately (for example in ensuring that government strategy making is effective as discussed above). Last not least two control systems generally cost more than one and in the time of scarce and thoroughly needed public resources no waste can be afforded. Any potential savings by eliminating a redundant control system may be offset, however, by the recognition that the creation of an effective control system will require that we step up the resources we provide for our control system.  As mentioned above, parliament presently suffers from a lack of resources as one factor compromising its effectiveness.

To be somewhat provocative one could argue that all in all the present UK constitutional system is like an English vintage car. One might cherish the system and its traditions, but in its present state it is not adequate anymore for the complex policy challenges of our time. In fact most democratic systems in the world suffer from similar or even worse deficits than the UK system. Not only the UK constitutional system needs to be overhauled urgently to match the demands of the world of the 21st century, the policy making systems in most democratic countries do. If the UK manages to set up a highly effective process in designing a tailor-made constitution capable to address the challenges of our time, then this will hopefully have a pollinating effect on other countries as well. Last not least the well-being of the UK society depends also on the long term economic, social, and political stability in other countries, especially of its neighbours in Europe, and also on the effective functioning of their political systems.

Some Principles for Building the Most Effective UK Constitution Conceivable

If we want to build the most effective UK constitution conceivable we probably have to follow a number of principles:

 

  1. Structured Approach

Even if it might sound trivial, it will be worthwhile calling a fundamental requirement to mind, the need to identify and apply a structured approach to building a constitution and a democratic policy making system. We must think exactly about what we want to achieve, we must identify the parameters of relevance to our aims, and ensure that they are in place.

  1. Preserving What Works, Improving What Is Faulty

Many people fear that a process which designs a new Constitution on a drawing board might end up throwing practices over board which have proven their worth over long periods of time. Such concerns appear justified to a certain extent. Agreeing on and installing processes which work for a society of millions of people must be an extremely difficult process. Still, we need the courage to identify deficits in our policy making system which might be critical for the long term stability of society and for the maintenance of the world.

  1. Only Regulate The Fundamental Principles For A Society

It will probably be a well-established principle in constitutional law to incorporate only a minimum of regulations in a constitution, regulations which are necessary as the foundation for the functioning of society, of the political system, and the well-being of all. Some of those principles will generally be those concerning the dignity of human life, unalienable rights such individual freedom and equity before the law, the Categorical Imperative, the responsibility towards future generations, the role of the state vs. the role of the individual perhaps, and possibly the fundamental principles on the split of powers and responsibility between regional, communal, and the national government.  Other issues of a more changing and contemporary nature should probably be addressed in specific laws to be discussed in detail by society.  Where the exact dividing line should be, will have to be discussed in more detail. The general aim should indeed be to create a long-term foundation for a stable society.

  1. Identifying Optimal Methods In Building Effective Systems

 A key element of a structured and effective approach to building a new constitution must be to identify the best methods for the very process of building a constitution and effective policy making systems. An architect won’t be able to build a state of the art house, if he or she does not understand the best methods of constructing it. We won’t be able to build an effective constitution, if we do not check which methods might be available, helpful, or even necessary in building an effective constitution. I suggest that one of the methods to be applied should be Systems Thinking. But there may well be other useful methods and approaches as well.

  1. Clear Goal Identification

 As the first step in our concrete work on the project we will have to agree on and specify exactly what we want to and must achieve. Given the complexity of the situation and the urgency of the problems we are facing, I suggest we should define as our goal “to build the most effective UK democratic policy making system conceivable, effective both in terms of maximizing the common good and in terms of maintaining society and the globe in a good and healthy state for future generations”. It is necessary for us to discuss and to agree on the “right” goal, whatever this may be, so we do not waste resources by straying in different directions or do not risk missing the point of our endeavours all together.

  1. Identifying Parameters Which Affect The Process of Building An      Optimal Constitution Itself

Having defined our goal we must check which parameters affect the process of getting there. The key parameters to succeed in the process of building an effective constitution will be: Know-how and resources. We need the optimal know-how to build an optimal constitution. We need a highly effective system and the necessary resources to be able to identify the best know-how.

Another parameter for relevance in building an effective policy making system is independence, no influence by any select interest group in society can be allowed. To safeguard independence the resources for building a new policy making system must be provided by wider society or by clearly “neutral” donors who do not pursue an agenda deviating from the common good.

  1. Crowd-Sourcing

Crowd-sourcing as practiced in this LSE project on the British Constitution is a key element in establishing the best know-how on methods in building a constitution. It is also important in optimizing the solution for individual issues, such as the question, what the best voting system is or the best control system over government.

In resorting to crow-sourcing we must, however, take into consideration that – as a general guideline – we will only then create the best constitution conceivable, if we collect and assess all know-how available in a society and in the world on a constitutional issue. Our crowd-sourcing process must be designed in such a way that anybody in a society who has relevant know-how has a chance to get involved and to make a contribution. To secure the very best know-how on a constitutional issue the process of crowd-sourcing must be complemented by an effective process to scout all information available in a country and in the world on this particular matter.

  1. Understanding A Constitution As A System Of Systems

One precondition for optimizing our democratic policy making system is that we understand the policy making system as a “system-of systems”. Each of the subsystems in the democratic policy making system needs to be optimized to ensure the entire system indeed works best.

Among other sub-systems of our overall policy making system we need an effective system to define exactly what the “common good” for our society is, what the role of the state in achieving it is, we need an effective system to identify risks and chances for the common good, a system to determine the priorities the policy system must set, and a system for optimal strategy making on each issue.

The policy system will not work effectively, if any of these sub-systems do not work correctly. The slacker the performance of each sub-system, the worse will the overall policy making system work, the more resources will it waste. A failure of the sub-system for strategy making system will affect the performance of the entire policy making system as we saw. We need to know how to build effective systems for all individual functions and system elements.

No Effective Policy Making System without Permanent Effective Control

If we understand policy making as a system of systems, we become aware that the project Constitution UK initiated by the LSE acts in fact as a system to build an effective British constitution, a system “created by parts of and working on behalf of society”.

But as we said we must not only establish a first class policy making system, we also must consistently check and evaluate whether it fulfils our expectations. We must make sure that it performs with the highest degree of effectiveness and efficiency, we must make sure that the people we elect to operate the system are qualified and play by the rules, and we must make sure that the system has sufficient resources to fulfil its tasks effectively. We also must always check whether there are new and better methods arising to ensure our policy system generates the best possible results.

To achieve these goals society must set up a permanent, effective control system over its democratic policy making system.  The future of our society and of the world depends on the existence of such an effective citizen control system in the UK and best in all democratic nations.

How To Set-Up An Effective Control System Over The Policy Making System?

Basically in a democracy every citizen has equal rights and equal obligations. If democracy is government by the people, as one element of the well-known statement by Abraham Lincoln, then this theoretically must mean that all members of society should work together in establishing an effective control system over the policy making system. Such effective control requires know-how, resources, and power. All citizens in a society should join to make sure these parameters are in place. In order to establish effective citizen control over the policy making system in practice, citizens need to join in a control institution “outside” of the democratic policy making system to exert control “over” it.

The graph published in the description of our model illustrates how such a system must ideally work:

Click to access how-to-optimize-democracy.pdf

Talking about such citizen control over the policy making system we realize, however, that in the end there is no clear dividing line between society and its policy making system. Just like parliament is part of the policy making system, a citizen control system “over” the policy making system can as well be considered to be a part of the policy making system in a wider sense. The policy system and society are closely intertwined. With controlling its policy making system, society is part of it.

Ultimately no system works without effective control by its stakeholders. Democratic society must engage in its policy making system.

Since a democratic policy making system can only work effectively with an effective citizen control institution checking and ensuring its performance, such an element must be incorporated in a constitution as a necessary part of the policy making process.  Describing the function and responsibility of society in the policy making process in the constitution is crucial for the effectiveness of the democratic policy making system.

Even if for functional reasons such a civil society control organisation is necessary to ensure the effectiveness of a policy making system, it may not be possible to establish such a control organization carried by the entire population of a nation. This issue needs to be investigated further. Even if democracy is considered to be government by the people, i.e. by all people, human nature, limited capacities, more immediate needs, and limited inclination to engage in the life of a nation and the state of the world might speak against the entire population of a nation getting involved in such an organisation. Whether it is possible or not may depend on the quality of citizenship education in a nation and on the way one organises the institution.

In any case initially at least these people in a society who feel responsible and have the time and capacities to contribute to the future of a nation and of the world must join. They must establish such a necessary control organisation. To start with, the organisation could simply be created as a public policy institute carried by as many citizens as possible. Over time the institution would have to strive to gather more and more support in the wider population. One aim of the organisation must be to foster better citizenship education in society, so that citizens understand their personal responsibility and critical role in making the democratic policy system work.

Of course the proposal for the establishment of a citizen control institution will raise the question, how citizens control in turn control this new, “their own” control organisation over the policy making system. This is in fact a difficult issue in itself, which cannot be discussed in all detail at this point. The design of an optimal solution for this matter should probably be the subject of a crowd-sourcing and research project in itself.

We can, however, already state that citizens will have more effective control over their own control organisation than over government, if they have the authority to cancel their membership and financial subscriptions, should they not be content with the performance of the control organisation. Citizens don’t have such control leverage over government. They must pay their taxes whether they are content with the performance of government or not.

Maybe creating the “perfectly working” control institution is ultimately not possible. There is, with all likelihood, no switch with which we can control the quality of policy making unequivocally.

But society may simply have to understand that having a lever to move a large boulder, even if it is a bad one, is better than not having one at all. Having a control organisation over the policy making system is better than no control organisation. The constant challenge will be to make this control organisation, the control “system” as effective as only possible.

Having such a control organisation certainly has one crucial benefit for society: Since many policy areas are of relevance, partly of crucial importance for the quality of life of citizens, they basically have to control the quality of government policy making in all of these areas. This is not possible for individual citizens, however.

With establishing a control organisation, citizens have someone to control the quality of government policy making in all policy areas on their behalf. Rather than having to control the work of government in many complex policy areas of critical relevance, they themselves must only control one action, the work of the lever, of their control organisation. If we manage to structure the lever in a clear and simple fashion, controlling its work by society will be comparatively simple.

But of course, if this citizens’ organisation recommends a measure to make government more effective, for example a new effective strategy making process in government, the organisation still may need the support of wider civil society, so that the politicians actually implement the required improvements. At present, even if research institutes or consultants may make sensible proposals for improving policy making processes, the government often neglect these proposals or refuses implementing them, especially if proposals might not enhance or even weaken its chances for re-election.  But simply a broad membership in the control organisation will give citizens a substantial influence on the quality of policy making.

In his introduction to the project “Constitution UK” Professor Conor Gearty from LSE provocatively states that “the status quo is no longer an option”…we “surely can do better than a bunch of medieval barons managed to pull off in Runnymede in June 1215”.[v]

One must consent. Given the complex challenges and the partly existential risks for the UK and the world existing in the world of today we indeed urgently need a tailor-made democratic policy making system geared for maximum effectiveness and, in as much as only possible, capable to handle these challenges. If we were to make one amendment to the present constitutional system only, it would have to be a fundamental one serving this goal: the introduction of an effective permanent control system by society over the policy making system.


[i] So for example the British-American historian Tony Judt, Ill fares the land, Allen Lane, London, 2010

[ii] Quotes in: Edward Davey, “Making MPs work for our money: reforming Parliament’s Role in Budget scrutiny”, Centre for Reform Paper No. 19, centre for Reform, London, 2000

[iii] Edward Davey, About the pamphlet, http://www.edwarddavey.co.uk/archive/book2.htm

[iv] House of Commons Public Administration Select Committee, Strategic thinking in Government: without National Strategy, can viable Government strategy emerge?, Twenty Fourth Report of Session 2010–12

Volume I: Report, together with formal minutes, oral and written evidence, p.3

Governments on trial for the destruction of the earth? – Creating democratic policy making systems for a new age

 Imagine, 5 young people, a couple of parents, and two childrens’ organizations in the US – Kids vs Global Warming and the Wild Earth Guardians – are suing the mighty U.S. government.[1] The case is of the utmost relevance to all of us, all citizens of the world, wherever we might live. And actually, it should be brought forward against all governments on earth, if only to raise awareness of the issue: The young people want to force the U.S. government to immediately implement policies which stop the destruction of the earth from global warming. More concretely they demand policies which reduce annual CO2 emissions, so the world is maintained at current temperatures.

Defendants in the case are various top members of the U.S. government including the secretaries for the interior, for energy, and defense, and the administrator of the United States Environmental Protection Agency. Amazingly and probably for legal reasons, the President himself has not been charged, even if in the eyes of society the head of state of a nation certainly is the main person responsible for government policy making.

In the first round of litigation the case was dismissed by a court in Washington D.C. The plaintiffs filed for appeal of the decision in the U.S. court of appeals in June 2013. At present the case is gaining more and more support by experts and organizations within the U.S. Key scientific advisers for the plaintiffs are a team of scientists around the reputable U.S. climatologist James Hansen including the economist Jeffrey Sachs. The team puts severe considerations forward suggesting that the current climate goal pursued by the international community, the aim to limit the temperature rise at 2ᵒC, more than twice the amount of global warming already incurred over the last 100 years, is far too dangerous and irresponsible[2]. All in all, the situation is even far more critical than these numbers suggest, since it is by no means certain that our international governments will even achieve the more lenient target set by them.[3]

So how should we judge the case against the U.S. government?

Increasing public perception on the facts of global warming

First of all we have to highly welcome the litigation, because it generates publicity for this issue of the highest relevance to all of us and of even existential importance for future generations.

Many, if not most of us, have not realized it yet or still have doubts, but all evidence, generated by the probably largest and most comprehensive research effort the world has ever jointly undertaken, confirms: Our behavior, billions of people around the globe relentlessly burning fossil fuels, is, with all likelihood, causing the destruction of the earth. A report written by more than 250 scientists from 39 countries around the world which took into consideration more than 50000 publications and commentaries from scientists all around the world confirmed those risks in September 2013.[4] Our behavior threatens to increase global temperatures by about 5ᵒC by the end of the century, it is in the process of changing weather patterns and living conditions all over the world, it is causing desertification, and floods, as well as the rise of the sea level in the world, which could well increase by 20 meters over the coming centuries or millenia[5]. If we allow this to happen, the sea will flood large parts of the earth, land and urban agglomerations, directly affecting the life of a large share of the global population and indirectly the entire global population. Finally the warming caused by us threatens to extinguish up to 50% of all species on the earth already by the end of this century, which, because of the interdependence of all life on earth, must have gravely deleterious impacts on the quality of human life on earth as well.

If we still do not believe that this is the case, we are not entitled to rely on random newspaper publications to inform us. If some of the most acknowledged scientists in the world tell us that we are causing the destruction of the earth and that urgent action is necessary to protect it, we must take such a statement extremely seriously. We are obliged to our children and to future generations to examine it ourselves and to establish for ourselves, what the truth is. We are responsible to demand a clarification from our governments. Their proposition that the information “is available” is not good enough. They must present the information in a manner understandable by all people. They must ensure that people know what is happening, just as they ensure that drivers know the traffic rules.

(Note: For more information on the basic facts on global warming and what we have to do about it, please, see https://optimisingdemocracy.org/wp-content/uploads/2014/01/global-warming-facts-and-assessment-compilation-february-2014-optimizingdemocracy.pdf)

Copying the litigation in other countries

One prime disadvantage of the case brought forward in the U.S. is that it is in fact only brought forward in the U.S. Even if the U.S. are a major contributor to CO2 pollution of the atmosphere, they are by no means the only ones. [6]All people and countries on earth need to co-operate in stopping global warming and the destruction of the earth. Organizations working to stop global warming in any nation should consider following the example of the young people who are suing the U.S. government, so that necessary actions are not delayed in any country.

 The effectiveness of the litigation

While the litigation, while raising public awareness, and moving the policy issue to the top of our agenda are steps of prime relevance to protect the earth against the risks of global warming, we should be aware that the litigation will not in itself achieve that effective policies are put into place. Whatever the outcome of the litigation will be, we still need effective policy making systems to design and to implement the best policies we can only conceive.

One fundamental problem, which the case seems to suffer from and which delays an adequate outcome, is that the issue is being squeezed into a set of legal concepts partly deriving from Roman and medieval times[7]. Yet never before in the history of mankind has the earth been at stake. Old legal concepts, it appears, cannot do justice to such an existential issue of a new kind and of completely new dimensions. Allowing a solution to be slowed down by a discussion of all kinds of legal aspects, such as whether dealing with the atmosphere as a public trust domain is a case of state or federal law, appears to even be inadequate given that allegedly the fate of the earth is at stake and delaying suitable measures to protect it will make saving the earth more and more difficult.

Does it exist, our obligation to protect the earth?

Since the whole issue is novel and of unprecedented character we should perhaps use common sense to guide our decision making on the case, rather than relying on pre-cast historic legal concepts. If we think in problem solving-oriented, constructive terms, the prime question to answer is likely to be: Are we obliged to protect the earth for future generations or not? Even if a court should decide that such an obligation exists for reasons of the law, the success of a national and global program to stop global warming will depend on whether the wider public also subscribes to the duty to protect the earth.

In conversations many people, even if they might have grown up children and become grandparents in a few years, give in to the perception that it could well already be too late to take co-ordinated action, that the support for any program would probably not be wide enough and that, looking at the history of the earth, it might rather be a normal process for a species like man to become extinct. In accepting these as “unalterable developments” they ignore that the destruction of the earth will be a long disastrous process for the nine billion people forecast to live on the globe in the near future. To convince wider society that we indeed must protect the earth and that as a consequence a substantial change in our style of living is necessary, will require outstanding leadership, even if the outcome of the litigation should confirm such an obligation.

A next question to answer will be, which priority policies to stop global warming must have in relation to all other policy issues. The answer to be suggested by common sense will with all likelihood be: The highest priority, since maintaining the earth is the pre-condition for any life and activities on earth. All other policy issues, even those of maintaining jobs and providing good health care are of adjunct, secondary importance compared to protecting the earth, it cannot be the other way around. That is what our governments do not seem to realize and this is one reason why this court case is so relevant.  (The scientists supporting the case highlight that efforts to stop global warming will not necessarily hamper economic development, but is actually likely to create jobs. Stopping emissions will protect the health of human beings.)

As the judge dismissing the case in the first instance points out, however, and rightly so: Courts cannot decide what the best action in a specific policy issue such as global warming is.[8] What a court could possibly do is to enforce that governments follow a certain “governance code” in policy making, prescriptions on best-practice processes and procedures in policy making. But then such a code would have to exist and it would have to contain a set of regulations suited to lead to effective policy making.[9]

Even if researchers like James Hansen are convinced that certain steps are urgently necessary to stop global warming, they will concede that a government must adhere to certain procedural standards: Government must examine and confirm the nature, the magnitude, and the urgency of the problem, it must –  to start with – establish a consensus on the obligation to preserve the globe in the nation, it must identify the very best strategy against global warming – one which as a secondary condition does not stop the functioning of our economies and societies. Government also must have or establish the capacity to implement these strategies as effectively and efficiently as only possible.

In the end, the plaintiffs can at best expect that the Court of Appeal decides that there exist justified grave concerns that the world is at risk from global warming and that it orders the government to assess the matter and to take the necessary steps to protect the earth as soon as possible. The scientists cannot presume or demand that the government and its responsible agency comes to the same results as they did. But if they have worked correctly and if the government establishes the best decision and policy making capacities, then the result should be the same, at least roughly.

The parameters deciding on the success of the initiative

What is necessary then to ensure that government policy making is “as effective and efficient” as only conceivable in the fight against global warming and that it arrives at the best policies in the shortest time frame possible?

We suggest the first overall precondition for arriving at optimal measures against the threat of global warming are optimal decision and policy making processes in the overall policy making system.

The establishment and implementation of processes of such prime quality depends on:

  •  Optimal know-how
  • The optimal qualification of policy makers
  • The motivation of policy makers to exclusively serve the common good or public well-being (or: the exclusive focus of policy makers on the common good)
  • The power of policy makers to implement  policies serving the common good.
  • The quality of control over the policy making processes by the stakeholders, by wider society.
  • The resources available for policy making (design and implementation).

As we said these observations will be of the highest relevance for the parties suing for an injunction to make the government design and implement the policies required to stop the destruction of the earth: Only if the mentioned parameters are in place will the government have the necessary qualities to cope with global warming effectively. The stakeholders interested in protecting the earth including the persons bringing the court case against the US government forward must ensure that the policy making bodies have those qualities. Otherwise their endeavors will not generate the required success.

Qualification of politicians and strategy making competencies

One central aspect on which we, as citizens, are just too lenient is that our governments and politicians may simply lack the required qualification and strategy making competencies to manage a complex policy issue like global warming appropriately.

The following statement from an official report by UK parliamentarians examining the strategy making capacity of the British government in the year 2012 articulates those crucial deficits lucidly and even with express reference to climate change (we have underlined the most critical passages) [10]:

 “We have little confidence that Government policies are informed by a clear, coherent strategic approach, itself informed by a coherent assessment of the public’s aspirations and their perceptions of the national interest. The Cabinet and its committees are made accountable for decisions, but there remains a critical unfulfilled role at the centre of Government in coordinating and reconciling priorities, to ensure that long-term and short-term goals are coherent across departments. Policy decisions are made for short-term reasons, little reflecting the longer-term interests of the nation. This has led to mistakes which are becoming evident in such areas as the Strategic Defence and Security Review (carrier policy), energy (electricity generation and renewables) and climate change…”

The statement could well have been written by parliamentarians in any democratic nation, simply because fundamental processes and structures are similar in all democracies and lead to comparable outcomes. The fact that we, as citizens, accept deficits in the quality of policy making processes like these and the lack of qualification of the people establishing those processes is one cause which could lead to the destruction of the earth.

Motivation, Focus, and Power

The “motivation”, the exclusive “focus” of people involved in the policy making process on the common good is of equal relevance for effective policy making against global warming and in other policy areas. What prevents politicians in democracies from directing their actions to the well-being of wider society may be the desire for maintenance of power, the looking-out for votes and voter reaction, and as a consequence the concentration on more noticeable issues of more immediate relevance to society. Also career considerations or personal interests will distract politicians from focusing on the common good and, of course, corruption and nepotism are detrimental issues in many democracies, diluting or even destroying the effectiveness of policy making for the common good.

Furthermore politicians must not only have the capacity and the motivation to work for the common good, but also the power to implement optimal policies. Everybody behind the litigation will be aware that there are gigantic and even understandable global corporate interests against stopping the burning of fossil fuels. Those interests will do everything possible to prevent policy makers pursuing what must be their primary goal in the interests of this and future generations, the protection of the earth, so future generations can live on it. As odd as it may sound, government may even have to examine possibilities for compensating investors in fossil fuels, to bring them to support policies to protect the earth. Those investors might claim to have invested “in good faith”.

The decisive role of control by citizens

 The support of the courts will in any case not be sufficient to overcome such inertia or outright resistance against policies to protect the earth. As Lincoln states, ultimately democracy is government also by the citizens. In order to ensure that our policy makers focus on the common good and have the power to implement measures serving the common good, wider society must both control and support its politicians, it must endow the power of wider society on them so politicians can withstand the pressure of select interest groups.

 We as members of society cannot rely on our representatives in parliament to exert effective control over our policy makers on our behalf. One key statement in the report on the Deepwater Horizon oil disaster in the Gulf of Mexico was: “In short, it took a catastrophe to attract congressional attention.”[11] What this statement means is that also our parliamentarians do not have an effective process to identify risks for the well-being of society and to ensure government policy making is effective.

The persons and organizations behind the court case on global warming do not only want to win the court case, ultimately they want to ensure the best measures are taken by the government to stop global warming in the shortest time frame possible. They will only arrive at this goal, if they themselves exert constant and effective control over the entire policy making process required to protect the earth and if they rally as much support as possible behind their case.

Procuring the necessary resources for effective policy making

 Governments finally often fail in their policy making because they do not have the resources necessary for effective policy making.

As the report of the commission inquiring the causes for the Deep Horizon oil disaster in the Gulf found out, this was the case for the government agency supposed to control deep sea oil drilling and one reason why the disaster happened. The report states: “But over time, (the agency) increasingly fell short in its ability to oversee the offshore oil industry. The agency’s resources did not keep pace with industry expansion into deeper waters and industry’s related reliance on more demanding technologies.“ [12]

Many people in the U.S. aim to reduce the role of the state by “starving the beast”. This is the wrong approach, if we want to preserve public wellbeing, as the Deepwater Horizon case demonstrates.

In a time when technologies in many areas advance and have more and more decisive effects on our environment and lives, in a world of now seven billion people with ever more complex policy issues it is essential that our policy systems have the resources to fulfill their tasks. Rather than reducing the funds we provide to our public policy systems we may have to enhance them. The people driving the court case and generally anybody interested in stopping global warming must aim to ensure that government has the resources and the capacities necessary to design and implement the required policies to stop the destruction of the earth.

Other existential threats to the well-being of future generations

As necessary and valuable as efforts like the court case against the U.S. government on the issue of global warming are, the problem is: They neglect that other issues of “existential” character threaten the well-being of this and future generations as well. This will be of particular relevance also for organizations aiming to protect the rights and the future of children such as the plaintiffs in the court case, Kids vs Global Warming and Wild Earth Guardians.

In his book “The Future”, published in the beginning of 2013, Al Gore presents a substantial discussion of a number of present critical threats to humanity[13].  One of them appears to be at least of the same magnitude as global warming: With the help of biogenetics and largely unnoticed from the wider public we, humanity, are actually in the process of changing life on earth as we know it, human and animal life.[14] Biogenetics will enable us to extinguish many hereditary genetic diseases. At the same time biogenetics will soon allow us to create designer-babies, whose traits parents or, perhaps at some point in time, society will select. We might turn to throwing away millions of embryos with genetic defects.  At the same time we are also changing the life of other creatures:  Does humanity really need goats which produce spider silk? Are we going to be able to control the new technologies and their effects? Aren’t we going to create chaos, if we interfere into even the design of life?

As Al Gore points out, society across the globe does not discuss these questions of existential relevance, we lack adequate leadership by our political leaders and we don’t steer. In our terms: We lack effective policy making systems.

A further threat to humanity is the increasing surveillance by governments and corporations. On the internet, “I read and I am being read”, formulates the editor of a leading German newspaper[15]. More and more observers see us approaching the scenarios of “Brave New World” and of “1984”, the scenarios described by Huxley and Orwell in which human beings have no freedom whatsoever, in which they are subjects controlled, manipulated, and perhaps even bred by their governments.

A next problem is that advancing technology such as robotisation and 3D-printing combined with the global transferability of production via the internet threatens to cause the loss of more and more jobs also in industrialized countries and even already in newly developed countries like China.

Not only Al Gore highlights the growing imbalances in wealth, income distribution, and the outright poverty also in the West as a result of these developments as well as the ensuing risks to peace and social stability. In 2009, twenty years after the Berlin wall came down and in the light of the increasing disparities between the rich and the poor in the world, Mikhail Gorbachev already demanded that we need to redefine global democratic capitalism, if we want to avoid social destabilization, conflicts, and terrorism.[16] The renowned British-American historian Tony Judt warns that the increasing economic and social imbalances would cause collapse and brutality in our societies resembling the break-down of societies before WW II.[17] In his 2010 book ”Time for Outrage” (“Indignez-vous” in the original French title) and at already 93 years of age, Stephane Hessel, a WWII concentration camp prisoner, French resistance fighter and former diplomat also expressed his distress with the new extreme discrepancies between the poor and rich and the resulting threats for peace and democracy. In the light of the failure of the leaders in governments and society to cope with these issues he called on the young people of the earth to take charge of the creation of just and social democracies.[18]

Another concern for our earth is that we are already severely over-exploiting the resources of our planet with a population of seven billion estimated to approach nine billion by the middle of the century. Al Gore mentions that even such basic critical resources as water and topsoil, necessary for securing food for the global population, are getting sparse and increasingly become a cause for migration and conflicts, problems which will be exacerbated manifold, if we do not stop global warming. We are also polluting our globe, allowing for example that carpets of plastic garbage the size of parts of Europe are already covering our oceans. Fragments of this garbage even threaten to enter the human food chain

While all of these developments are going on, global power is “in the balance” as Al Gore emphasizes. There presently is no clear leadership structure in the world anymore. Generally, nation states are more and more powerless against large global corporations. Furthermore their influence is diluted by ethnic allegiances of people exceeding the boundaries of nations.

The need for policy making systems of the highest degree of effectiveness and efficiency

Fighting against global warming probably must have the highest priority among all the urgent policy concerns humanity is facing at present. But if we want to maintain the globe, humanity, and our societies in a sound and healthy state for future generations, if we want to maintain peace and well-being in the world, we have to address all the issues threatening the globe and humanity effectively at the same time. Directing energy exclusively to global warming appears as if we wanted to plug one large hole of a leaking barrel, while water comes running out of six or more other big holes. Keeping the water in the barrel requires a comprehensive and highly coordinated effort.

It is obvious that we cannot address all the pressing issues in the world of today by first having to go to court on each issue. The process takes too much time and, as the scientist Hansen points out, comes also too late:  Had our governments initiated reductions of CO2 emissions already in 2005 decreases of only 3.5% per annum would have been necessary to maintain global temperatures at present levels, now we need to reduce CO2 emissions already by 6% per annum. If we wait until 2020 a reduction of 15% per annum will be necessary.[19] What this would mean for our economies we can perhaps grasp, if we imagine we personally would suddenly have to put aside regularly 15% rather than 3.5% of our monthly income for some expense which we did not anticipate at all.

Wasting time can “cost the earth”, the stability of our nations, and millions of human lives. Instead of society having to engage in a court case against their governments possibly over various competing policy issues, so they take long overdue action, our policy making systems need to be so effective that they take the necessary steps by themselves for each policy issue at the earliest opportunity. We as citizens must find ways and means to ascertain that our governments operate so effectively.

An initiative for optimizing the policy making system in the U.S.

All in all our world and humanity of now seven billion people appears to enter a new age with technological possibilities and opportunities, with systemic challenges and threats of a new dimension of interdependence and complexity –while many old problems such a large scale poverty and hunger also persist.

A new age, a new situation requires from us to rethink our conceptions and patterns of behavior. Our only chance to tackle the various existential problems threatening humanity  simultaneously at the present time is by reviewing the capacities of our policy making systems and by ensuring that they perform at the highest degree of effectiveness and efficiency possible.

So far most of us living in democracies have taken this advantage for granted. So far we have relied on our governments to handle public policy for us. What the many failures of our governments show us, is that we cannot afford to be so indifferent about government policy making anymore.

Our ancestors fought with their lives for freedom and democracy. We, the citizens of, democratic countries must realize again that living in a democracy is a privilege and an obligation and that we personally, not our governments, are responsible for maintaining the earth. We personally are responsible to ensure that the way we manage our society and our world is effective. We as citizens are responsible to establish effective governments and policy making systems.

To ensure that our governments cope effectively with the challenges and threats of our time, we as citizens need to be effective ourselves. We need to create a strong joint citizens’ initiative to ensure the effectiveness of our policy making system across the board. In the U.S. such an initiative might be called “Optimizing Democracy USA”. Of course, similar organizations are required in all democratic nations. Their task is to make sure that our policy systems are equipped with the parameters necessary for their effectiveness.

Let us come back to the court case against the U.S. government. If we realize, that in a democracy, we the people are ourselves responsible for governing the world, it follows that it is ultimately us, ourselves, who should be sued, not our governments, if we fail to protect the earth. Our politicians think, are trained, and operate within the confines of the political system we (or our ancestors) have established. If the policy making system doesn’t generate the results we require, we are obliged to look for ways to make it able to cope with the challenges and threats of our time.

Global warming and the other policy issues mentioned are of the greatest urgency. If we want to guarantee the well-being of and protect the earth for future generations, we cannot delay our efforts in making our governments and policy making systems as effective as required.


[2]James Hansen, Pushker Kharecha, Makiko Sato, Valerie Masson-Delmotte, Frank Ackerman, David J. Beerling, Paul J. Hearty, Ove Hoegh-Guldberg, Shi-Ling Hsu, Camille Parmesan, Johan Rockstrom, Eelco J. Rohling, Jeffrey Sachs, Pete Smith, Konrad Steffen, Lise Van Susteren, Karina von Schuckmann, James C. Zachos, Assessing ‘‘Dangerous Climate Change’’: Required Reduction of Carbon Emissions to Protect Young People, Future Generations and Nature, PLOS ONE | http://www.plosone.org 1 December 2013 | Volume 8 | Issue 12 | e81648

[3] Christina Figueres, Head of the IPCC, formulated at the end of the international Climate Conference in Warsaw in November 2013: “The conference has brought us closer …to an agreement in 2015. It does not put us on track for a 2 degree world.” cf. UNFCCC closing press briefing Saturday 23 November at http://unfccc.int/meetings/warsaw_nov_2013/meeting/7649.php.

It is furthermore disconcerting that scientists put the probability of achieving the temperature limit of 2ᵒC with the current strategy of limiting the total CO2 content in the atmosphere to 1000 Billion tons at somewhere between 66 and 100%. (cf. IPCC WGI AR5 SPM p. 20). In other words it is even by no means certain that the temperature target would be achieved with the current strategy, even if the international community were to ultimately comply with it. The current strategy could well lead to even higher temperatures than an increase of 2ᵒC.  A more conservative approach as suggested by Hansen appears justified for a number of critical aspects.

[4] Intergovernmental Panel on Climate Change, Climate Change 2013: The Physical Science Basis; http://climate2013.org/

[5] By the end of this century The IPCC expects a maximum sea level increase of .82 m (top of the “likely range” in the worst case scenario), at, however, increasing rates of sea levels rise. (IPCC, WG1 AR5, SMP. p 20, p. 25, p.35). The IPCC writes: “There is high confidence that sustained warming greater than some threshold would lead to the near-complete loss of the Greenland ice shield over a millennium or more, causing a global mean sea level rise of up to 7 m”. The IPCC also states there is high confidence that sea levels in the Pliocene with temperatures between 2ᵒC to 3.5ᵒC higher than pre-industrial levels did not exceed 20m above present.(WG1 5AR, Fin.Draft, Techn. Summary p. 12). Hansen et alii state that in the Eemian, when temperatures were about 2ᵒC higher than in the Holocene, the age of mankind, sea levels were about 9 meters higher, in the Pliocene, with temperatures about 3ᵒC warmer, sea levels were about 15-25 meters higher than today. As Hansen points out, the problem is less to assess which sea levels ultimately correlate with which temperature, but rather at which speed sea levels adapt to higher temperatures. He writes that some researchers suggest a multi-meter sea level rise could already occur this century. (Hansen at alii, p. 6).

[6] According to joint research by the PBL Netherlands Environmental Assessment Agency and the Institute for Environment and Sustainability (IES) of the European Commission’s Joint Research Centre (JRC) China emitted 29% of the global CO2 emissions in 2012 (fossil fuel and cement production)m the U.S. 15%, the EU 27 11%, India 6%, the Russian Federation 5%, and Japan 4%. (Source: Trends in global CO2 emissions: 2013 Report, p.8). The largest contributors to CO2 emissions per capita are: Luxembourg 21. 75 tons/cap, Australia, 18.77, Kazakhstan 16.44, the U.S. 16.36, EU(15) 7.49, China 7.09 (Source European Emission Database EDGAR http://edgar.jrc.ec.europa.eu/overview.php?v=CO2ts_pc1990-2012&sort=des9

[7] United States District Court For The Court of Columbia, Memorandum Opinion, Case 1:11-cv-02235-RLW Document 172 Filed 05/31/12, p.3

[8]Ibid., p.10

[9] The fact that a court case is necessary to increase the attention of the government to a matter of existential relevance for the earth like global warming and to point out that a present policy might destroy the earth, appears to indicate that such an effective governance code does not exist.

[10] House of Commons Public Administration Select Committee, Strategic thinking in Government: without National Strategy, can viable Government strategy emerge?,Twenty Fourth Report of Session 2010–12, Volume I: Report, together with formal minutes, oral and written evidence, p.3

[11] Deep Water The Gulf Oil Disaster and the Future  of Offshore Drilling, Report to the President, National Commission on the BP Deepwater Horizon  Oil Spill and Offshore Drilling, January 2011, p. 289

[12] Ibid., p.68

[13] Al Gore, The Future, Random House 2013

[14] Ibid., p. 204

[15] Frank Schirrmacher, Politik im Datenzeitalter: Was die SPD verschläft (Politics in the age of data: What the social democrats fail to notice ), Frankfurter Allgemeine Zeitung, 25 September 2013

[16]  Mikhail Gorbachev, The Berlin wall had to fall, but today’s world is no fairer, The Guardian, 30 October 2009

[17] Tony Judt, I’ll fares the land, A treatise on our present discontents, Allen Lane, 2010

[18] Stéphane Hessel, Time For Outrage, (French Original: “Indignez Vous!”), 2010, Indigène Éditons, Montpellier

[19] James Hansen at alii, 2013, p. 10

Optimizing Democracy versus Slow Democracy

In an article on “Slow Democracy” published on 20 November 2013 on the openDemocracy website Susan Clark and Woden Teachout describe a highly constructive process of citizen engagement in policy making at the community level  ( http://www.opendemocracy.net/transformation/susan-clark-woden-teachout/slow-democracy ).

In a comment on the website I suggest that “Slow Democracy”, focusing mainly on better deliberation, appears to be an element of what needs to happen, i.e. optimizing democratic decision making processes in a comprehensive fashion, not only at community but also at national and international levels.

On one hand the terminology one uses might not be that important. On the other hand it describes a program. What we as civil society appear to need is policy making of the highest degree of effectiveness and efficiency, efficiency not only in terms of money but also in terms of time used to come to the best policy strategies. With respect to global warming for example we all, the citizens in every nation around the world, need the very best policy making strategies as soon as possible.

So if we need the highest degree of effectiveness and efficiency in policy making, and if terms contain a program, then it appears useful to call a spade a spade and join forces behind what we need to achieve, the optimization of all our democratic policy making processes. Joining forces behind what we want to achieve is necessary to get to results.

Here my complete comment on the article:

Very exciting to read about the various constructive ways in which citizens got involved in decision making at the community level in Portsmouth NH.

I would like to pitch the concept of “Optimizing Democracy”, however, against the concept of “Slow Democracy” presented in the article. I suggest that “Slow Democracy” with its focus on better identification of the issues at stake and better deliberation is a necessary element of what we urgently need to do: take comprehensive measures to generally ”optimize democratic policy making” at all political levels.

The well-being of our children and of future generations anywhere in the world, also in Portsmouth NH, does not only depend on their education, the policy issue discussed as an example in the article. The well-being of our children and of future generations is also immediately and very severely threatened by a number of existential global developments which need to be managed as effectively as only possible at national and international policy making levels. They are issues such as global warming, the changing of the quality of human life by biogenetics, the potential loss of freedom by constant surveillance from corporations and governments, potentially increasing unemployment also in the middle classes through robotization, and a destabilization of our entire economic and social systems all over the world by these developments.

If citizens in the US as well as in any other country on earth care about the well-being of their children and grandchildren, it is of the greatest importance that they take the game up one significant level: Efforts in improving policy making as they paid off at the community level in Portsmouth must be implemented for national policy making as well. Taking such measures is also of the highest degree of urgency as data on global warming for example prove. Not only with respect to local issues, also with respect to the big problems threatening to affect the well-being of people everywhere in the world, citizens must get involved and improve, or best – given the existential nature of some threats – optimize policy making systems and processes. Only the very best policy making procedures and systems will be able to handle those challenges.

I suggest that in order to organize the “optimization” of national policy making, citizens in the U.S. need to form an organization which we might call: “Optimizing Democracy USA”. In the UK it could be called “Optimizing Democracy UK”. Any democratic country urgently requires such a citizens’ organisation looking after the quality of policy making in their nations. Since the set-up of our democratic policy making systems is rather ineffective in many ways, these citizen organisations in each country need to co-operate in solving the existential threats for all citizens in the world.

The article on slow democracy desperately calls for leaders with “clarity, wisdom, and courage.” The question is: Where do we get these leaders from? In a democracy it is the very own responsibility of citizens to identify which precise qualifications leaders must have. Citizens must then train and select their leaders so the persons in charge have the required qualities to manage the public affairs both at community or national level adequately. The future of a society and of the world depends on the quality of leaders it trains and selects.

Building a Sound Democracy in Egypt

What we see in Egypt is a tragedy so far, especially for the people, since they continue to suffer, and also for the world, which urgently requires more stability and to see countries succeed on their way to democratization, peace, and enhanced well-being for society. How can Egypt achieve building a sound democracy “in a second round” since the beginning of the Arab spring? Here a proposal for a sequence of required steps:

1. Defining Joint Goals, Creating a Joint Vision
The first step in building a strong and healthy society and democracy must be forming a joint vision of what the people of a society want to achieve.

The overarching goal for the Egyptian people should be building a balanced society in which everyone gets a chance to live a decent life and has the freedom to do what they like to do – as long as it does not harm any other person.

Present power holders should work with randomly selected activists and thinkers from society on defining goals and a joint vision and communicate with society on these goals in order to build a joined agreed platform.

2. Clarifying the Principles of a Functioning Democracy
The present government must communicate with the people on the rational and philosophical principles which are necessary as a foundation for a functioning democracy. The general guideline must be the Categorical Imperative by Kant, which states that everybody must act in a fashion with which everybody else in society must be able to agree. The common guideline that the freedom of one person ends where the freedom of the other person begins applies as well. Restrictions on and oppression of other peoples’ opinions and lifestyles, in as far as they don’t violate necessary rules and regulations, cannot lead to a functioning and strong democracy.

The government should discuss and communicate these issues clearly with all people in the Egyptian society. It must ensure that everybody in society understands why following certain fundamental principles is necessary in building a healthy democratic society.

3. Religion
Government must especially clarify with the entire population of Egypt which role religion can have in a democratic society.

Religion has much to offer to humanity. Many people look for deeper answers which they do not find in societies which are mainly focused on worldly pleasures and rewards.

But religion must also understand that ultimately there is no proof for religious beliefs and that God, if we believe He exists, in fact has created human beings to be different, at least on the outset. He placed people in different cultures and religious environments; He gave people different minds and the freedom to think and to choose the way they would like to live.

Religions must understand that they cannot force other people in a society or the world to live under their chosen principles. People who believe in a God must accept and even love other human beings as God has created them. If religious people want to have influence on the way a society lives, they can only do this by example and by gentle and caring persuasion.

As the German philosopher Lessing wrote in his play “Nathan the Wise”, the religion is the best religion which accumulates the greatest number of friends over time. Killing or oppressing other people created by God does not make sense. Making friends must be the goal of a religion, appreciating the diversity of creation, not coercion or aggression.

For Egypt the fact that people have been created to be different in thinking and culture means religious values cannot be used in any manner which restrains the values and freedom of other people. Democracy must allow religious freedom for everybody including atheism. Generally only those standards can be enshrined in a constitution which are necessary for the functioning of a society (unless all people were to agree voluntarily on stricter standards, something, which is unlikely to happen).

4. Employment and Income
A political system must aim to help people to fulfill their needs as specified for example in the pyramid of needs by the American psychologist Maslow. To fulfill their prime needs such as the need for food, shelter, and safety people need jobs and income.

To create jobs and income is one of the first tasks of a government. But government cannot do it alone. Creating jobs and income depends on the combined intelligence, endeavors, and on the co-operation of all people and institutions in a society. Jobs and income also depend of course on the natural resources a country offers.

The government must formulate reasonable goals with respects to jobs and income. It must explain to its people on which factors the creation of jobs and income depend, so expectations are realistic and people know what to do generally in order to earn an income.

In tough times all public resources, must be pooled and directed to the common aim of creating jobs and a stable society. Efforts must be rewarded, but any siphoning off of resources cannot be allowed. Building a sound and healthy democracy must be considered a joint, but voluntary effort by all.

Creating jobs and income in a difficult global economic environment requires excellent policy making strategies and capacities. One sector which Egypt should be focusing on is tourism. But tourism requires stability, making people feel safe and comfortable. As pointed out above, religious activists who try to disturb peace in the country sin against the diversity of God’s creation. In turn, a society which expects peaceful and constructive behavior by all its citizens must be just. It must allow everybody to live freely and support people where it can in making a decent living.

5. The Conditions for Effectiveness and Efficiency in Democratic Policy Making
All in all building a strong and healthy democracy first of all requires all people committing to work together to achieve this aim.

They must then put the parameters in place which are necessary to make democracy effective. More specifically they must ensure that:

1. Their democratic policy making system uses the best systems and processes for policy making, systems and processes which serve the well-being of all people.
2. All politicians have a certain minimum set of qualifications
3. Politicians apply the best practices defined under point 1 (so there is no scope for corruption, nepotism).
4. The institutions (including government) which lead the country have the required resources to do their jobs as effectively as possible (if resources are limited government must focus on a reduced number of key tasks)

For the parameters necessary for maximum effectiveness and efficiency in democratic policy making see also the graph Factors Determining the Effectiveness of Democracy

6. The Need for Effective Citizen Control
Finally people must realize that their democratic policy system is unlikely to ever be really effective without citizens themselves controlling the policy making system effectively. Citizens must establish an effective control system over policy making, an effective citizens’ association controlling the operations of the democratic system on their behalf (like a referee controlling a football match).

Effective control requires know-how, power, resources, and communication. To establish the best democratic policy making system people need the best know-how. They must establish a know-how system which informs the citizens what the best systems and processes in democratic policy making are. Citizens must join to accumulate the necessary power to ensure the best practices identified are in fact applied. All citizens should contribute a small amount to establish a citizens’ control system in order to ensure everybody has a voice and that the control organization truly represents all members of society. The control organization needs these funds to be able to work effectively.

7. The Implementation
People must recognize that this process is necessary to get to a satisfactory solution. Building effective citizen control, however, and building effective governing processes and systems takes a while.

The focus must, therefore, to start with be on:

• Establishing the joint will in society to work for a sound and strong society and democracy.

• Committing to and securing peace in the country.

• Getting back to work to create the necessary income, products and service for fulfilling the fundamental needs of people.

A first concrete goal must be to establish peace and to make visitors feel welcome so tourism is revived as a source of income for the people in Egypt (not easy due to economic difficulties in many countries).

The government must also as soon as possible set out a step by step schedule for the process of building a sound society and an effective democracy. It must schedule

• the steps for building a healthy, independent constructive citizen control organization over the policy making system (even if this initiative must in principle come from the people the government should recognize the need for such an organization and support its establishment. The organization offers a way to citizens for their constructive participation in policy making).

• the steps for building a healthy government and administration.

• Government also must specify goals and the necessary steps for creating jobs and employment.

8. Communication
The government must constantly communicate with people on this process. It must ensure that all people in society understand and support the necessary principles and steps for building a functioning democracy. It must communicate on achievements, on things to do next, on difficulties.

Through the way it acts and communicates the government must be perceived as honest, trustworthy, competent and reliable.

9. The Responsibility of the People
Ultimately the people must understand that they themselves are responsible for building an effective and sound democratic system. Establishing effective control and know-how organizations is crucial.

Protests will not generate a sustainable and effective solution for Egypt and its people. Establishing a functioning democracy requires constructive and effective work. Protest, therefore, must change to constructive action of the highest caliber. (If governments do not respond to such constructive work, protests might be necessary again.)

People of all reaches of society must cooperate in establishing an effective control organization over the democratic policy making system.

10. Advantages
The proposed process allows the people of Egypt to work together in a constructive way on the task of establishing a fair and effective democratic policy making system. It gives the people control over the system.

Since the proposed process combines establishing the best know-how with effective citizen control, it must lead to the best democratic policy making system conceivable for Egypt and its people, a system which will be able to handle public resources in the most effective way possible, which will be able to design the best policies to generate employment and income in the country, and ensure that the well-being of the people can be enhanced in as much as possible.

Finally establishing a sound democracy on the basis of the proposed process will allow the people of Egypt to cooperate with the people of all nations in solving the urgent problems our globe is facing and in maintaining the globe in a good state for future generations, something which the international community will certainly welcome very highly.

Optimizing Democracy in Brazil – Two Concrete Steps Necessary

Brazil has been seeing huge protests for more than two weeks now against many issues – mostly against a lack of transparency, corruption, and ineffectiveness in government.

How can these protests lead to a concrete, lasting improvement in the quality of government?

The model described in this blog provides a solution:

To govern a country like Brazil, to reduce poverty and corruption, and to solve the many other policy issues as effectively and efficiently as possible with only limited resources, “best practices” in policy making are necessary.

What are the best practices in policy making? Hard to say. To establish best practices in policy making Brazil like any other democratic country needs an effective organization working on behalf of the citizens which identifies what best practices in all aspects of governing a nation are. The citizens themselves must set up the organization, so they do not depend on “anybody else”, i.e. for example the politicians, to tell them what best practices supposedly are. The citizens themselves must identify them, so they can be sure they get the best solutions.

Second, the people must ensure that those best practices are actually applied in policy making, concretely that structures and processes in the policy making system are as effective as possible, serve the common good, and do not leave room for inefficiency. One system which the people must optimize is the system for corruption control.

To implement those two steps the citizens must join and create two organizations:

1. A citizens’ organization, lets call it “Optimizing Democracy Brazil” which initiates the necessary actions.

2. A “Citizens’ Public Policy Know-how Institute” which informs the citizens about the best processes and systems in policy making necessary to make their democratic policy making system effective.

The writer Ignácio de Loyola Brandão is very pessimistic about the outcome of the demonstrations. He expects the protests to ebb off after a while and Brazil to return to its “normality” (Frankfurter Allgemeine Zeitung, 24 June 2013).

If people want to see a concrete improvement in how they are governed they must establish a joint initiative taking the necessary, constructive measures towards achieving this goal. They must identify the best practices in policy making and work together to make sure they are applied.

Brazil is an example for what needs to happen in all democratic nations to optimize their democratic policy making systems.

“Send in the clowns” – Which qualifications do our politicians need precisely?

“Send in the clowns”, titled The Economist after the recent parliamentary elections in Italy when the party of the comedian Beppe Grillo won 25% of the total votes and the party of Silvio Berlusconi 30%.

Economist Italy Elections Send in the clowns

Of course the views of clowns on developments in society and politics can be refreshing and stimulating. Yet the professional qualification as a clown is unlikely to be a suitable qualification to steer our countries with tens or hundreds of millions of people in the time of globalization. It must be doubted that clowns will have the capacities to create jobs for millions of people, the most pressing issues in many European states at this point in time or perhaps to even select people with the required qualifications for this job. Since the US have had at least two world renowned actors as top nation or state leaders we must of course also ask under which conditions actors can be suitable heads of government. Are intelligence, integrity, and honesty, criteria which clowns and actors might fulfill, sufficient as qualifications to lead our nations and the globe?

“Whether policy making oriented towards the needs of the majority of people is successful, depends ultimately on the capacities and the character of the leading persons in politics”, writes the German law Professor Hans Peter Bull in a recent article on democracy in a paper. But which qualifications do our politicians require precisely for their tasks? And how do we make sure that our politicians in fact possess these qualifications?

One perspective on the tasks of our politicians is that they are responsible for public funds of hundreds of billions of Euros or Pounds or other currency equivalents, or in the case of the USA even for a few trillion of USD, and at the same time for organizations which employ hundreds of thousands or even up to 2-3 million of public employees, the numbers quoted in some analyses for France, Germany, and Italy for example. In comparison the largest private corporation in the world, the US retailer Walmart has revenues in the area of 400 billion USD and about 2.2 million employees, the tenth largest private corporation in terms of employees, Aviation Industry Corporation of China, has about 500 000 employees and revenues of about 240 billion USD (2011 numbers).

As the comparison illustrates, our politicians operate organizations which are at least as large as the largest private corporations in the world. Our politicians must make sure that the gigantic organizations they lead are structured and perform optimally and that they generate a maximum of benefits to the public out of the sizeable amounts of tax money or other public funds they require for their work. The work of our politicians contains a significant, if not a dominant element of management responsibility.

Against this view one might contend that the Civil Service has its own management which “supports” the politicians in their leadership jobs. That view would mean the tail is wagging the dog. We rather elect our heads of government as the key persons we look to in running our states as effectively as only possible and to “sort out things” in the public sphere for us, when they have gone wrong. Our heads of government must lead, not only in policy design, but also in policy implementation.

What are the tasks of our politicians, especially of our Heads of Government, in more detail? They must identify the public concerns of the people and any risks for the well-being of society from economic, technological, environmental or other developments. They must identify which issues are more critical than others, jobs, infrastructure, defense and global stability, health, education, welfare programs, or the exploration of space, a difficult task since many of those aspects are interdependent. More education might generate more jobs and more production, more tax income, and allow for better infrastructure and social services, but more education without simultaneous other measures to create jobs might be a waste of funds. Politicians need the methodical skills to analyze and assess these complex interdependencies. Having set adequate priorities they must raise and assign public funds to these issues. Finally they must design and implement strategies, they must establish the effective organizations mentioned above and effective control mechanisms, and they must co-ordinate the work of public institutions at various regional levels in a country.

Also the look at these individual tasks tells us that policy making is to a large degree a management task. As polls have shown, citizens in fact primarily expect from their politicians effectiveness and efficiency in delivering public policy. Implicitly also citizens attribute the highest importance to the practical management skills of their politicians rather than to “soft” skills, such as presentation and communication.

Of course many other qualities are of importance for the work of politicians such as intelligence, integrity, depth of thinking, openness and creativity, modesty, the capacity to communicate simple manners in a comprehensible fashion, negotiating skills, and finally a certain understanding of political processes. We should specify and weigh all these skills and qualifications in job descriptions for politicians just like in job descriptions for any other job. It is astounding that every accountant, nurse, or engineer must fulfill specific job requirements. Only our politicians don’t, even if the well-being of our entire societies and the state of the world depends on these qualifications. It is amazing that so far we mostly vote for politicians, because they can present their ideas in charismatic and convincing style, not because they fulfill a “hard” qualification profile. If democracy is ineffective it seems to be to a large degree our own fault, since we do not specify the qualifications our politicians need and do not ensure they comply with those requirements.

Many observers make proposals on how to ensure the qualification of politicians for their jobs. In an article for the web-journal opendemocracy Takis S Pappas from Greece suggested in 2011 for example an open list electoral system which would allow voters to choose among individual political candidates rather than on the basis of their party affiliation. Using such an open procedure or a traditional party list we could make it a precondition that anybody wanting to work as the Head of Government or head of any government department must fulfill a minimum qualification catalogue before they are even allowed to stand for election. We could select the five candidates which fit our objective qualification criteria best, then have them present their views thoroughly on TV and elect the best one of these five candidates.

Governing our countries and the world is an extremely complex task, whichever procedures for electing the best candidates we might select. We should in any case, therefore, never rely on a single person to have the required or even optimal knowledge for this task. In addition to making sure that our politicians have certain minimal qualifications we will still need an effective know-how system on how to run a country optimally, an institution which our politicians can draw upon in decision and strategy making and in setting up effective public organizations. Furthermore, as pointed out in other parts of this blog, we as citizens and highest sovereign in democratic states need a control system to make sure that the head of government, the ministers, and the public organizations in fact apply the state of the art know-how in governing the country for the benefit of all citizens, do not risk the state through incompetent policy making or work for their own interests.

What happened with the proposal made by Takis S Pappas in 2011 on the open-list system for elections? Has anybody examined it? Has it been accepted, rejected, or refined and implemented? Where are the results of our thinking about how to improve democracy? What the example shows is that our democratic nations most urgently need an effective organization to discuss and evaluate proposals like the one made by Pappas or made here on the qualifications of politicians, so we get to the best concrete concepts as soon as possible.

The sand glass for our task to make our democratic policy systems effective appears to be running. The social and political stability in many democratic countries is at stake, people even get frustrated with democracy itself, while it is the only form of government which guarantees their freedom. To maintain stable and equitable societies, to maintain the globe in a good state we must improve the performance of our democratic policy making systems, and that as soon as possible. One step for which we, as citizens, are responsible is making sure that our politicians are qualified for their tasks.